Introduction

A video about installing MP3 Player in BMW E39 http://www.youtube.com/watch?v=_6wg3qTvU....

  1. VMq2QZIlDnZTqJBP
    • Remove screws holding the CD changer in place (if equipped)

    • Disconnect BMW CD changer 3 pin power plug and 6 pin audio plug from CD changer.

    • Connect MP3 Player to original CD changer connectors

  2. XW6EuKmAFjRKuFH2
    XW6EuKmAFjRKuFH2
    SZD4lmbvJM4h5m3l
    jUk5vIhBbQ1O5bWY
    • If using the 3 and 6 Pin connector version MP3 player, you will need to connect the unit to a switched power source in order to retain its last song played memory function.

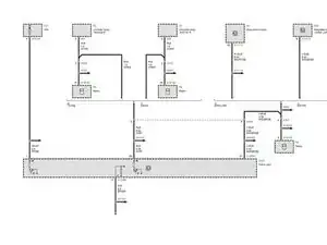
    • A good connection for BMWs built after Jan, 2000 production is the SES wiring plug, which is no longer used in cars that are equipped with the BMW Bluetooth system

    • Switched power is located on pin 24 Violet/White (or Violet/Red see image.

    • If you are also installing the DSP adapter module with your MP3 player you can connect the DSP module adapter to this pin in addition to using pin 14 brown/black for ground.

Conclusion

To reassemble your device, follow these instructions in reverse order.

Martin Bishop

Member since: 27/01/12

4427 Reputation

0 comments