A-level Biology/Biology Foundation/energy and ecosystems

Definitions and Overview

This chapter is all about the science of ecology - how whole communities of living organisms interact with each other and with their environment. Two important points to remember throughout this chapter - the flow of energy through ecological systems and how materials are used and reused within those systems. Before the chapter starts properly, it is necessary to define several terms that you may not be familiar with.

Table 1: Important Ecology Terms
Term Definition Example
Habitat A place that an organism lives in. The habitat of a caterpillar might be inside a leaf.
Population Group of organisms of the same species, in the same place (at the same time), which can interbreed with each other. All the oak trees in a wood
Community All the organisms living in a habitat. All the organisms in a woodland, including the trees and animals that live in them.
Ecosystem A relatively self-contained, interacting community of organisms, including the environment in which they live and interact with. Everything contained within a wood, including energy flowing into the ecosystem (such as sunlight)
Niche The role of an organism in the ecosystem An oak tree's niche is to produce carbohydrates and other organic substances, which are used as food for other organisms in the ecosystem.

Energy Flow

Every organism requires constant energy to stay alive - it drives many of the chemical reactions that control the metabolism of cells, and if that stops, the cell stops dead. The immediate source of energy for cells is ATP (adenosine triphosphate [1]), and when it is needed it is broken down by hydrolysis and its energy is used for the cells processes.

ATP isn't just freely available indefinitely - it must be created from other organic molecules like the ones we discussed in Chapter 2 - when these molecules are broken down their energy is used to make ATP in the process of respiration. This leads us to the question, where does the energy in those carbohydrates, lipids and proteins, among others, come from? The process starts all the way back in plants - inside the mesophyll cells of plant leaves, capturing sunlight for energy to drive photosynthesis. Together with carbon dioxide from the air, and water from the soil, carbohydrates and other organic chemicals are produced, thus, energy taken from sunlight is converted into chemical energy in, for example, carbohydrate molecules.

How does it get to us? When we, and other animals eat these plants, we take in the carbohydrates and use them for ATP. Thus, plants that photosynthesis are very important - they are producers. The consumers, all animals, fungus and many microorganisms consume the organic chemicals created by plants.

Food Chains

Food chains are usually diagrammatic representations of the way in which energy flows from producers to consumers, and arrows always indicate which way the energy is going (so a plant would have an arrow pointing toward a rabbit for example). The different positions in a food chain is known as the trophic level. A food web is an extension of a food chain - in that it shows the inter relationships between elements of the food chain.

Animals that routinely feed as both primary and higher level consumers, such us the human race, are known as omnivores. They are said to occupy different positions in a food chain depending on what they are eating. In the food web way of showing things, it shows how all energy from the food web goes to a group of organisms known as decomposers. These mostly live in the soil and their role in ecosystems is to feed on detritus (waste material, including dead organisms). They are very important in the nitrogen cycle, more on that later.

Energy loss

As energy moves through the food chain, some of it is lost at every level through heat and a variety of other ways. Of the sunlight that an ecosystem receives, only a small fraction is used in photosynthesis. This is due to sunlight not reaching the leaves, being reflected from the leaves, passing through the leaves without hitting chlorophyll molecules, and the wrong wavelengths of light not being used. Also, energy is lost when it is converted to carbohydrates during photosynthesis. See picture:[2]

Once in the plants, the chemical energy can be consumed by primary consumers, but the plant must respire to stay alive, and thus loses at least half of this energy to heat and the process of conversion to ATP do so. Even when the primary consume does eat a plant, there is still more energy loss - not all parts of all plants can be eaten, and even the bits that can be eaten, some cannot be digested. Also, during the digestion, heat may be lost from the consumers digestive system. Similar losses occur all throughout the food chain. See diagram: [3]

Organic molecule recycling

As well as energy, organisms require matter for structure within their bodies - for example hydrogen carbon and oxygen. Proteins need nitrogen, and some need sulphur, while phosphorous is an important component of nucleotides. Others needed include magnesium, calcium, iodine and iron. All of these ions pass from one organism to another, being recycled from organism to organism. The example of this you are required to know for Foundation is the nitrogen cycle.

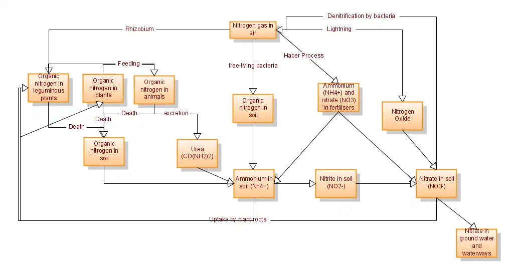
The Nitrogen Cycle

Nitrogen, in its molecular form is two nitrogen atoms with a triple covalent bond (N=) - and this form is very unreactive, and most organisms cannot use it in this form. Despite this, nitrogen is essential for all living organisms, because of its use in both nucleic acids and proteins. Before nitrogen can be used, it must be converted from N2 into a more reactive form, such as ammonia (NH3) or nitrate (NO3-). This process is known as nitrogen fixation.

                                                    The nitrogen cycle

Nitrogen Fixation

Bacteria

Only prokaryotes (See Chapter 1) are capable of fixing nitrogen, and one of the best known is a bacterium known as Rhizobium. Rhizobium lives freely in the soil and in the roots of many plants, especially leguminous plants, and when free in the soil its abilities are severely limited, and so the rhizobium and the plant it lives in have a mutalistic relationship - they help each other to help themselves.

When a leguminous plant germinates, the roots produces a protein known as lectin which binds to the poly saccharides on the rhizobium's surface, resulting in the bacteria invading the roots, spreading along the root hairs. They stimulate the plant to form root nodules, in which they live. An enzyme known as nitrogenase helps to catalyse the conversion of nitrogen gas to ammonium ions - and this process requires hydrogen, ATP and anaerobic conditions.The hydrogen is produced as a by-product of NADP, ATP from the metabolism of sucrose by the plant. Anaerobic conditions are maintained again by the plant - by producing a protein known as leghaemoglobin, a molecule with a high affinity for oxygen which uses the oxygen that diffuses into the nodules.

Atmosphere

When lightning strikes, the huge amount of energy passing through causes nitrogen molecules to react with oxygen, forming nitrogen oxide. These dissolve in the rain and be carried into the ground, and can become a significant source of fixed nitrogen if there are thunderstorms and heavy rainfall.

Haber Process

The Haber process is an industrial process used to create fertiliser - nitrogen and hydrogen gases are reacted to form ammonia and this ammonia is usually converted to ammonium nitrate - the most widely used inorganic fertiliser.

Use of fixed nitrogen by organisms

The fixed nitrogen in root nodules, sometimes in combination with other supplys of fixed nitrogen (nitrate ions in the soil, converted to nitrite in the roots, then to ammonia) is used to make amino acids, transported out of the roots into the xylem and distributed to all parts of the plant and used within cells to synthesise proteins.

Animals cannot fix nitrogen, and thus can only use it as part of an organic molecules - our nitrogen comes from protein in our diet. During digestion, amino acids (broken down from proteins), are absorbed by the blood and distributed in the body. Any excess is deaminated in the liver, and excreted in urine.

Return of nitrate to the soil

When an organism dies, the group of organisms known as decomposers break the protein in its cells down to amino acids and the nitrogen is released as ammonia into the soil. Ammonia is also put into the soil via excretion - the production of ammonia is known as ammonification. This ammonia is then converted to nitrite, which is then converted to nitrate, by nitrifying bacteria, including Nitrosomonas and Nitrobacter. These bacteria derive their energy from nitrification, and unlike nitrogen fixation, this can occur in aerobic conditions. Boggy soils are often short of nitrates for these reason - for example troughs in a field.

Denitrification

These bacteria reverse the process of nitrogen fixation, providing themselves with energy, by converting it back to nitrogen gas, bringing the nitrogen cycle round.

Carbon Cycle

Use Of Fossil Fuels

Deforestation

Maintaining Biodiversity

Conservation

The African Elephant