Circuit Idea/How to Understand Circuits
What is "Understanding"?
In order to understand circuits, first we have to reveal the basic ideas on which they are built. But what is actually meant by "understanding"? What is the difference between "analyze" and "understand"?
Analysis consists in applying mainly formal methods, while understanding - in heuristics. So that understanding electronic circuits consists in analyzing them by heuristic means. To understand a circuit is to recognize the basic idea on which it is built, and this fundamental idea is represented by a block diagram and an algorithm of action. Basic ideas are not necessarily electrical and are independent of their particular circuit implementations. The element base (tubes, transistors, op-amps) is constantly changing, but the fundamental ideas remain; they are immortal... they are eternal!
Technology of Understanding
In the process of understanding unknown electronic circuits, five stages can be distinguished: analyzing the structure of the circuit, analyzing the circuit operation, recognizing known basic circuit principles, searching for a similar idea in other circuits or life situations, summarizing the results in a new circuit principle. Here, they are separated for methodological purposes, but in most cases in practice they are performed simultaneously.
The understanding technology is illustrated below with an example circuit of op-amp inverting summer.
Stage I: Analyzing the circuit structure

Understanding an electronic circuit begins with an analysis of its structure. Figuratively speaking, this consists in discovering familiar patterns in the unfamiliar circuit diagram. For this purpose, the diagram is carefully examined, making an attempt to recognize already known more elementary devices in it. The functional groups of sub-devices and elements forming the recognized known devices are marked (circled) and labeled. This decomposition process continues by breaking down the circuit into even more elementary building blocks (in the specific example below, the names of the building blocks are in italics).
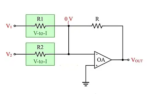
EXAMPLE. The popular analog circuit of op-amp inverting summer (e.g., with two inputs) is traditionally presented as consisting of four elements - resistor R1, resistor R2, resistor R and op-amp OA (Fig. 1a); then it is analyzed formally. Presented in this way, however, the functions of the individual elements are not visible in it (as they say, "you can see the trees, but you can't see the forest"). Let's try to see the functional sub-circuit building blocks...

1. Voltage-to-current converter. However, if we look carefully at the circuit, we will easily recognize the elementary voltage-to-current converters in the resistors R1 and R2 (Fig. 1b). In the op-amp inverting summer, the operational amplifier A maintains almost zero voltage at its input due to the high gain and the presence of negative feedback. Therefore, resistors R1 and R2 are "virtually grounded" to the right and convert input voltages to currents, according to Ohm's law written in its usual form I = V/R.

2. Current summer. The input currents flowing through resistors R1 and R2 are summed at the common point (node) connected to the op-amp inverting input, according to KCL. Thus, the node functions as an elementary current summer.

3. Current-to-voltage converter. The total current produced by the output of the current summer flows through the resistor R and is converted to a voltage, again according to Ohm's law, but now written in its "inverse" form V = I.R. Thus, the resistor R acts as the dual current-to-voltage converter.

4. Passive voltage summer. Then, if we combine these elements into one whole, we will recognize in it the circuit of a passive voltage summer. Thus the set of voltage-to-current converters (resistors R1, R2), the current summer (node) and the current-to-voltage converter (resistor R) form a passive voltage-to-voltage summer.

5. Operational amplifier. Finally, it remains only to clarify the role of the op-amp (Fig. 1f), but this will be done best after considering the circuit operation.
Stage II: Analyzing the circuit operation
After analyzing the structure, we continue the understanding of the unknown circuit by studying its operation. We now attempt to discover the fundamental principles underlying it. We can use thought, simulation and real experiments to explore the circuit. At the stage of understanding, we most often use thought experiments, because the human brain is a wonderful research laboratory in which we can conduct sophisticated mental experiments. Figuratively speaking, we can "project" the operation of electronic circuits and "experiment" with them on the mental screen of our imagination. At this stage, we can support and verify thought experiments using simulation software and real experiments in the laboratory.
Preparing the circuit to analyze its operation
Drawn in its conventional compact form, the analyzed circuit is easy to remember but not easy to understand. Therefore, we need to enrich it with additional elements that will help us to realize it better. For this purpose:
- Connect the input sources (voltage or current depending on the circuit) to the circuit inputs. Instead of AC sources with unclear (at a given moment) polarity, it is better to use DC sources with known value and polarity (preferably positive at the beginning). Thus, we can take a momentary "picture" of the electrical quantities in the circuit.
- Connect the load to the circuit output (preferably with ohmic resistance).
- Connect the power supplies to the circuit.
- Assume that circuit components are ideal: operational amplifiers have an infinitely large gain, negligible input currents and bias voltages, negligible output resistance; transistors do not have base current (when this is permissible) and threshold voltage UBE0; their characteristic is linear; the resistance of the resistors does not depend on the temperature; the capacitors do not leak; the double elements are completely symmetric (they have no difference in parameters), etc. In short, we forget about the device imperfections elements and leave all these problems for the following quantitative analysis.
- Use precisely the imperfections of electronic devices (this is actually the popular inventive principle of "turning harm into good" or "blessing in disguise"). Examples: the temperature influence on the resistance of resistors; the VBE voltage of the transistor PN junction; use of the "harmful" forward voltage drop VF of PN junction as a reference voltage, use of the base current IB of the transistor as a compensating input current of an operational amplifier, etc. In these cases, the imperfections of electronic devices are deliberately enhanced and attention is focused on them.
- Prepare the studied circuit (before starting the mental experiments) for the next application of the visualized electrical quantities. For this purpose, we drawn it in a spatial ("geometric") form: the positive sources are located above, and the negative - below the "zero" line; the resistors on which potential diagrams will be imposed are "stretched"; an appropriate circuit topology is chosen so that the current loops do not cross much, etc.
- Visualize the invisible electrical quantities by superimposing voltage and current pictures on the circuit diagram:
- Represent voltages by bars in red (association with pressure, energy), the height of which is proportional to the voltages across the corresponding elements.
- Represent currents by closed lines (loops) in green or blue color (association with water flow), the thickness of which is proportional to the current magnitude.

EXAMPLE. In the conceptual circuit of the op-amp inverting summer, the input voltages and voltage drops across the resistors R1 and R2 are positive; so we draw these elements above the "zero voltage line" (Fig. 2). The voltage drop across the resistor R and the compensating voltage VS are negative - therefore, we draw them below the "zero voltage line". Also, we draw the input circuits (VIN1-R1 and VIN2-R2), the output circuit (VS-R) and the load circuit (VS-RL) in such a way that we can later impose non-crossing current loops (this applies to the topology of the entire circuit).
Exploring the circuit
We can explore the circuit operation by mentally applying input signals and imagining what its response is. In order to get a qualitative idea of analog circuits, in most cases three levels of the input signals (zero, positive and negative) are completely sufficient, and for digital ones - two levels corresponding to logical "0" and logical "1". So, we can explore the circuit in the following sequence:
STEP 1. We assume that, at the first moment, the input signals applied to the circuit are equal to zero. At this initial state, we try to get an idea of what the voltages at the individual circuit points, the voltages across the elements and the currents in the individual branches of the circuit are. Then we draw the pictures of voltages and currents.
For example, in the circuit of the op-amp inverting summer, at zero input voltages VIN1 and VIN2, all voltages and currents inside the circuit are also zero (Fig. 2a.)

STEP 2. We change one of the input signals a jump in the positive direction and observe the circuit reaction to this impact. We are trying to get an idea of how the voltages and currents change in the individual points and branches of the circuit. We deliberately enlarge the duration of the transition so that it becomes commensurate with the speed of our human thinking. Also, we deliberately present inertialess, proportional active electronic devices (transistors, operational amplifiers, etc.) as slow, inertial, integral.
Input change. For example, in the circuit of the op-amp inverting summer (Fig. 2b), we change the input voltage V1 with a jump. As a result, its voltage bar stretches instantly upwards. We (playing the role of the operational amplifier A) are surprised and cannot react at first; as a result, the compensating voltage bar VS remains of zero length. The input source VIN1 passes current I1 through the circuit VIN1-R1, which then diverts through the circuit R2-VIN2 (the source V2 at the first moment is a consumer!), R-VS and finally returns back to where it started. We draw the trajectories of these currents with the corresponding thicknesses and indicate with arrows the current directions.

The voltage at point A rises and the voltage bar VR1 stretches upwards (as if the input source VIN1 "pulls" point A in a positive direction). The zero indicator I shows a positive bias and we begin to compensate it by changing the voltage VS in a negative direction until the zero indicator I shows zero voltage again. As a result, the voltage bars VR and VR1 stretch downward and eventually equalize in length.
Restoring the equilibrium. By "sucking" more and more of the current I1, the source VS "pulls" the voltage at point A down until it is zeroed. Thus, there are two grounds in the circuit - real and virtual, the difference in the voltages of which we read with the zero indicator I. At the end of this process, the source VS diverts the entire current I1 through itself and its loop thickens to the value I1 = VIN1/R1.
STEP 3. Now we restore the input signal to the initial zero position and then change it with a jump in the opposite negative direction. We re-examine the reaction of the circuit to this new impact, trying to imagine how the voltages and currents change in the individual points and branches of the circuit. For the sake of good understanding, we redraw the diagram so that it corresponds to the new polarity.
In our example circuit of an inverting summer, we plot the input voltage VIN 1 below the "zero voltage line". The voltage drop on the resistor R and the compensating voltage VS become positive - that is why we draw them above the "zero voltage line". Finally, we reverse the arrows of the current loops because the currents change their direction.

STEP 4. We reset the negative input voltage VIN1 and start experimenting with the next input voltage VIN2. So, in the circuit of the inverting summer, we change the input voltage VIN2 with a jump. The "op-amp" is now forced to change the voltage VS further in the negative direction to re-establish equilibrium.

By further changing the voltage VS in the negative direction until the zero indicator I shows zero voltage again, the "op-amp" manages to restore the balance again.
STEP 5. We can deep the research by simultaneously changing several input signals or circuit parameters. In practice, we are most often limited to two quantities, which change in the same direction (common mode) or in opposite directions (differential mode).

STEP 6. In order to expand our idea about the circuit operation, we can use the whole "arsenal" of analogies. For example, we can imagine that the input source of voltage is a compressor that starts pumping air into the device under study (pneumatic analogy) and we observe how the pressure changes at individual points and the air flow rate. Or we can compare the source with a column of water raised above the earth's surface (hydraulic analogy), and observe how streams of water descend from the higher to the lower parts. In some cases, a mechanical analogy also works well.
Stage III: Seeing known basic circuit principles
We continue our understanding of the circuit by trying to recognize in it components implementing some of the known basic circuit principles. To do this, we mark (for example, circle) and label the groups of circuit sub-devices and elements corresponding to the generalized elements of the block diagram that represents the corresponding principle. We draw the block diagram and make the connection with the corresponding elements of the specific circuit diagram.
Stage IV: Looking for a similar idea in other circuits and life situations
If we cannot see a basic circuit principle (from the collection of principles), we start looking for similar features in the operation (behavior) of other electronic circuits. For this we need to process a sufficient number of circuits. Each finding of similarity strengthens our confidence in the existence of a common universal principle.
If we cannot find similar ideas in electronic circuits, we start looking for similarity in different life situations (analogies).
Stage V. Summarizing the results into a new principle
If we cannot find a basic circuit engineering principle, then we try to formulate a new one by summarizing the results of the research (it is essential not only to understand how the particular circuit works, but also to expand the set of tools for understanding new electronic circuits):
- Try to find commonalities in the operation of the investigated device and other already known electronic devices.
- Look for commonality in the action of this set of electronic devices and life analogies from the surrounding reality.
- Summarize the observations in another principle and add it to the collection of principles for building electronic circuits.
- Draw the block diagram of the device that implements the principle and add it to the collection of block diagrams of devices.

EXAMPLE. Here is how we might find and derive a basic circuit principle in the example inverting summer circuit. In the operation of this and other similar inverting circuits (active current-voltage converter, inverting amplifier, integrator, differentiator, logarithmic converter and anti-logarithmic converter, etc.) we can observe the same strange phenomenon: the voltage drop VE2 across the element acting as a current-voltage converter, is harmful for the input source, but at the same time, it is useful for the load because it is actually the output quantity of the circuit (Fig. 4). It turns out that the VE2 voltage is necessary and useful but it is destroyed! Thus we observe an apparently absurd technical contradiction - the voltage drop VR must simultaneously exist and not exist!

We note that this problem is solved elegantly, as the operational amplifier destroys the "harmful" (with respect to the input sources) voltage VR, helping the input source with the additional voltage VH = VR (Fig . 5)
See also
How to Present Circuits (introducing the circuit idea, building the circuit configuration and demonstrating the circuit operation)
How to Invent Circuits (introducing the problem, looking for an idea, applying the idea, experimenting with the circuit and generalizing the results)
Voltage Compensation reveals the philosophy behind the op-amp inverting circuits with negative feedback
Common Circuit Questions that we ask when trying to understand, improve and invent new circuits
Specific Circuit Questions about basic circuits
Web resources
Op-amp inverting summer builds the circuit by using the simpler passive voltage summer, voltage-to-current and current-to-voltage converters (Flash animated; Ruffle plugin is needed).