Intensive Care Medicine/illus

S.No Name Illustration
1 A-a gradient
A-a gradient
2 Mechanical Ventilation
Overview of mechanical ventilators
3 Echocardiography - TTE - View 1
Parasternal long axis view
4 Echocardiography - TTE - View 2
Apical short axis view
5 Echocardiography - TTE - View 3
Apical four chamber view
6 ARDS - gradation of severity
ARDS gradation of severity
7 Ventilator waveforms - Flow-Time
Flow-time graph
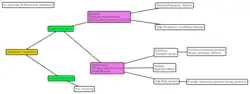
8 Mechanical ventilation parameters - Constraint satisfaction model: A simple 'constraint-satisfaction' model illustrating the inter-relatedness of Mechanical ventilatory variables. Simply defining two points within any coloured triangle also defines the third point within the triangle of the same colour. If another point is selected from a triangle of a different colour, the whole picture is completed. Only 3 independent variables can be selected at a given time. While setting up the Mechanical Ventilator, this diagram helps understand the relation between the ventilatory variables.
Inter-relatedness of Mechanical Ventilator settings
Example Example Example
Example Example Example
Example Example Example
Example Example Example
Example Example Example
Example Example Example
Example Example Example