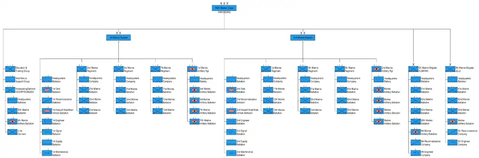
Корпус морской пехоты Республики Корея
| Корпус морской пехоты Республики Корея | |
|---|---|
| кор. 대한민국 해병대 | |
![]() Печать морской пехоты Республики Корея | |
| Годы существования |
15 апреля 1949 — 10 октября 1973 1 ноября 1987 — н. в. |
| Страна |
|
| Подчинение | Вооружённые силы Республики Корея |
| Входит в | Военно-морские силы Республики Корея |
| Тип | морская пехота |
| Функция | морской десант |
| Численность | 29 000 (2014) |
| Дислокация | г. Хвасон (провинция Кёнгидо) |
| Прозвище |
«Непобедимые морпехи» (무적 해병) «Корпус морской пехоты: ловец призраков» (귀신잡는 해병대) |
| Талисман | Корейский чиндо |
| Сайт | rokmc.mil.kr |
Корпус морской пехоты Республики Корея (кор. 대한민국 해병대?, 大韓民國海兵隊?, ром. Daehanminguk Haebyeongdae) — организация морской пехоты Республики Корея. Теоретически КМП РК находится под управлением флота, фактически же он действует как вид вооружённых сил.
КМП РК создан в 1949 году как средство борьбы с коммунистическими партизанами. КМП принимал участие в военных действиях во Вьетнаме, дислоцируясь в Дананге. КМП РК распущен в 1973, затем воссоздан в 1987 году.
Состав

