Микенская цивилизация

Микенский период в истории Греции и Эгейского моря. Розовым отмечено распространение влияния микенской культуры на XIV век до н. э.

Микенская цивилизация (греч. Μυκηναϊκός πολιτισμός) или Ахейская Греция (греч. Αχαϊκή Ελλάδα) — культурный период в истории доисторической Греции с XVI по XI век до н. э., конец греческого бронзового века. Часть крито-микенской культуры, первая цивилизация, основанная собственно древними греками. Получила своё название по городу Микены в Арголиде на полуострове Пелопоннес. Другими важными полисами этого периода были Аргос, Тиринф и Пилос.

В противоположность минойцам на Крите, культура которых достигает расцвета благодаря мирному существованию и оживлённой торговле, микенцы были завоевателями, однако также принимали участие в торговом обмене по Средиземноморью. Поселения микенского типа также появлялись в Эпире, Македонии, на островах Родос и Кипр, западном и юго-западном побережье Малой Азии. Керамика и прочие находки указывают на присутствие носителей микенской культуры на побережьях Леванта (сиро-финикийском Восточном Средиземноморье), Египта, Сицилии, Южной Италии.

Население Микенской Греции — ахейцы — принимали участие в переселениях «народов моря», эпизодом которых иногда рассматривают Троянскую войну, вокруг которой строился позднейший греческий эпический цикл. О военной нестабильности в этот период (XIII век до н. э.) свидетельствуют восстановление и возведение укреплений, включая стену поперёк Коринфского перешейка.

Исчезновение микенской культуры в контексте «катастрофы бронзового века» связывают с Дорийским вторжением около 1200 года до н. э., после которого начались «Тёмные века» древнегреческой истории. Несмотря на падение микенских центров, её традиции прослеживаются в ряде поселений последующего века. Также предлагаются теории, дополняющие эту картину факторами природных катаклизмов и климатических изменений.

Хронология

Хронология микенской цивилизации в период позднего бронзового века по Кноделлу[1]
Культурный период Период по керамике гг. до н. э.
Ранний микенский период
(приб. 1750—1400 до н. э.)
Среднеэлладский III (MH III/СЭ III)
Позднеэлладский I (LH I/ПЭ I)
Позднеэлладский II A (LH IIA/ПЭ IIA)
Позднеэлладский II B (LH IIB/ПЭ IIB)
1750/20 — 1700/1675
1700/1675 — 1635/00
1635/00 — 1480/70
1480/70 — 1420/10
Дворцовый бронзовый век
(приб. 1400—1200 до н. э.)
Позднеэлладский III A1 (LH IIIA1/ПЭ IIIA1)
Позднеэлладский III A2 (LH IIIA2/ПЭ IIIA2)
Позднеэлладский III B (LH IIIB/ПЭ IIIB)
1420/10 — 1390/70
1390/70 — 1330/15
1330/15 — 1210/1200
Последворцовый бронзовый век
(приб. 1200—1050 до н. э.)
Позднеэлладский III C (LH IIIC/ПЭ IIIC)
Ранний
Средний
Поздний
1210/1200 — 1070/40
1210/1200 — 1170/60
1170/60 — 1100
1100—1070/40
Сравнительная и абсолютная хронология эгейской цивилизации в период позднего бронзового века по Варрену и Вронвы[2]
Период Крит (гг. до н. э.) Материк (гг. до н. э.)
Поздний минойский/элладский II 1425 — 1390 1440 — 1390
Поздний минойский/элладский IIIA 1390 — 1340/1330 1390 — 1340/1330
Поздний минойский/элладский IIIB 1340/1330 — ок. 1190 1340/1330 — 1180
Поздний минойский/элладский IIIC ок. 1190 — ок. 1070 1180 — 1065

Исследователи

Археологи

1891 год. Памятная фотография перед Львиными воротами, в Микенах. Вильгельм Дёрпфельд стоит слева от ворот и держит в руках шляпу. Его жена, Анна сидит на пороге ворот, в середине проёма.

Генрих Шлиман - предприниматель, археолог-самоучка производил раскопки в Микенах, Тиринфе и Орхомене. Обнаруживши значимые находки цивилизации II тысячелетия до н. э., назвал её микенской.

Вильгельм Дёрпфельд - археолог, принимавший активное участие в раскопках Микен и Тиринфа, совместно с Шлиманом. Во многом исправлял ошибки Шлимана в проведении раскопок и трактовки результатов. Открыл множество купольных гробниц на Пелопоннесе. Утверждал, что найденные им городище и толосы в Трифилии были микенским Пилосом, в котором находился Нестор, что в дальнейшем не подтвердилось.

Христос Цундас - археолог, проводивший независимо от Шлимана и Дёрпфельда раскопки в Микенах, Тиринфе, Лаконии и Фессалии. Расширил раскопки в Микенах, обнаружил множество толосов снаружи и цистерну внутри акрополя Микен, а также обнаружил центральный дворец внутри акрополя. В Лаконии провёл раскопки в местечке Вафио, где обнаружил толос с нетронутым захоронением. Тем самым Цундас доказал, что толосы, как считалось ранее, строились не как сокровищницы, а как гробницы. В Тиринфе обнаружил и описал дворец внутри акрополя.

Артур Эванс - историк и археолог, который провёл раскопки Кносса. Систематически изучал критские письменности (критские иероглифы и линейное письмо А). При раскопках Кносса также обнаружил и описал множество глиняных табличек линейного письма Б. Критский архив табличек до сих пор является самым большим по количеству найденных табличек.

Карл Блеген и Константинос Куруньотис - археологи, раскопавшие микенский Пилос близ деревни Хора. В ходе раскопок был найден Дворец Нестора, в котором были обнаружены множество уникальных находок и второй по объёму архив глиняных табличек линейного письма Б. Сам архив не был опубликован Блегеном, но в то время, когда Вентрис опубликовал свой труд по дешифровке линейного письма Б, Блеген применил гипотезу Вентриса и независимо от него подтвердил правильность гипотезы.

Алан Уэйс - археолог, микенолог систематически изучавший гробницы Микен. Установил хронологическую последовательность гробниц в Микенах. Микенские камерные гробницы были старше микенских шахтовых гробниц, а толосы представляли из себя самую позднюю форму микенских гробниц. Совместно с Карлом Блегеном Алан Уэйс отстаивал автохтонную теорию микенской цивилизации в рамках общей континентальной элладской цивилизации в противовес Артуру Эвансу, который утверждал, что микенская цивилизация была частью минойской цивилизацией. Преемственность типов микенских гробниц, установленная Уэйсом, подтвердила гипотезу автохтонности микенской цивилизации. Уэйс также проводил раскопки в Лаконии, в святилище Менелайон, найдя там позднемикенское строение из сырца.

Лингвисты

Алиса Кобер - историк и филолог, систематически изучавшая линейное письмо Б, установив важные закономерности для дальнейшей дешифровки этого письма. Кобер систематизировала лексику линейного письма Б, выделив "коберовские тройки" - примеры словоизменения слов от спряжения по падежам. Кобер доказала, что язык линейного письма Б флективный, то есть слово изменяется с помощью морфем, несущих несколько значений в себе. Это подтолкнуло дешифровщиков к изучению именно индоевропейских языков, так как именно эта группа языков была флективна, в отличие от, например, семитских языков. Также Кобер выяснила ряд особенностей во взаимодействии флективного языка с слоговым письмом. Кобер смогла дешифровать все идеограммы животных и людей. Кобер умерла, так и до конца не дешифровав линейное письмо Б.

Майкл Вентрис - архитектор, лингвист-самоучка, доказавший, что линейное письмо Б передавало микенский язык - самую древнюю форму греческого языка. Вентрис с детства изучал критские письменности. Поначалу, Вентрис считал, что линейное письмо Б передаёт этрусский язык. Наработки Кобер хорошо помогли Вентрису в дешифровке, сократив время и трудозатраты. Ключевым моментом в дешифровке линейного письма Б стала идея Вентриса применить известные древнегреческие топонимы Крита к критскому архиву глиняных табличек. Каждый сопоставленный топоним выявлял значение слогов, из которых состояли другие топонимы. Получившаяся цепная реакция дешифровки привела Вентриса к составлению части силлабария. Но это не доказывало, что линейное письмо Б передавало микенский язык, так как могло быть, что топонимы могли прийти из более древнего языка. После этого Вентрис применил свой силлабарий к другим словам из табличек. Как оказалось линейное письмо Б передавало микенский язык.

Эмметт Беннетт - филолог-классик, микенолог, ученик Карла Блегена. За всю свою долгую жизнь успел посотрудничать с Кобер, Вентрисом и Чедвиком. Каталогизировал знаки письма совместно с Кобер. Сотрудничал с Вентрисом в дешифровке линейного письма Б. Издал корпуса табличек из Кносса, Пилоса и Микен совместно с Чедвиком. Параллельно проводил свою дешифровку линейного письма Б. Выявил различные почерки на глиняных табличках, что помогло различить повреждённые или неразборчивые слоги и более точно составить список слогов линейного письма Б.

Джон Чедвик - лингвист, специалист по древнегреческому языку, завершивший дешифровку линейного письма Б, которую начал Майкл Вентрис, но не закончил из-за смерти. Во время своей дешифровки Вентрису не хватало филолога-классика, Чедвик связался с Вентрисом и предложил свою помощь. В рамках совместной работы Чедвик реконструировал грамматику микенского языка и уточнил ряд слогов. После смерти Вентриса Чедвик продолжил работу над линейным письмом Б и стал ведущим специалистом в этой области. Вместе с Беннеттом оформил и опубликовал корпус надписей линейного письма Б.

Микенологи

С накоплением информации по микенской цивилизации за счёт археологических и лингвистических открытий сформировалась новая область знания - микенология. Микенология - это историческая дисциплина, предметом которой выступает микенская цивилизация, будь то архитектура, экономика, топонимика, история, общество, быт, керамика и так далее. Из всех микенологов можно выделить следующих исследователей: Антонин Бартонек, Жан-Пьер Оливье, Николай Казанский, Хосе Мелена, Томас Палайма.

История

Раннеэлладский период Греции

Львиные ворота в «циклопических стенах» Микен

Является частью Эгейской цивилизации греческой истории.

В IIIII тыс. до н. э. в Балканской Греции обитали пеласги, лелеги и карийцы; вся страна, по словам Геродота, называлась Пеласгией. Поздние греческие историки считали эти народы варварами, то есть говорившими не на греческих наречиях. Культура этих народов находилась на более высоком уровне развития (об этом свидетельствуют археологические данные), чем культура греков-ахейцев, вторгшихся на территорию Греции на рубеже IIIII тыс. до н. э. Данные культуры или одна из них могли быть связаны с хронологически предшествующей культурой Винча, 5—3 тыс. до н. э., южная граница которой находилась на севере Греции.

Все поселения раннеэлладской эпохи можно разделить на два вида — это цитадели (например, «дом с черепицей» в Лерне), в которых проживали представители родоплеменной знати, и плотно застроенные посёлки (например, Рафина и Зигуриес), заселённые, в основном, крестьянами-земледельцами. Все цитадели были окружены оборонительными сооружениями, которые присутствовали также в некоторых поселениях.

Помимо занятия земледелием, в раннеэлладский период возникает ремесло (гончарное, кузнечное), но численность ремесленников была мала, и продукция обеспечивала местный спрос, но не исключено, что она также выходила за пределы отдельной общины.

Разделение поселений на цитадели и посёлки может говорить о начале классообразования во второй половине III тыс. до н. э. Цивилизация этого периода уже опережала в своём развитии другие европейские культуры, однако дальнейшему прогрессивному росту помешало передвижение древнегреческих племён по территории Балканской Греции.

Возникновение первых ахейских государств

Карта микенских государств

Микенская культура возникла около 1650 лет до нашей эры и считается явно связанной с прибытием переселенцев от степных культур. Учёные предлагали различные гипотезы происхождения микенцев (как указывает Бернар Сержан, вплоть до дешифровки линейного письма Б в начале 1950-х годов большинство специалистов не считали, что микенское население пользовалось индоевропейским языком[3]). Явное сходство раннегреческих погребений и традиций материальной культуры элладского периода с культурой многоваликовой керамики отмечала её многолетняя исследовательница С. С. Березанская[4].

Золотая погребальная «маска Агамемнона» из Микен XVI века до н. э. — один из известнейших артефактов микенской культуры. Национальный археологический музей в Афинах

С приходом первой волны ахейских племён можно говорить о формировании греческой народности в начале II тыс. до н. э. В 1850 году до н. э. уже были построены Афины.

Археологические данные находок среднеэлладского периода (XX—XVII) говорят о некотором упадке культуры этого периода по сравнению с культурой раннеэлладского периода. В погребениях этого времени отсутствовали изделия из металла, вместо них вновь появляются каменные орудия, инвентарь таких погребений очень скуден и однообразен, скорее всего, это можно объяснить отсутствием классового расслоения общества. Также исчезают монументальные сооружения, хотя появляются некоторые новшества, такие как гончарный круг и боевая колесница.

Все поселения среднеэлладского периода располагались, как правило, на возвышенных участках и были укреплены, примером такого поселения является городище Мальти-Дорион в Мессении. В центре этого городища располагался дворец, к нему примыкали мастерские ремесленников, остальную часть составляли дома простых людей и складские помещения.

К концу среднеэлладского периода произошёл культурный подъём в развитии цивилизации материковой Греции, возникают первые государственные образования, происходит процесс классообразования, проявляющийся в выделении прослойки знати, наблюдается значительный рост населения, связанный с успехами сельского хозяйства. Выросло количество как мелких населённых пунктов, так и крупных городов. Период в истории Греции между XVI и XI вв. до н. э. принято называть микенской эпохой, по названию крупнейшего политического и экономического центра континентальной Греции — Микен, расположенного в Арголиде.

Вопросы об этническом происхождении носителей микенской цивилизации долгое время оставались одними из сложнейших, только после расшифровки линейного письма Б М. Вентрисом и Дж. Чедвиком утвердилось мнение, что это были ахейцы. Ахейцы, переселившиеся на Крит и острова Малой Азии около XVI в. до н. э., по-видимому, происходили от северных, фессалийских ахейцев.

Подносящий дары мужчина в микенском килте (рисунок из гробницы Менхеперрасенеба, ок. 1500—1450 годы до н. э. Фивы)

Первые города-государства, образованные в XVIII—XVII вв. до н. э. — Афины, Микены, Тиринф, Пилос — имели тесные культурные и торговые связи с Критом, микенская культура многое заимствовала от минойской цивилизации, влияние которой ощущается в культовых обрядах, светской жизни, художественных памятниках; несомненно, от критян было воспринято искусство постройки судов. По мнению А. Эванса, микенская культура есть только ответвление критской и лишена какой-либо индивидуальности. Однако микенской культуре были присущи только ей свойственные традиции, уходящие корнями в глубокую древность, свой путь развития. Ряд предметов, найденных в Египте и ранее считавшимися привезёнными с Крита, теперь определяются как изделия микенских ремесленников. Существует гипотеза, согласно которой микенцы помогли фараону Яхмосу (XVI век до н. э.) в его борьбе с гиксосами, а во времена Эхнатона (XIV век до н. э.) в его новой столице Ахетатоне была распространена микенская керамика.

В XV—XIII веках до н. э. ахейцы завоевали Крит и Киклады, колонизировали многие острова в Эгейском море, утвердили своё присутствие на землях Малой Азии, основали ряд поселений в глубине территории Греции, на месте которых позднее взросли знаменитые античные города-государства — Коринф, Дельфы, Фивы. Этот период считается временем расцвета микенской цивилизации.

Ахейцы не только поддерживали старые критские торговые связи, но и проложили новые морские маршруты на Кавказ, Сицилию, в Северную Африку.

Основными центрами, как и на Крите, были дворцы, однако важным отличием их от критских является то, что они были укреплены и представляли собой цитадели. Размеры цитаделей отличались монументальностью: стены были построены из необработанных глыб, достигающих в некоторых случаях веса до 12 тонн. Оборонительная система Тиринфской цитадели была продумана с особой тщательностью для предотвращения всех неожиданных пагубных ситуаций.

Разгром и исчезновение

Хеттские источники свидетельствуют, что в Ахейской Греции произошел кризис, косвенно определяя время этого кризиса между 1245 и 1233 гг. до н.э. Многие исследователи давно обратили внимание на предание о первом нашествии на Пелопоннесе потомков Геракла — Гераклидов, под которыми, по их мнению, могли скрываться этнические иллирийцы или фракийцы, совпадающее по времени с предполагаемым разрушением ахейских крепостей, которое выводится из хронологии хеттских документов. По данным археологии, в разгроме Ахейской Греции принимал участие фракийско-киммерийский союз, носители сабатиновской культуры[5].

География и топонимика

На территории континентальной Греции не было единого микенского государства, на это указывают сами таблички. Существовала совокупность небольших независимых государств, которые были ограничены естественными географическими границами (реками, горами и морем). Также как и полис имел свою хору, так и дворец имел свой подконтрольный надел[6].

Самым большим по территории считают Критское государство на рубеже XV—XIV вв. до н. э. со столицей в Кноссе (микенск. Ko-no-so, др.-греч. Κνωσός, Κνωσσός). На это указывают наибольшее количество табличек линейного письма Б, когда-либо обнаруженных, и наличие топонимов поселений со всего Крита таких, как Амнис (микенск. A-mi-ni-so, др.-греч. Ἀμνισός), Дикта (микенск. Di-ka-ta-de, др.-греч. Δίκτη), Ликт (микенск. Ru-ki-to, др.-греч. Λύκτος), Тилисс (микенск. Tu-ri-so, др.-греч. Τυλισσός), Лато (микенск. Ra-to, др.-греч. Λατώ), Итанос (микенск. U-ta-no, др.-греч. Ἴτανος), Фест (микенск. Pa-i-to, др.-греч. Θαιστός), Аптара (микенск. A-pa-ta-wa, др.-греч. Ἄπταρα) и Кидония (микенск. Ku-do-ni-ja, др.-греч. Κυδωνία). Все эти города подчинялись Кноссу. Этот вывод был сделан на основании наличия единого архива табличек в Кноссе. Во времена минойской цивилизации на Крите было несколько царств со своими столицами (дворцами), в которых был собственный архив[7].

Изучение табличек из архива Пилоса даёт представление об Пилосском царстве. Само государство своей территорией совпадало по размерам с Мессенией. Территория Пилосского царства делилась на два региона — это de-we-ro-a3-ko-ra-i-ja[8] («Приэголия») и pe-ra3-ko-ra-i-ja[8] («Заэголия»). На это указывают две таблички — PY Ng 319 и PY Ng 332. Эти топонимы интерпретируются как области, расположенные вокруг хребта Эгалеон в Мессении. Если применить данные топонимы, исходя из положения дворца Нестора, то «Приэголия» — это прибрежная область к западу от хребта Эгалеон, а «Заэголия» — это область речной долины Памиса[6][9][10].

Таблички PY Ng 319 и PY Ng 332
Ng 319 Ng 332
Пропись надписи[A 1] Пропись надписи[A 1]
Транслитерация[A 2] Транслитерация[A 2]
 .1 de-we-ro-a3-ko-ra-i-ja  SA 1239

.2 to-sa-de , o-u-di-do-to SA 457
   .1 pe-ra3-ko-ra-i-ja ,     SA 200[

.2 to-sa-de , o-u-di-do-to ṢẠ [
Транскрипция[A 3] Транскрипция[A 3]
.1 Deweroaigōllāhia     SA 1239

.2 tossade , oudidontoi SA 457
.1 Peraigōllāhia ,      SA 200[

.2 tossade , oudidontoi ṢẠ [
Перевод[A 4][A 5][A 6][A 7][A 8][A 9] Перевод[A 4][A 5][A 6][A 7][A 8][A 9]
.1 топоним de-we-ro-a3-ko-ra-i-ja  SA[A 10] 1239

.2 всего , недоимки SA 457
.1 топоним pe-ra3-ko-ra-i-ja , SA[A 10] 200[

.2 всего , недоимки ṢẠ [

Правила чтения транслитерации[A 2]:

  • Запятая показывает разделитель слов;
  • Дефис разделяет слоги;
  • Знаки [ и ] показывают повреждённую часть таблички;
  • Слоги и цифры с точкой (ṭị и 3̣) — это предполагаемые знаки, которые были реконструированы по сохранившемуся контексту;
  • Знаки ⌞ и ⌟ поставлены на место предполагаемого знака разделения слов (вертикальной черты в табличках);
  • Дефис перед квадратными скобками говорит о том, что слово не закончено и далее идёт восстановленный текст;
  • Если дефис стоит внутри квадратных скобок, то начало слова восстановлено по его остатку;
  • Vacant — пустая строчка.

Примечания:

Некоторые топонимы, указанные в табличках (PY Cn 608, PY Jn 829, PY Vn 20), совпадают с топонимами, известными в более позднюю эпоху, благодаря Гомеру, Страбону и Павсанию (см. карты ниже). Таким образом удалось отождествить такие поселения, как Кипариссей или Кипариссия (микенск. Ku-pa-ri-so, др.-греч. Κυπαρισσήεις, Амфигенея (микенск. A-pi-ke-ne-a, др.-греч. Ἁμφιγἐνεια), столица царства Пилос (микенск. Pu-ro, др.-греч. Πύλος), Сфагия (микенск. Pa-ki-ja, др.-греч. Σφαγία), Элос (микенск. E-re-e, др.-греч. Ἒλος), Рион (микенск. Ri-jo, др.-греч. Ρίον), Харадр (микенск. Ka-ra-do-ro, др.-греч. Χάραδρος) и Левктрон (микенск. Re-u-ko-to-ro, др.-греч. Λεῠκτρον). Эти поселения располагались по побережью Мессении. В глубине Пелопоннеса были поселения Метапа (микенск. Me-ta-pa, др.-греч. Μετάπα) и Асия (микенск. A-si-ja-ti-ja, др.-греч. Ὰσια)[7].

Табличка PY Cn 608
Пропись надписи[B 1] Транскрипция[B 2][a]
.1 hō āsēsonsi sihalons  

.2 opidāmioi
.3 Pitwai SUS+SI 3
.4 Metapai SUS+SI 3
.5 Pethnoi SUS+SI 6
.6 Sphagiansi SUS+SI 2
.7 Alphuwei SUS+SI 2
.8 Agrēw(w)ai SUS+SI 2
.9 Elatehi SUS+SI 3
.10 Kharadroin SUS+SI 2
.11 Rhioi SUS+SI 2
Транслитерация[B 3] Перевод[B 4][B 5][B 6][B 7][B 2][B 8]
.1 jo-a-se-so-si , si-a2-ro

.2 o-pi-da-mi-jo
.3 pi-*82 SUS+SI 3
.4 me-ta-pa SUS+SI 3
.5 pe-to-no SUS+SI 6
.6 pa-ki-ja-si SUS+SI 2
.7 a-pu2-we SUS+SI 2
.8 a-ke-re-wa SUS+SI 2
.9 e-ra-te-i SUS+SI 3
.10 ka-ra-do-ro SUS+SI 2
.11 ri-jo SUS+SI 2
.1 jo-a-se-so-si , жирных свиней[B 9]

.2 постоянные жители
.3 топоним Писва[B 10] SUS+SI[B 11] 3
.4 топоним Метапа SUS+SI 3
.5 топоним Пефнос SUS+SI 6
.6 топоним Сфагия SUS+SI 2
.7 топоним a-pu2-we SUS+SI 2
.8 топоним a-ke-re-wa SUS+SI 2
.9 топоним Элатеи SUS+SI 3
.10 топоним Харадрос SUS+SI 2
.11 топоним Рион SUS+SI 2

Правила чтения транслитерации[B 3]:

  • Запятая показывает разделитель слов;
  • Дефис разделяет слоги;
  • Знаки [ и ] показывают повреждённую часть таблички;
  • Слоги и цифры с точкой (ṭị и 3̣) — это предполагаемые знаки, которые были реконструированы по сохранившемуся контексту;
  • Знаки ⌞ и ⌟ поставлены на место предполагаемого знака разделения слов (вертикальной черты в табличках);
  • Дефис перед квадратными скобками говорит о том, что слово не закончено и далее идёт восстановленный текст;
  • Если дефис стоит внутри квадратных скобок, то начало слова восстановлено по его остатку;
  • Vacant — пустая строчка.

Комментарии:

  1. В приведённой работе Хосе Милены, касаемо данной таблички автор в конце девятой строки транскрипции пишет "SUS+SI 2". Во всех остальных источниках касаемо данной таблички указанно "SUS+SI 3". Это опечатка.

Примечания:

Табличка PY Jn 829
Пропись надписи[C 1] Транскрипция[C 2]
.1 Hō dōsonsi khōrētēres dumartesque prokhōrētēresque           
.2 klāwīphoroique opisukoique opiskaphehēwesque                 
.3 khalkon nawwion paltaioihique enkhessique aiksmans:          
.4 Pitwai:             khōrētēr AES M 2     prokhōrētēr AES N 3
.5 Metapai:            khōrētēr AES M 2     prokhōrētēr AES N 3
.6 Pethnoi:            khōrētēr AES M 2     prokhōrētēr AES N 3
.7 Sphagiāphi:         khōrētēr AES M 2     prokhōrētēr AES N 3
.8 Alphuwei:           khōrētēr AES M 2     prokhōrētēr AES N 3
.9 Agrēw(w)ai:         khōrētēr AES M 2     prokhōrētēr AES N 3
.10 Lousoi:            khōrētēr AES M 2     prokhōrētēr AES N 3
.11 Kharadroin:        khōrētēr AES M 2     prokhōrētēr AES N 3
.12 Rhioi:             khōrētēr AES M 2     prokhōrētēr AES N 3
.13 Thimistos Ankehei: khōrētēr AES M 2     prokhōrētēr AES N 3
.14 Laurastai:         khōrētēr AES M 2 N 3 prokhōrētēr AES N 3
.15 Samarai:           khōrētēr AES M 3 N 3 prokhōrētēr AES N 3
.16 Asiastiai:         khōrētēr AES M 2     prokhōrētēr AES N 3
.17 Elatrēwāphi:       khōrētēr AES M 2     prokhōrētēr AES N 3
.18 Skamahēwijai:      khōrētēr AES M 3 N 3 prokhōrētēr AES N 3
.19 Helehi:            khōrētēr AES M 3 N 3 prokhōrētēr AES N 3
.20 Vacant                                                     
.21 Vacant                                                     
.22 Vacant                                                     
.23 Vacant                                                     
Транслитерация[C 3] Перевод[C 4][C 5][C 6][C 7][C 2][C 8]
.1 jo-do-so-si , ko-re-te-re , du-ma-te-qe ,
.2a                                                              -e-we-qe
.2b po-ro-ko-re-te-re-qe , ka-ra-wi-po-ro-qe , o-pi-su-ko-qe , o-pi-ka-pe-
.3 ka-ko , na-wi-jo , pa-ta-jo-i-qe , e-ke-si-qe , a3-ka-sa-ma
.4 pi-*82 , ko-re-te ,           AES M 2 po-ro-ko-re-te     AES N 3
.5 me-ta-pa , ko-re-te           AES M 2 po-ro-ko-re-te     AES N 3
.6 pe-to-no , ko-re-te           AES M 2 po-ro-ko-re-te     AES N 3
.7 pa-ki-ja-pi , ko-re-te        AES M 2 po-ro-ko-re-te     AES N 3
.8 a-pu2-we , ko-re-te           AES M 2 po-ro-ko-re-te     AES N 3
.9 ạ-ke-re-wa , ko-re-te         AES M 2 po-ro-ko-re-te     AES N 3
.10 ṛọ-ụ-so , ko-re-te           AES M 2 po-ro-ko-re-te     AES N 3
.11 ḳạ-ra-do-ro , ko-re-te       AES M 2 po-ro-ko-re-te     AES N 3̣
.12 ri-]j̣ọ , ko-re-te            AES M 2 po-ro-ko-re-te     AES N 3
.13 ṭị-mi-to-a-ke-e , ko-re-te   AES M 2 po-ro-ko-re-te     AES N 3
.14 ra-]wa-ra-ta2 , ko-re-te     AES M 2 N 3 po-ro-ko-re-te AES N 3
.15 sa-]ma-ra , ko-re-te         AES M 3 N 3 po-ro-ko-re-te     N 3
.16 a-si-ja-ti-ja⌞⌟ḳọ-re-te      AES M 2 po-ro-ko-re-te         N 3
.17 e-ra-te-re-wa-pi , ko-re-te  AES M 2 po-ro-ko-re-te         N 3
.18 za-ma-e-wi-ja ,̣  ḳọ-re-te    AES M 3 N 3̣  po-ro-ko-re-te    N 3
.19 e-re-i , ko-re-te            AES M 3 N 3̣  po-ro-ko-re-te    N 3
.20 vacant
.21 vacant
.22 vacant
.23 vacant
.1 jo-do-so-si , коретер[C 9] , чиновничья должность[C 10] и,
.2 прокоретеры и, "носители ключей"[C 11] и, "хранители фиговых деревьев"[C 12] и, надзиратели (лодочники) и
.3 бронза , храмовая (корабельная), копья (стрелы) и, имеют , наконечники
.4 Питва , коретер[C 13] AES[C 14] M[C 15] 2 прокоретер[C 16]   AES N[C 17] 3
.5 Метапа , коретер              AES M 2 прокоретер        AES N 3
.6 pe-to-no , коретер            AES M 2 прокоретер        AES N 3
.7 Сфагия , коретер              AES M 2 прокоретер        AES N 3
.8 a-pu2-we , коретер            AES M 2 прокоретер        AES N 3
.9 ạ-ke-re-wa , коретер          AES M 2 прокоретер        AES N 3
.10 ṛọ-ụ-so , коретер            AES M 2 прокоретер        AES N 3
.11 Харадрос , коретер           AES M 2 прокоретер        AES N 3
.12 Рион , коретер               AES M 2 прокоретер        AES N 3
.13 ṭị-mi-to-a-ke-e , коретер    AES M 2 прокоретер        AES N 3
.14 ra-]wa-ra-ta2 , коретер      AES M 2 N 3 прокоретер    AES N 3
.15 sa-]ma-ra , коретер          AES M 3 N 3 прокоретер        N 3
.16 Асия , коретер               AES M 2 прокоретер            N 3
.17 e-ra-te-re-wa-pi , коретер   AES M 2 прокоретер            N 3
.18 za-ma-e-wi-ja ,̣  коретер     AES M 3 N 3 прокоретер        N 3
.19 Элеи (Элос) , коретер        AES M 3 N 3 прокоретер        N 3
.20 пустая строка
.21 пустая строка
.22 пустая строка
.23 пустая строка

Правила чтения транслитерации[C 3]:

  • Запятая показывает разделитель слов;
  • Дефис разделяет слоги;
  • Знаки [ и ] показывают повреждённую часть таблички;
  • Слоги и цифры с точкой (ṭị и 3̣) — это предполагаемые знаки, которые были реконструированы по сохранившемуся контексту;
  • Знаки ⌞ и ⌟ поставлены на место предполагаемого знака разделения слов (вертикальной черты в табличках);
  • Дефис перед квадратными скобками говорит о том, что слово не закончено и далее идёт восстановленный текст;
  • Если дефис стоит внутри квадратных скобок, то начало слова восстановлено по его остатку;
  • Vacant — пустая строчка.

Примечания:

  1. Беннетт, Блеген, 1956.
  2. 1 2 Мелена, 2001.
  3. 1 2 Беннетт, Оливье, 1973.
  4. Вентрис, Чедвик, 1973.
  5. Казанскене, Казанский, 1986.
  6. Молчанов и др., 1988.
  7. Палмер, 1963.
  8. Бартонек, 1991.
  9. им. п., мн. ч. или дат. п., ед. ч.
  10. им. п., мн. ч.
  11. религиозная должность
  12. религиозная должность
  13. районный староста др.-греч. χωρητήρ, χὠρα
  14. знак бронзы
  15. мера веса равная примерно 1 кг
  16. подчинённый коретера
  17. мера веса равная примерно 250 г
Табличка PY Vn 20
Пропись надписи[D 1] Транслитерация[D 2] Перевод[D 3][D 4][D 5][D 6][D 7]
.1 o-a2 , e-pi-de-da-to

.2 pa-ra-we-wo , wo-no
.3 pi-*82-de 50
.4 me-ta-pa-de 50
.5 pe-to-no-de 100
.6 pa-ki-ja-na-de 35
.7 a-pu2-de 35
.8 a-ke-re-wa-de 30
.9 e-ra-to-de 50
.10 ka-ra-do-ro-de 40
.11 ri-jo-de 20
.12 vacant
.1 так , был распределён[D 8]

.2 pa-ra-we-wo[D 9] , вино?[D 10]
.3 в Питву 50
.4 в Метапу 50
.5 pe-to-no-de[D 11] 100
.6 на Сфагию 35
.7 a-pu2-de 35
.8 a-ke-re-wa-de 30
.9 e-ra-to-de 50
.10 в Харадрос 40
.11 в Рион 20
.12 пустая строчка

Правила чтения транслитерации[D 2]:

  • Запятая показывает разделитель слов;
  • Дефис разделяет слоги;
  • Знаки [ и ] показывают повреждённую часть таблички;
  • Слоги и цифры с точкой (ṭị и 3̣) — это предполагаемые знаки, которые были реконструированы по сохранившемуся контексту;
  • Знаки ⌞ и ⌟ поставлены на место предполагаемого знака разделения слов (вертикальной черты в табличках);
  • Дефис перед квадратными скобками говорит о том, что слово не закончено и далее идёт восстановленный текст;
  • Если дефис стоит внутри квадратных скобок, то начало слова восстановлено по его остатку;
  • Vacant — пустая строчка.

Примечания:

  1. Беннетт, Блеген, 1956.
  2. 1 2 Беннетт, Оливье, 1973.
  3. Вентрис, Чедвик, 1973.
  4. Казанскене, Казанский, 1986.
  5. Молчанов и др., 1988.
  6. Палмер, 1963.
  7. Бартонек, 1991.
  8. др.-греч. ὲπιδέδαστοι
  9. не определено, возможно мужское имя
  10. др.-греч. οἶνος, в архаический период Fοἶνος
  11. Частица -de представляет собой локатив (местный падеж), который отвечает на вопрос где?, в контексте таблички - куда?
Сравнение объёма выделяемых продуктов для административных центров[11]
Топонимы Cn 608 Vn 20 Vn 19
pi-*82 3 50
me-ta-pa 3 50
pe-to-no 6 100 200
pa-ki-ja- 2 35 80
a-pu2- 2 35 60
a-ke-re-wa 2 30 40
e-ra-to 3 50
ka-ra-do-ro 2 40
ri-jo 2 20
География Пилосского царства[11]
По глиняным табличкам
Столица микенск. Pu-ro, др.-греч. Πύλος, рус. Пилос
Регионы
de-we-ro-a3-ko-ra-i-ja pe-ra3-ko-ra-i-ja
микенский др.-греч. микенский др.-греч.
pi-*82 Φεαί Ti-mi-to a-ke-i θεμιστός ἄγος
me-ta-pa Μετάπιοι Ra-wa-ra-ta2
pe-to-no Sa-ma-ra
pa-ki-ja- Σφαγία A-si-ja-ti-ja Ἀσέα
a-pu2- Αἰπύ E-ra-te-re-wa-pi
a-ke-re-wa Za-ma-e-wi-ja
e-ra-to E-re-i Ἕλος
ka-ra-do-ro Χαράδρα
ri-jo ῥίον

Сведения из глиняных табличек

Выше предоставленные таблички (PY Ng 319, Ng 332, Cn 608, Jn 829, Vn 20) могут содержат сведения об административной системе Пилосского царства. В этих табличках предоставлена информация о натуральном налоге в виде льна (PY Ng 319, Ng 332) и в виде бронзового лома (PY Jn 829), также показано распределение определённых продуктов (свиней и вина) в административные центры определённых районов (PY Cn 608, Vn 20). Эти районы отличались от военных округов, на которые царство также было поделено.

Сам факт повторяющегося установленного порядка перечисления городов говорит о географическом порядке самого списка, хотя это не может быть строго доказано.

Вентрис и Чедвик в своей работе[11] предполагают, что порядок городов в регионе de-we-ro-a3-ko-ra-i-ja шёл с севера на юг. Интерпретации[11][12] топонимов из глиняных табличек основываются на следующих рассуждениях:

  • pu-ro интерпретируется как др.-греч. Πύλος[13]. Всего было известно три Пилоса: элейский, трифилийский и мессенский. Вокруг этих трёх поселений велись долгие споры о том где жил сам Нестор. Страбон в своём произведении глубоко рассуждает об трёх поселениях и приходит к выводу, что трифилийский Пилос являлся резиденцией Нестора[14]. В 1907 году Дёрпфельд обнаружил купольные гробницы (толосы) и городище у деревни Каковатос, в Трифилии. Им было заявлено, что именно это городище и есть Пилос Нестора. Археолог Куруньотис отнёсся к этому скептически и в 1912 и 1926 годах открыл на мысе Корифасий, у гавани Войдокилья толосы. Затем, в 1939 году, совместно с Блегеном Куруньотис обнаружил на холме Эпано-Энглианос Дворец Нестора. Он был расположен в 12 километрах к северо-западу от современного Пилоса. Архитектура дворца, наличие архива глиняных табличек и возраст, соответствующий микенской эпохи, убедительно доказали, что именно мессенский Пилос - это Пилос Нестора[15].
  • de-we-ro-a3-ko-ra-i-ja и pe-ra3-ko-ra-i-ja являются словами, состоящими из приставок de-we-ro-, pe-ra- и корня a3-ko-ra-. Приставки de-we-ro-, pe-ra- интерпретируются как соответствующие приставки др.-греч. δευρο-, "здесь, сюда"[13] и др.-греч. περα-, "дальше, свыше"[13], др.-греч. περαία, "страна, находящаяся по ту сторону"[13]. Корень a3-ko-ra- соотносится с др.-греч. Αἰγαλέον[16] ныне горным массивом Кипариссия. Страбон говорит, что мессенский Пилос стоял у подошвы горы Эгалей[17]. Из этого факта можно дать топонимам перевод на русский язык как "Приэголия" и "Заэголия", соответственно.
  • pi-*82 интерпретируется Вентрисом, Чедвиком и Палмером[18] как микенск. pi-ja2, др.-греч. Φεαί[13]. Это поселение упоминается Гомером[19] как место, пройденное Телемахом из Элиды в Пилос. У Страбона есть упоминание об мысе и поселении Фея[20], самой западной точки Пелопоннеса. Сегодня это место расположено близ Катаколона. Также топоним реконструируется как pi-swa др.-греч. Πίσα[13] и соотносится с Писой в античности, потому что звук [w] исчез из употребления в VIII в. до н. э.
  • me-ta-pa упоминается как город в Этолии[21], но этот город располагается слишком далеко от Миссении и скорее всего было несколько городов с таким названием. Швицер указывает в своём труде[22] на надпись под номером 414. Эта надпись написана на диалекте Элиды и в ней упоминается поселение др.-греч. Μετάπιοι. Предположительно оно могло находится в Трифилии.
  • pe-to-no до сих пор надёжно не интерпретирован. При этом исходя из данных табличек, которые показывают что для этого поселения выделяется самое большое количество продуктов, можно с уверенностью сказать, что этот топоним - крупный и важный город (см. таблицу).
  • pa-ki-ja- сначала ассоциировалась со Сфактерией (др.-греч. Σφαγία), но при восстановлении топонима выходило pa-ki-ja-na, pa-ki-ja-ni-ja (табличка PY On 300) или pa-ki-ja-ne, что не соотносится с античным названием. Также было предположено, что сам топоним не мог быть островом, так как с него взимались налоги и ему выделялось немало продуктов, что не похоже на такой маленький остров, как Сфактерия. Возможно, pa-ki-ja- была территорией окружающей Наваринскую бухту.
  • a-pu2- соответствуют два названия: др.-греч. Αἰπύ, Эпи[13][23] и др.-греч. Αἴπεια, Эпея[13][24]. Этимология этих топонимов указывает на поселение, расположенное на высоте (др.-греч. αἰπός, высокий[13]). Оба города упомянуты Гомером[25][26]. В первом случае город Эпи упоминается в списке владений Нестора, а город Эпея упоминается в качестве одного из семи городов, предлагаемые Агамемноном Ахиллесу. Также во втором случае семь городов расположены у моря "с Пилосом смежны песчаным"[27], то есть на побережье Мессенского залива. В античности Эпи сопоставлялся с городом Эпий в Трифилии[23]. Эпея в античности ассоциируется, у Страбона с городами Фурия и Мефона[28], а у Павсания с городом Корона (ныне Петалидион)[29]. В связи с таким разнообразием трактовок местоположение города остаётся не определённым.
  • a-ke-re-wa никак не интерпретируется. Местоположение этого топонима не определено.
  • e-ra-to никак не определяется и местоположение его также неизвестно. В табличке PY Jn 829 вместо e-ra-to было написано ro-u-so, этот топоним можно интерпретировать как др.-греч. Λουσοί, Лусы[13]. В античности знали только один город Лусы - это город, который расположен в Азании[30], но не следует микенский топоним ассоциировать с античным городом.
  • ka-ra-do-ro интерпретируется как др.-греч. Χαράδρα, овраг, ущелье. Местоположение этого топонима никак не определено. В античности Харадром в Мессении называли речку близ Карнасиона, которая впадает в Памис[31].
  • ri-jo интерпретируется как др.-греч. ῥίον, горная вершина, мыс[13]. Под этим названием в Мессении известно место, а именно мыс Рион, напротив мыса Тенара, то есть на западном берегу Мессенского залива[28]. На этом мысе в архаичный период был построен город Асина[32], который в античности был известен как Корона, а в настоящее время называется Корони[33].
  • ti-mi-to a-ke-i интерпретируется как др.-греч. θεμιστός ἄγος[13], что, в свою очередь, переводится примерно как "священная земля, установленная по закону". Эта догадка не раскрывает местоположение топонима. Сам топоним употребляется также в табличке PY An 661 в качестве места дислокации отряда в самом конце. В самой табличке 30 воинов отравляют на реку Недон, это говорит о том, что топоним находился поодаль от самой реки. Предполагается, что топонимы, указанные в табличке - это места дислокации отрядов, находящиеся у побережья. Исходя из этого, рассматривая известные раскопки, которые проводились в долине Памиса, Нихория является наиболее подходящим местом размещения этого топонима[11].
  • Топонимы ra-wa-ra-ta2, sa-ma-ra, e-ra-te-re-wa-pi, za-ma-e-wi-ja никак не интерпретированы и их местоположение не определено. Эти топонимы встречаются в пилосских табличках серии Ma в качестве административных центров определённых районов, с которых взимаются натуральные налоги.
  • a-si-ja-ti-ja интерпретируется как др.-греч. Ἀσέα[13] и помещается туда же где и стоял впоследствии одноимённый античный город - Асея.
  • e-re-i интерпретируется как др.-греч. Ἕλος, болото, пойма[13]. Местоположение этого топонима неопределённо, но этимология этого слова указывает на болотистую местность и возможно само поселение располагалось у устья реки Памис.
  • a-pi-ke-ne-a интерпретируется как др.-греч. Ἀμφιγένεια[13]. Местоположение не определено, но Страбон располагает её в Трифилии, возле Макиста[34].
  • ne-do-wo-ta ассоциируется с др.-греч. Νέδων[13]. Это нынешняя река Недон, которая проходила через античные Феры, нынешний город Каламата.
  • pe-re-u-ro-na распознаётся как др.-греч. Πλευρών[13] и отождествляется с античным Плевроном, но при этом нельзя однозначно утверждать, что это именно этот город. Сам топоним упоминается в табличке PY An 1 в качестве пункта назначения отправки гребцов из Пилосского царства.
  • re-u-ko-to-ro распознаётся как др.-греч. Λεῦκτρα[13]. Этот топоним помещают на восточный берег Месенского залива, на место античного города Левктр, также в античности был город Левктр в Аркадии.
  • ro-o-wa не интерпретируется, но очевидно это важный прибрежный город Пилосского царства, потому что в табличке PY An 1 из этого топонима выделяются самое большое количество гребцов, а также в табличке PY An 519 данный топоним является командным пунктом военного округа V[35].
  • e-wi-ri-po распознаётся как др.-греч. εὔρῑπος, пролив[13]. Данный топоним употребляется дважды - в табличке PY An 610 и PY Aa 60. Во втором случае данный топоним представлен в виде этнонима женского рода - e-wi-ri-pi-ja. Само слово εὔρῑπος соотносилось с бурным потоком. Если нужно было описать течение как бурное и мощное, то в античности говорили εὐρῑπώδης. У берегов Мессении есть два пролива: первый пролив образован островом Проти и мысом Платамодес[36], а второй пролив образован островом Сапьендза и материком с городом Метони. Пролив между материком и островом Проти широк и пригоден для якорной стоянки, вода через него протекает спокойно. Пролив же между Сапьендзой и материком имеет отмели, из-за чего водный поток ускоряется, становиться бурным (см. карту). Именно поэтому этот топоним помещается возле города Метони.
  • ru-ko-a2- интерпретируется как др.-греч. Λυκόα[37]. В античности существовали две Ликои и обе располагались в Аркадии - Ликоя и Ликея. Не следует уверено говорить что это именно античные города, так как этот топоним упоминается один раз в составе слова ru-ko-a2-ke-re-u-te, в табличке PY Jn 415 в качестве топонима.
  • e-ko-me-no распознаётся как др.-греч. Ἐρχομενός/Ὀρχομενός[13]. Это слово употребляется в табличках PY Cn 40, PY Cn 599, PY Na 406 и PY Na 941. Данное слово ассоциируется с Орхоменом в Аркадии, само слово Ἐρχομενός является архаичной формой слова Ὀρχομενός. Не стоит воспринимать этот термин как топоним, потому что во всех случаях его применения контекст табличек указывает на то, что это не топоним, а мужское имя — Erkhomenos.
  • i-wa-so распознаётся как др.-греч. Ἴασος[13]. Данный топоним употребляется в следующих табличках: PY An 519, PY An 654, PY An 661, PY Cn 655. Во всех случаях, кроме последнего, это слово употребляется как топоним; в последнем же случае оно употребляется как мужское имя. В античности под таким названием был известен маленький городок на границе Аркадии и Лаконии[38], но нет никаких оснований полагать, что данный топоним обозначал именно это поселение.

Отдельные слова засвидетельствованы как этнонимы, указывающие на происхождение рекрутированных воинов. Они встречаются в табличках PY An 657, PY An 654, PY An 519, PY An 656, PY An 661 и PY An 610, описывающих организацию береговой охраны Пилосского царства[39], но не встречаются в табличках, описывающих налогообложение. Это наводит на мысль, что данные этнонимы не входили в состав Пилосского царства, но были связаны с ним определённым обязательствами[11].

  • o-ru-ma-si-ja-jo интерпретируется как др.-греч. Ἐρῠμάνθιος[13], то есть этот этноним обозначает мужчин из горного региона хребта Эриманф.
  • za-ku-si-jo интерпретируется как др.-греч. Ζᾰκύνθιος[13]. Этим словом обозначались мужчины с острова Закинф.
  • ko-ro-ku-ra-i-jo распознаётся как др.-греч. Κόρκυρα[13]. Оно обозначает мужчин с острова Керкира или Коркира.
  • ku-pa-ri-si-jo интерпретируется как др.-греч. Κῠπᾰρισσήεις[13], также предполагается ku-pa-ri-so в табличке PY Na 514. Это слово обозначает город Кипариссию и мужчин из этого города.

Письменные источники

Гомер

Карта, иллюстрирующая "Список кораблей"
Карта античной Греции
География Пилосского царства[11]
У Гомера, в Илиаде
Песнь II, Строки 591 - 594 По Страбону Песнь IX, Строки 150 - 153 По Страбону
Пилос Пилос трифилийский Кардамила Кардамила
Арена Самик Энопа Пеллана, Герения
Фриос Эпиталий Гера Эхалия, Месола
Эпи Маргалы Феры Феры
Кипариссия Кипариссия Анфея Корона (ныне Петалиди)
Амфигенея возле Макиста Педас Мефона
Птелос Птелиасий (Элида) Эпея Фурия
Гелос устье Алфея, Гелос, Алорий
Дорион Олурос

Географические сведения Пилосского царства встречаются у Гомера в Илиаде, в двух местах.

В первом случае приводится описание владений Нестора в "Списке кораблей"[41].

Илиада. Песнь II. Строки 591 — 594:

В Пилосе живших мужей, обитавших в Арене весёлой;
Фриос, Алфейский брод и славные зданием Эпи,
Град Кипариссию, град Амфигению вкруг населявших,
Птелос, Гелос и Дорион, место, где некогда Музы,

Во второй раз города Мессении упоминаются как подарок Агамемнона Ахиллесу[41].

Илиада. Песнь IX. Строки 149 — 153:

Семь подарю я градов, процветающих, многонародных:
Град Кардамилу, Энопу и тучную травами Геру,
Феры, любимые небом, Анфею с глубокой долиной,
Гроздьем венчанный Педас и Эпею, град велелепный.
Все же они у приморья, с Пилосом смежны песчаным;

Если сравнить топонимы Пилосского царства в "Каталоге" с топонимами в выше упомянутых глиняных табличках, то только Пилос встречается в обоих случаях[42].

"Каталог" довольно сильно контрастирует с остальной "Илиадой". К примеру, в "Каталоге" упоминаются имена воинов, которые больше нигде не фигурируют в "Илиаде". И наоборот, в "Каталоге" нет упоминания о таких героях как Патрокл, Тевкр и Антилох. Отсюда возникает предположение, что сам "Каталог" являлся отдельным от "Илиады" произведением, а следовательно и старше него. Позже, при составлении "Илиады", оно было вставлено для общего описания ахейцев[42].

Сам "Каталог кораблей" помогает понять военный потенциал и геополитическую обстановку в эгейском регионе. В самом "Каталоге" идёт речь об объединённом ахейском флоте, готовом отплыть в Трою. В нём указаны 46 военных вождей из 29 регионов Греции, упомянуты 146 топонимов, а весь объединённый флот состоит из 1186 кораблей. Гомер упоминает как двадцативёсельные[43][44][45], так и пятидесятивёсельные корабли — пентекотеры[46][47]. Двадцативёсельные корабли использовались в качестве разведки, а пентекотеры использовались в качестве транспортного судна[48]. Если 1186 кораблей принять за пентекотеры, то получится, что около 60 тысяч человек было в объединённом флоте[42].

"Каталог кораблей" был изучен многими историками и географами. Эта часть поэмы, в отличие от остальной "Илиады", сохранилась в своём изначальном виде. Насчёт датировки самого списка кораблей есть несколько мнений. Первое мнение говорит о том, что "Каталог" описывает саму Троянскую войну и сам сбор ахейцев происходил для этой цели. Второе мнение гласит, что "Каталог" описывает ситуацию в регионе примерно на 50 или даже 100 лет позже Троянской войны, то есть во второй половине XII в. до н. э. В "Каталоге" не упоминаются Фивы[a], это может означать, что "Каталог" не мог возникнуть задолго до 1200 г. до н. э. Потому что сами Фивы были разрушены примерно во второй половине XIII в. до н. э. "Каталог" не мог быть составлен в VIII в. до н. э. В пользу этого утверждения говорит тот факт, что 70% упомянутых топонимов были микенскими поселениями, а 40 топонимов до сих пор никак не идентифицированы. Также в "Каталоге" есть топонимы, которые существовали в микенскую эпоху, но уже в эпоху Гомера были разрушены или оставлены жителями. Так или иначе, "Каталог", скорее всего, отображает положение дел после Троянской войны и после разрушения ахейских царств, когда на Пелопоннес вторглись дорийцы — конец XII в. до н. э.[42]

Страбон

Страбон в своём труде "География" подробно описывает полуостров Пелопоннес, в том числе Элиду и Мессению[49]. Описывая эти регионы в своём труде, Страбон рассуждает об размерах владений Нестора. В своих рассуждениях Страбон ссылается на Гомера.

По сообщениям Страбона Элида делилась на две области: область, которую населяли эпеи, и область под властью Нестора. Область Элида у Гомера называлась страной эпеев[50], а через владения Нестора протекала река Алфей[51]. Владения Нестора Гомер называет по имени столицы - пилийская земля. Всего было известно три Пилоса: элейский Пилос у горы Сколлий, трифилийский (лепрейский) Пилос и мессенский Пилос. Страбон указывает, что существовал спор по поводу нахождения Пилоса Нестора. Одни говорили, что мессенский Пилос являлся таковым, а другие, опираясь на Гомера, утверждали, что Пилос в Трифилии был Пилосом Нестора. Гомер называет Пилос "песчаным", Страбон указывает, что трифилийский Пилос находился в плодородной равнине, которая выходит к морю. Берег в том месте на многие километры песчаный, что говорит в пользу этого Пилоса как города Нестора. Также говорит в пользу трифилийского Пилоса тот факт, что этот Пилос находился поодаль от моря и так далеко, что Телемаху, на корабль, посылают вестника из города. Сам Страбон склоняется к трифилийскому Пилосу как Пилосу Нестора.

Что касается всех тех городов, которые были упомянуты у Гомера в составе владения Нестора, то Страбон вслед за Пилосом помещает их в Трифилию, Писатиду и даже в Лаконию. Самик он отождествляет с Ареной из-за возвышенного положения и наличия соседней речки Анигр, которая в древности называлась Минией[52]. Город Фриос отождествляется с Эпиталием, потому что Гомер называет Фриос "Алфейским бродом", а близ города Эпиталий была переправа через Алфей. Город Эпи интерпретируют с Маргалами, местоположение Маргал до сих пор не определено. Кипариссия или Кипариссиеент соответствует античной Кипариссии. Амфигенею Страбон располагает около реки Гипсоента (местоположение не известно), возле города Макиста, также в Трифилии. Птелей находится в местности под названием Птелиасий (местоположение не известно) в Элиде. Гелос имеет три трактовки своего местоположения. Его помещают у устья Алфея, соотносят с лаконским Гелосом и лаконским Алорием (местоположение не известно). Дорион это античный Олурос[53], нынешний Дорио.

Страбон упоминает также и об 7 городах Мессении, которых Агамемнон обещал Ахиллесу. Во время Троянской войны эти города принадлежали Менелаю, но после его смерти Мессенией стал править Меланф, из рода Нелеид - родственник Нестора. Город Мефону сопоставляется с Педасом, Феры (ныне Каламата) и Кардамила до античности сохранили свои названия. Энопа в античности это либо Пеллана[54] либо Герения. Гера - это Эхалия или Месола, располагающаяся между Тайгетом и Мессеной. Эпея - это Фурия, а Анфея - это Корона (ныне Петалиди).

Южная граница царства Нестора уходила южнее реки Неда, захватывая реку Кипариссеент (ныне река Селлас возле города Кало-Неро), вплоть до города Мессены.

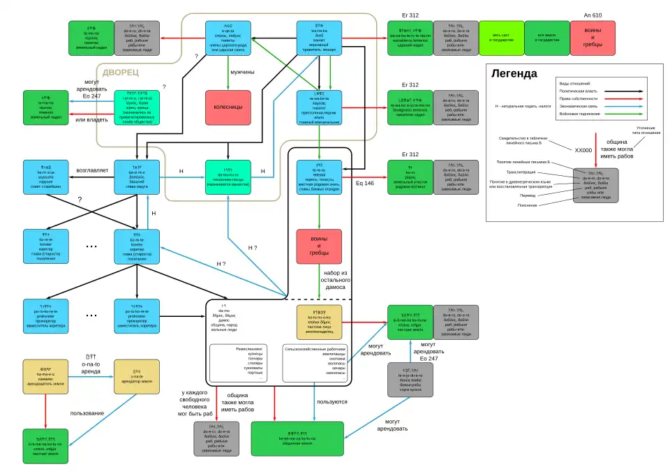
Социально-политическая структура

Ахейские государства были царствами. Микенское общество было разделено на разные классы. Эти классы обуславливались такими факторами, как местом рождения человека, статусом его семьи, полом и производственной деятельностью. Общество можно разделить на два класса: господствующий и подчинённый. Сам господствующий класс можно разделить на две части: высшую и местную[55].

Высший господствующий класс представлял собой аппарат управления, во главе которого стоял монарх — ванакт, затем следовал его первый министр или престолонаследник, он же главный военачальник — лавагет, трактовки этой должности различаются; затем свита монарха — гекветы. Гекветы могли быть как представителями царского рода, так и просто высшими чиновниками[55].

Низший правящий класс подчинялся верхушке, выполнял заказы на производство товаров и выработку ресурсов, собирал и снаряжал ополчение. К этому классу относились басилеи — главы районов и коретеры — главы поселений со своими заместителями — прокоретерами.

Подчинённый класс именовался дамосом. Это были свободные люди различных профессий. Высший слой дамоса составляли телесты — местная родовая знать. Не закончена дискуссия по поводу положения рабов. Были ли рабы в классическом понимании, как собственность свободного человека или был иной механизм зависимости этих людей, неизвестно[55].

Структура общества пилосского царства

Ванакт (микенск. wa-na-ka, др.-греч. ἄναξ — повелитель, владыка[13]) являлся главой государства. Это был монарх, которому принадлежали весь скот и вся земля в государстве. Ванакт имел большую ни чем не ограниченную власть над обществом. Он назначал чиновников на должности, делал заказы на производство каких-либо товаров. В качестве уплаты за пользование своей территории и скота ванакт собирал налоги. У ванакта была своя земля в непосредственном пользовании (микенск. wa-na-ka-te-ro te-me-no, др.-греч. τέμενος — владение, поместье, надел[13]), что подтверждает табличка PY Er 312. Ванакт мог обладать рабами, ремесленниками и гребцами (табличка PY An 610 — личное имя e-ke-ra2-wo в этой табличке встречается также и в табличке PY Un 718 в качестве имени ванакта)[55].

Табличка PY Er 312
Пропись надписи[E 1] Транскрипция[E 2]
.1 Wanakteros temenos 

.2 tossonyo sperma GRA 30
.3 Lāwāgesios temenos GRA 10
.4 vacant
.5 telesta(h)ōn [] tosson sperma GRA 30
.6 tossoide telestai VIR 3
.7 Wrogiōneios erēmos
.8 tossonyo sperma GRA 6[
.9 vacant
Транслитерация[E 3] Перевод[E 4][E 5][E 6][E 7][E 8][E 2][E 9]
.1 wa-na-ka-te-ro , te-me-no          [

.2 to-so-jo pe-ma GRA 30
.3 ra-wa-ke-si-jo , te-me-no GRA 10
.4 vacant
.5 te-re-ta-o[ ]ṭọ-ṣọ p̣ẹ-ma GRA 30
.6 to-so-de , te-re-ta VIR 3
.7 wo-ro-ki-jo-ne-jo , e-re-mo
.8 to-so-jo , pe-ma GRA ⌞6[
.9 vacant
.1 царский , надел [

.2 столько зерна[E 10] GRA[E 11] 30
.3 лавагетов , надел GRA 10
.4 пустая строка
.5 телесты столько зерна GRA 30
.6 столько , телестов VIR[E 12] 3
.7 возделываемый , пустырь
.8 столько , зерна GRA ⌞6[
.9 пустая строка
Проза: у царя есть земля размером в 30 GRA. У лавагета земли 10 GRA. У телестов всего земли 30 GRA. Телестов всего 3 мужчины. Возделываемой, но заброшенной земли всего 6 GRA.

Правила чтения транслитерации[E 3]:

  • Запятая показывает разделитель слов;
  • Дефис разделяет слоги;
  • Знаки [ и ] показывают повреждённую часть таблички;
  • Слоги и цифры с точкой (ṭị и 3̣) — это предполагаемые знаки, которые были реконструированы по сохранившемуся контексту;
  • Знаки ⌞ и ⌟ поставлены на место предполагаемого знака разделения слов (вертикальной черты в табличках);
  • Дефис перед квадратными скобками говорит о том, что слово не закончено и далее идёт восстановленный текст;
  • Если дефис стоит внутри квадратных скобок, то начало слова восстановлено по его остатку;
  • Vacant — пустая строчка.

Примечания:

  1. Беннетт, Блеген, 1956.
  2. 1 2 Мелена, 2001.
  3. 1 2 Беннетт, Оливье, 1973.
  4. Вентрис, Чедвик, 1973.
  5. Казанскене, Казанский, 1986.
  6. Молчанов и др., 1988.
  7. Палмер, 1963.
  8. Бартонек, 1991.
  9. Дюу, Дэвис, 2008.
  10. площадь участков земли измерялась по количеству зерна, необходимого для посева какой-либо (неизвестно) зерновой культуры
  11. мера объёма сыпучих тел, равная 60 или 120 литров
  12. знак, обозначающий мужчину

Лавагет (микенск. ra-wa-ke-ta, др.-греч. λᾱγέτᾱς — народный вождь[13]) был вторым человеком в государстве. Это подтверждается порядком титулов в табличках, лавагет всегда следует за ванактом. Нет определённого значения у этого титула, либо это был престолонаследник либо высокий чиновник. Сам термин означает «народный вождь», что вероятно указывает на статус главы войска. У него также была своя земля скот и люди, лично ему принадлежащие[55].

Гекветы (микенск. e-qe-ta, др.-греч. ἑπέτας - слуга, ἑταῖρος — товарищ, спутник[13]) были приближёнными к ванакту. Они могли быть из числа царского рода или же высокопоставленными сановниками. Возглавляли военные отряды для обороны прибрежных районов Пилосского царства. Для них шили специальную одежду и выделяли боевые колесницы[55].

Телесты или тереты (микенск. te-re-ta, telestai) — это местная родовая знать. Они были во главе воинских подразделений на войне. Перед ванактом у них были определённые повинности. Обладали крупными земельными участками. Телесты, как представители дамоса, подчинялись коретерам[55].

Лавагеты и телесты также обладали своими наделами, это показывает та же табличка PY Er 312.

Басилеи (микенск. qa-si-re-u, др.-греч. βασιλεύς — царь, властелин[13]) были главами округов. Они распределяли и контролировали выполнение государственных заказов, инспектировали царские арсеналы. После падения микенской цивилизации слово басилей поменяло своё значение. Власть, сосредоточенная в руках ванакта, была разбита между отдельными местными лидерами. Позже, после смуты, некоторые лидеры отдельных групп стали брать власть над другими группами. В итоге это слово стало означать главу государства[55].

Коретер (микенск. ko-re-te, koreter) — это староста поселения или глава района, что пока не понятно. Бартонек А. передаёт мнение Чедвика, что коретеры и их заместители были главами округов. Коретеры как и все представители нижнего звена государственного управления выполняли разные задачи. Было зафиксировано, что в военное время коретеры были обязаны собирать бронзовые предметы на переработку в оружие и доспехи[55].

Прокоретер (микенск. po-ro-ko-re-te, prokoreter) — это заместитель коретера.

Дамос (микенск. da-mo, др.-греч. δῆμος, δᾶμος — народ[13]) — это совокупность свободных людей, занятых различными ремёслами. Они могли обладать своей землёй и своими рабами. Дамос представлял собой правовой субъект, который обладал коллективной собственностью. Сама община могла обладать землёй и рабами. Община могла сдавать свою землю в аренду. Неизвестно положение дамоса, как собственника общинной земли, по отношению к ванакту. Довольно высокое число профессий говорит нам о значительной степени разделения труда в обществе[55].

Статус рабов (микенск. do-e-ro, do-e-ra; др.-греч. δοῦλος, δοῦλα — раб, рабыня соответственно[13]) в микенском обществе до конца не определён. Ясно одно, что они были эксплуатируемыми людьми. Они могли эксплуатироваться всеми свободными людьми от дамоса до ванакта. Демократия в обществе отсутствовала и самого понятия свободного гражданина не существовало, поэтому можно сказать, что микенское и античное понятие раба различалось. Рабов снабжали их же хозяева (серия PY Ab). По соотношению количества рабов к их владельцам, можно сказать, что рабы составляли значительную часть общества. Рабов могли покупать или захватывать в качестве военной добычи. При захвате враждебного поселения мужчины вырезались и только женщин и их детей забирали в плен. Об этом свидетельствуют серии табличек PY Aa и PY Ab. В них подсчитаны только женщины и их дети без единого мужчины. Причём мальчики подсчитаны отдельно (серия PY Ad), скорее всего это половозрелые сыновья рабынь, которые могли работать отдельно от матерей на других работах. Этих женщин и их детей можно назвать рабами в полном смысле этого слова[55].

Также упоминаются в табличках «божьи рабы» (микенск. e-o-jo do-e-ro, theoio doeloi). О них мало что известно из табличек, не понятны их связи с остальными сообществами. Скорее всего они были подчинены жрецам и были задействованы в культах. «Божьи рабы» часто фигурируют в табличках в качестве арендаторов земельных участков. Например в табличке PY Eo 247 сообщается что богатый землевладелец a3-ti-jo-qo арендует свой участок жрецу, двум «божьим рабам» и трём «божьим рабыням». Есть примеры, когда «божий раб» арендовал участки сразу у трёх собственников. С одной стороны, факт того, что «божий раб» мог арендовать земельный участок, говорит нам о более самостоятельном положении «божьего раба» по сравнению с положением раба античного; с другой стороны, отсутствие земельной собственности у «божьего раба» говорит о его низком социальном статусе. Само применение слова «раб» к более самостоятельным не до конца бесправным людям говорит о более широком значении этого понятия в сравнении с понятием «раб» в античности[55].

Табличка PY Eo 247
Пропись надписи[F 1]
Транслитерация[F 2]
.1 a3-ti-jo-qo , ki-ti-me-na , ko-to-na                                       to-so-de  pe-mo , GRA 1̣ [  T   5   V   4

.2 e-ko-to , te-o-jo , do-e-ro , e-ke-qe , o-na-to , pa-ro , a3-ti-jo-qe , ko-to-no-o-ko , GRA T[ 1
.3 ko-ri-si-ja , te-o-jo , do-e-ra , e-ke-qe , o-na-to , ki-ti-me-na , ko-to-na , a3-ti-jo-qe , GRA T 5
.4 i-pa-sa-na-ti , te-o-jo , do-e-ra , e-ke-qe , o-na-to , pa-ro , a3-ti-jo-qe , GRA T 2
.5 ku-*63-so , te-o-jo , do-e-ro , e-ke-qe , o-na-to , pa-ro , a3-ti-jo-qe , GRA T 1
.6 ta-ra-to , te-o-jo , do-e-ro , e-ke-qe , o-na-to , pa-ro , a3-ti-jo-qe GRA T 1
.7 we-te-re-u , i-je-re-u , e-ke-qe , o-na-to , pa-ro , a3-ti-jo-qe , GRA T 5
.8 vacant
Перевод[F 3][F 4][F 5][F 6][F 7][F 8][F 9]
.1 a3-ti-jo-qo[F 10] , частный , участок                                      всего  зерна[F 11] , GRA[F 12] 1̣ [ T[F 13] 5 V[F 14] 4

.2 e-ko-to[F 15] , божий , раб , имеет и , пользуется (арендует) , у , a3-ti-jo-qe[F 16] , землевладелец , GRA T [ 1
.3 ko-ri-si-ja[F 17] , божья , рабыня , имеет и , пользуется (арендует) , частный , участок , a3-ti-jo-qe , GRA T 5
.4 i-pa-sa-na-ti[F 17] , божья , рабыня , имеет и , пользуется (арендует) , у , a3-ti-jo-qe , GRA T 2
.5 ku-*63-so[F 18] , божий , раб , имеет и , пользуется (арендует) , у , a3-ti-jo-qe , GRA T 1
.6 ta-ra-to[F 18] , божий , раб , имеет и , пользуется (арендует) , у , a3-ti-jo-qe GRA T 1
.7 we-te-re-u[F 18] , жрец , имеет и , пользуется (арендует) , у , a3-ti-jo-qe , GRA T 5
.8 пустая строчка

Правила чтения транслитерации[F 2]:

  • Запятая показывает разделитель слов;
  • Дефис разделяет слоги;
  • Знаки [ и ] показывают повреждённую часть таблички;
  • Слоги и цифры с точкой (ṭị и 3̣) — это предполагаемые знаки, которые были реконструированы по сохранившемуся контексту;
  • Знаки ⌞ и ⌟ поставлены на место предполагаемого знака разделения слов (вертикальной черты в табличках);
  • Дефис перед квадратными скобками говорит о том, что слово не закончено и далее идёт восстановленный текст;
  • Если дефис стоит внутри квадратных скобок, то начало слова восстановлено по его остатку;
  • Vacant — пустая строчка.

Примечания:

  1. Беннетт, Блеген, 1956.
  2. 1 2 Беннетт, Оливье, 1973.
  3. Вентрис, Чедвик, 1973.
  4. Казанскене, Казанский, 1986.
  5. Молчанов и др., 1988.
  6. Палмер, 1963.
  7. Мелена, 2001.
  8. Бартонек, 1991.
  9. Дюу, Дэвис, 2008.
  10. мужское имя, им. п. или род. п.
  11. площадь участков земли измерялась по количеству зерна, необходимого для посева какой-либо (неизвестно) зерновой культуры
  12. мера объёма сыпучих тел, равная 60 или 120 литров
  13. мера объёма сыпучих тел, равная 6 или 12 литрам
  14. мера объёма сыпучих тел, равная 1 или 2 литрам
  15. возможно мужское имя Гектор
  16. имя a3-ti-jo-qo в дат. п.
  17. 1 2 женское имя
  18. 1 2 3 мужское имя

Дворцовые чиновники

Размеры и качество застройки дворцовых центров, а также наличие в них архивов табличек линейного письма Б, указывают на то, что дворцы несли централизованную административную функцию. Уже в это время прослеживаются следы образования классов. Централизованный учёт хозяйства вёлся отдельными чиновниками. Сами чиновники непосредственно участвовали в организации определённых отраслей производства. Нельзя сказать, что ведение учёта было повсеместным в каждом центре, ведь таблички с линейным письмом Б были найдены только в Кноссе, Пилосе, Фивах и Микенах. Остальные случаи эпиграфики линейного письма Б — это краткие надписи на посуде, которые говорят о владельце[6].

При тщательной классификации табличек линейного письма Б по стилю почерка Э. Л. Беннет и Ж.-П. Оливье установили от 25 до 40 писчих почерков при дворце в Пилосе. Лично Оливье установил, что в Кноссе было от 70 до 80 писцов. Учитывались сила нажима, последовательность отдельных штрихов, способ соединения штрихов и манера написания некоторых второстепенных элементов того или иного знака. Благодаря такому анализу текстов, было установлено, что в Пилосе существовал особый чиновник, который проводил инвентаризацию колёс от колесниц. На это указывает подсерия табличек PY Sa, эта подсерия полностью написана его почерком. В Кноссе был чиновник, который следил за шерстью, одеждой и рабочими женскими группами. Это означает, что он организовывал или наблюдал за производством текстильных изделий. Все записи по этому поводу сделаны им[56].

Исходя из отношения объёма архивов (3369 таблички в Кноссе и 1112 таблички в Пилосе) к количеству писцов, можно сделать вывод, что записи составляли отдельные чиновники. Они же осуществляли надзор над определённой хозяйственной отраслью. Особой касты писцов для составления записей не было. Содержать такое количество писцов нецелесообразно. Тем более, запись самой большой таблички занимало у опытного писца чуть более пятнадцати минут. Чедвик подсчитал, что опытный писец мог переписать все сохранившиеся таблички из Пилоса и Кносса вместе за несколько недель[56].

Экономика

Распределительное дворцовое хозяйство составляло основу экономики микенской цивилизации. При таком типе хозяйства произведённый продукт от производителя переходил на прямую к потребителю, ещё без участия рыночного механизма. Дворцовые центры принимали различные продукты сельского хозяйства и ремёсла от подконтрольных поселений в виде натуральной подати. Эти продукты находились на дворцовых складах, оттуда они выдавались в виде натуральной оплаты труда непроизводственных групп, которые обеспечивали работу самого дворца и его учреждений на подконтрольной территории (чиновники, жрецы, воины, торговцы, ремесленники, прислуги и т. д.). Данный тип распределения выполнял две функции — сбор налогов и оплата работы государственной администрации, прислуги и войска. При такой форме вознаграждения существовала и раздача наделов лицам высших и средних социальных слоёв. Произведённый продукт мог зачастую сразу распределяться потребителю, не доходя до дворцовых складов, при этом дворцовый центр всё равно регистрировал это распределение. Для работы такой системы был необходим точный учёт, его обеспечивал архив глиняных табличек[6].

Само распределительное хозяйство не опиралось на долговременные записи. Это подтверждает тот факт, что в самих табличках используются такие обороты как «в этом году» (микенск. to-to we-to, toto wetos), «в прошлом году» (микенск. pe-ru-si-nu-wo, perusinwon) и «в следующем году» (микенск. a2-te-ro we-to, hateron wetos). При накоплении таких табличек за разные годы неминуемо была бы путаница[56].

Виды собственности

Микенцы определяли два вида земельной собственности: частная и общинная (коллективная). Частная земля (микенск. ko-to-na ki-ti-me-na, ktoina ktimena — «обладаемая, возделываемая земля») принадлежала отдельным собственникам земли, ктенухам (микенск. ko-to-no-o-ko, ktoinookhoi — «держатели земли»). Ктенухами могли быть телесты и вольные люди из дамоса различных профессий. Общинная земля (микенск. ke-ke-me-na ko-to-na, kekeimena ktoina — первое слово не имеет окончательной трактовки) принадлежала дамосу. Эта земля была разделена на округа и принадлежала общине округа[57].

Аренда

В табличках было зафиксировано такое явление как аренда земли (микенск. o-na-to — аренда). Арендодателями могли быть все члены микенского общества, у которых могла быть собственность (ванакт, телест, дамос, просто частное лицо, жрецы и т. д.), кроме рабов. Также сама община могла сдавать в аренду общинную землю, этот случай отражён в табличке PY Eb 846. В этой табличке землевладелец a3-ti-jo-qo (этот землевладелец уже упоминался в статье выше как арендодатель собственной земли) арендует общинную землю у общины[57].

Табличка PY Eb 846
Пропись надписи[G 1]
Транслитерация[G 2]
.1 a3-ti-jo-qo , e-ke-qe , o-na-to , ke-ke-me-na , ko-to-na                

.2 pa-ro , da-mo , ko-to-no-o-ko to-so-de pe-mo GRA 1 T 4 V 3
Перевод[G 3][G 4][G 5][G 6][G 7][G 8]
.1 a3-ti-jo-qo[G 9] , имеет и , пользуется (арендует) , общинный , участок                  

.2 у , народа , землевладелец всего зерна[G 10] GRA[G 11] 1 T[G 12] 4 V[G 13] 3

Правила чтения транслитерации[G 14]:

  • Запятая показывает разделитель слов;
  • Дефис разделяет слоги;
  • Знаки [ и ] показывают повреждённую часть таблички;
  • Слоги и цифры с точкой (ṭị и 3̣) — это предполагаемые знаки, которые были реконструированы по сохранившемуся контексту;
  • Знаки ⌞ и ⌟ поставлены на место предполагаемого знака разделения слов (вертикальной черты в табличках);
  • Дефис перед квадратными скобками говорит о том, что слово не закончено и далее идёт восстановленный текст;
  • Если дефис стоит внутри квадратных скобок, то начало слова восстановлено по его остатку;
  • Vacant — пустая строчка.

Примечания:

  1. Беннетт, Блеген, 1956.
  2. Мелена, Фёрс, 2022, с. 82.
  3. Вентрис, Чедвик, 1973.
  4. Казанскене, Казанский, 1986.
  5. Молчанов и др., 1988.
  6. Палмер, 1963.
  7. Бартонек, 1991.
  8. Фишер, 2012.
  9. мужское имя, им. п. или род. п.
  10. площадь участков земли измерялась по количеству зерна, необходимого для посева какой-либо (неизвестно) зерновой культуры
  11. мера объёма сыпучих тел, равная 60 или 120 литров
  12. мера объёма сыпучих тел, равная 6 или 12 литрам
  13. мера объёма сыпучих тел, равная 1 или 2 литрам
  14. Беннетт, Оливье, 1973.

Арендаторами (микенск. o-na-te-re, onateres) могли выступать все члены общества[57], даже рабы могли арендовать землю[55]. Активными арендаторами земельных участков были жрецы и их «божьи рабы» и «божьи рабыни». Например, таблички PY Ep 704 и PY Eb 297 (Eb 35) рассказывают нам о тяжбе одной жрицы Эрифы (микенск. e-ri-ta, Eritha) с общиной по поводу аренды общинной земли. Община настаивала на том, что жрица взяла в аренду участок в 237 малых мер, а жрица утверждала, что эта земля принадлежит божеству и поэтому платить за аренду не надо. По итогу на суммирующей табличке PY Ep 704 площадь арендованного участка меньше, чем площадь этого же участка в табличке PY Eb 297 (Eb 35)[57].

Табличка PY Eb 297
Пропись надписи[H 1]
Транслитерация[H 2]
.1 i-je-re-ja , e-ke-qe , e-u-ke-to-qe , e-to-ni-jo , e-ke-e , te-o

.2 ko-to-no-o-ko-de , ko-to-na-o , ke-ke-me-na-o , o-na-ta , e-ke-e
.3 GRA 3 T 9 V 3
Перевод[H 3][H 4][H 5][H 6][H 7][H 8]
.1 жрица[H 9] , имеет и , заявляет и , льготная аренда , иметь , бог 

.2 землевладелец но и , участков , общинных , аренду , имеет
.3 GRA[H 10] 3 T[H 11] 9 V[H 12] 3
Проза: жрица заявляет, что имеет право на более лёгкие условия аренды,
потому что общинные участки арендует бог, которому жрица справляет культ.

Правила чтения транслитерации[H 13]:

  • Запятая показывает разделитель слов;
  • Дефис разделяет слоги;
  • Знаки [ и ] показывают повреждённую часть таблички;
  • Слоги и цифры с точкой (ṭị и 3̣) — это предполагаемые знаки, которые были реконструированы по сохранившемуся контексту;
  • Знаки ⌞ и ⌟ поставлены на место предполагаемого знака разделения слов (вертикальной черты в табличках);
  • Дефис перед квадратными скобками говорит о том, что слово не закончено и далее идёт восстановленный текст;
  • Если дефис стоит внутри квадратных скобок, то начало слова восстановлено по его остатку;
  • Vacant — пустая строчка.

Примечания:

  1. Беннетт, Блеген, 1956.
  2. Мелена, Фёрс, 2022, с. 82.
  3. Вентрис, Чедвик, 1973.
  4. Казанскене, Казанский, 1986.
  5. Молчанов и др., 1988.
  6. Палмер, 1963.
  7. Бартонек, 1991.
  8. Фишер, 2012.
  9. Данная жрица отождествляется с e-ri-ta из таблички PY Ep 704, так как в данной табличке не указали имя жрицы, а это значит, что в округе Пилоса была только одна жрица и именно в табличке PY Ep 704 жрицу зовут e-ri-ta
  10. мера объёма сыпучих тел, равная 60 или 120 литров
  11. мера объёма сыпучих тел, равная 6 или 12 литрам
  12. мера объёма сыпучих тел, равная 1 или 2 литрам
  13. Беннетт, Оливье, 1973.
Табличка PY Ep 704
Пропись надписи[I 1]
Транскрипция[I 2]

.1 Opetorēus Queiyamenos hekhei kekesmenān ktoinān tosson spermo G̣ṚẠ 2 T 5
.2 Huamia thehoio dohelā onāton hekheiquen hiereiās geras tosson spermo GRA T 1 V 3
.3 Erithā hiereiā onāton hekhei kekesmenās ktoinās paro damōi tosson spermo GRA T 4
.4 Krīthēwiai onāton hekhonsi kekesmenās ktoinās paro damōi tosson spermo GRA 1 T 9
.5 Erithā hiereiā hekhei eukhetoique etonion hekhehen thehōi dāmosdemin phāsi ktoinaōn
.6 kekesmenaōn onāton hekhehen tosson spermo GRA 3 T 9̣
.7 Karpathia klāwiphoros hekhei kekesmenon ophellonsa duwouphi wordzehen ouwordzei
.8 tosson [ spermo GRA ] 4
Транслитерация[I 3]
.1 o-pe-to-re-u , qe-ja-me-no , e-ke , ke-ke-me-na , ko-to-na , to-so , pe-mo [   ] G̣ṚẠ 2 T 5                     

.2 u-wa-mi-ja , te-o-jo , do-e-ra , o-na-to , e-ke-qe , i-je-re-ja , ḳẹ-ra , to-so pe-mo GRA T 1 V 3
.3 e-ri-ta , i-je-re-ja , o-na-to , e-ke , ke-ke-me-na , ko-to-na , pa-ro , da-mo , to-so , pe-mo GRA T 4
.4 ki-ri-te-wi-ja , o-na-to , e-ko-si , ke-ke-me-na , ko-to-na⌞ ⌟pa-ro , da-mo , ṭọ-so , pe-mo GRA 1 T 9
.5 e-ri-ta , i-je-re-ja , e-ke , e-u-ke-to-qe , e-to-ni-jo , e-ke-e , te-o ,̣ da-mo-de-mi , pa-si , ko-to-na-o ,
.6 ke-ke-me-na-o , o-na-to , e-ke-e , to-so pe-mo GRA 3 T 9̣
.7 ka-pa-ti-ja , ka-ra-wi-po-ro , e-ke , ke-ke-me-no , o-pe-ro-sa , du-wo-u-pi , wo-ze-e , o-u-wo-ze , ⟦to-ṣọ⟧
.8 to-ṣọ [ pe-mo GRA ] 4
Перевод[I 4][I 5][I 6][I 7][I 8][I 9]
.1 o-pe-to-re-u[I 10] , qe-ja-me-no[I 11] , имеет , общинный , участок , столько , зерна[I 12] [   ] G̣ṚẠ[I 13] 2 T[I 14] 5                     

.2 u-wa-mi-ja[I 15] , божья , рабыня , пользуется (арендует) , имеет и , жрица , почётный дар (рог), столько зерна GRA T 1 V[I 16] 3
.3 e-ri-ta[I 15] , жрица , пользуется (арендует) , имеет , общинный , участок , у , народа , столько , зерна GRA T 4
.4 ki-ri-te-wi-ja[I 17] , пользуется (арендует) , имеют , общинный , участок , у , народа , столько , зерна GRA 1 T 9
.5 e-ri-ta[I 15] , жрица , имеет , заявляет и , льготная аренда , иметь , бог ,̣ народ же , говорит (постановляет) , участков ,
.6 общинных , пользуется (арендует) , иметь , столько зерна GRA 3 T 9̣
.7 ka-pa-ti-ja[I 15] , "носитель ключей"[I 18] , имеет , общинных , должна , двоить , пар (делать) , не делает , ⟦столько⟧
.8 столько [ зерна GRA ] 4

Правила чтения транслитерации[I 3]:

  • Запятая показывает разделитель слов;
  • Дефис разделяет слоги;
  • Знаки [ и ] показывают повреждённую часть таблички;
  • Знаки ⟦ и ⟧ указывают на следы стирания;
  • Слоги и цифры с точкой (ṭị и 3̣) — это предполагаемые знаки, которые были реконструированы по сохранившемуся контексту;
  • Знаки ⌞ и ⌟ поставлены на место предполагаемого знака разделения слов (вертикальной черты в табличках);
  • Дефис перед квадратными скобками говорит о том, что слово не закончено и далее идёт восстановленный текст;
  • Если дефис стоит внутри квадратных скобок, то начало слова восстановлено по его остатку;
  • Vacant — пустая строчка.

Примечания:

  1. Беннетт, Блеген, 1956.
  2. Мелена, 2001.
  3. 1 2 Беннетт, Оливье, 1973.
  4. Вентрис, Чедвик, 1973.
  5. Казанскене, Казанский, 1986.
  6. Молчанов и др., 1988.
  7. Палмер, 1963.
  8. Бартонек, 1991.
  9. Фишер, 2012.
  10. мужское имя
  11. неясная должность
  12. площадь участков земли измерялась по количеству зерна, необходимого для посева какой-либо (неизвестно) зерновой культуры
  13. мера объёма сыпучих тел, равная 60 или 120 литров
  14. мера объёма сыпучих тел, равная 6 или 12 литрам
  15. 1 2 3 4 женское имя
  16. мера объёма сыпучих тел, равная 1 или 2 литрам
  17. неопределённое прил., описывающее группу женщин
  18. религиозная должность

Сельское хозяйство

Значения площади для единиц
объёма зерна (по Чедвику)
Знак Объём зерна, л Площадь участка, га Площадь участка, м2
120 2,4 24000
12 0,24 2400
2 0,04 400
0,5 0,01 100
Примеры размеров земельных наделов
Табличка Владелец Знаки площади Площадь, га
PY Er 312 ванакт 30 72
лавагет 10 24
PY En 659 a-da-ma-o
телест
18 4,32
ra-ku-ro
телест
113 2,76
Знаки линейного письма Б, обозначающие растения[58]
Идеограммы
дерево
олива
ячмень
виноградная лоза
купырь
Силабограммы
NI SU смоковница
MA укроп
SA лён
Лигатуры
+ культивированная олива
+ дикая олива

Несмотря на всю ценность глиняных табличек, сами таблички представляют собой косвенные сведения о строении общества и вопросах ведения сельского хозяйства. Сведения о земельной собственности находятся в табличках серии PY E: подсерии Eb, En, Eo, Ep — кадастровый перечень, подсерия Es описывает дополнительную повинность в пользу культа того или иного божества. Сама повинность была натуральной и отдавалась пшеницей. Примечательно, что натуральная повинность к богу Посейдону всегда больше в сравнении с другими богами, что говорит нам о особом почитании Посейдона в Пилосе[57].

Земледелие

Дворец регистрировал всю информацию об состоянии участков и об изменении их статуса. Площадь земельных участков определялась необходимым для засева количеством зерна, выраженным в единицах объёма для сыпучих тел, при этом 1 литр зерна весит 0,63 кг[57]. Норма засева на Ближнем Востоке, в древности, равнялась 50 литрам на один гектар[59]. Исходя из известных величин объёма сыпучих тел, принятых в линейном письме Б, мы можем рассчитать примерные значения для основных единиц площади участков.

Предположительно, вся земля принадлежала ванакту, по аналогии с государствами древнего Востока. Причём, сам ванакт назван собственником земли только два раза, в табличках PY Er 312 (см. выше) и PY Er 880. Из всего земельного фонда ванакт распределял земли по округам дамосу за определённую подать или определённые повинности (как у телестов). Из Кносса нет табличек с арендой земельных участков, но есть сведения о сборе урожая. Об этом нам говорит табличка KN E 668[57].

Микенцы выращивали злаковые пшеницу и ячмень. В значительных объёмах выращивались маслины. Их плоды употребляли в пищу, а масло использовали в качестве топлива для освещения, также натирались им и делали на его основе косметику. Фиги составляли важную часть рациона микенцев. В табличке KN Gv 862 было записано 1770 смоковниц. Есть также и упоминания о вине (PY Er 880 и KN Gm 840). Вино пользовалось большой популярностью, во дворце Нестора был найден винный склад где на одном из черепков было написано «вино с мёдом». Микенцы знали и мёд, он использовался, в основном, в качестве жертвоприношения богам. Было ли у микенцев пчеловодство или они добывали дикий мёд — неизвестно. Микенцы производили полотно из льна, об этом нам говорят почти сотня табличек из Пилоса, в особенности выше описанные таблички PY Ng 319 и PY Ng 332. Все выше указанные продукты и сырьё могли выступать в качестве натуральной подати (подсерии PY Ma и Mc)[57].

Сельскохозяйственными центрами выступали, в Пилосе — восточная провинция pe-ra3-ko-ra-i-ja (см. PY Ng 332) из-за наличия плодородной долины реки Памис, это подтверждается подсерией PY Ma; на Крите — местность или поселение под названием da-wo (KN F 852), эта местность вероятно располагалась на равнине Месара, на юге острова Крит[57].

Животноводство

Идеограммы животных
в линейном письме Б[58]
Животное Самцы Самки
олени
лошади
конь
кобыла
овцы
баран
овца
козы
козёл
коза
свиньи
хряк
свиноматка
быки
бык
корова

Животноводство играло важную роль в жизни микенского общества. Об этом нам говорят наличие различных должностей пастухов и скрупулёзный централизованный подсчёт скота. В линейном письме Б были выделены отдельные идеограммы для обозначения домашних животных по полу[57].

Особенно было развито овцеводство на Крите, об этом говорит тот факт, что около 850 табличек из 3369 найденных в Кноссе посвящены их разведению. Кносс превосходил Пилос в масштабах овцеводства. Например, в табличке KN Dn 1088 числятся 13300 овец, а в табличке KN Dn 1319 — 11900 овец. Всего на Крите приблизительно насчитывалось 100 тысяч голов. В Пилосе было зафиксировано около 10 тысяч овец и 2 тысячи коз, но это только часть всех голов так как Пилос был разрушен весной, до весенней стрижки овец (в Пилосе не были найдены таблички про стрижку овец). Сам Кносс, предположительно, был разрушен летом из-за наличия табличек с урожаем смокв (инжира)[57].

Число подсчитанного скота в Кноссе всегда кратно сотне. Это объясняется тем, что эти записи являются итогами ежегодного подсчёта скота (подсерия KN Da-Dg). Было замечено, что в стаде были особи разного возраста и пола, а число баранов было всегда больше числа овец. По-видимому, большинство баранов были кастрированы из-за чего они давали больше шерсти, а овцы должны были плодить ягнят (подсерия KN Do)[57].

Само стадо имело одно лицо, которому оно было доверено. Шерстью платились налоги от выпаса скота (подсерия KN Dk). Налоги могли поступать напрямую от пастуха во дворец либо через сановника, поставленного для этого дворцом. Размер налога составлял 3 кг с 4 голов кастрированных баранов или с 10 голов всех остальных[57].

Далее по масштабам разведения шли быки. Прямых сведений об их численности нет, но есть косвенные данные. Подсерия табличек PY Ma говорит нам о взимании налога бычьими шкурами. Со всех 16 округов Пилосского царства было собрано 234 шкуры. Если учесть, что налог устанавливается по выбытию старых нетрудоспособных особей из поголовья, то можно предположить, что поголовье было гораздо больше чем 234 особи[57].

Кроме выше перечисленных животных были ещё козы, свиньи, лошади и ослы. Их упоминаемость и численность в табличках намного ниже.

По итогу животноводство представляется нам фундаментальной отраслью микенского общества. Разведение животных давало целый ряд продуктов и ресурсов. Овцы давали шерсть, мясо и шкуры. Тягловую силу оказывали быки ослы и лошади. Свиньи давали мясо. Козы давали молоко шкуру и рога, из козьего молока делался сыр[57].

Торговля и мореплавание

Сами микенские государства имели монополию как на внешнюю торговлю, так и на внутреннюю торговлю. Внутренняя торговля осуществлялась дворцовыми чиновниками. У микенцев не было единой единицы обмена товаров, только во времена Гомера этим эквивалентом были быки. Сам товарообмен фиксируется в глиняных табличках PY An 35 и PY Un 443, где производится бартер квасцов на товарный эквивалент. Также у микенцев имелся обширный торговый флот[60].

Табличка PY An 35
Пропись надписи[J 1]
Транслитерация[J 2] Перевод[J 3][J 4][J 5][J 6][J 7][J 8]
.1 to-ko-do-mo , de-me-o-te             

.2 pu-ro VIR 2 me-te-to-de VIR 3
.3 sa-ma-ra-de VIR 3 re-u-ko-to-ro VIR 4
.4 vacant
.5 a-ta-ro , tu-ru-pte-ri-ja , o-no
.6 LANA 2 CAPf 4 *146 3 VIN 10 NI 4
.1 строители[J 9] , которые будут строить                    

.2 Пилос VIR[J 10] 2 в me-te-to[J 11] VIR 3
.3 в sa-ma-ra[J 12] VIR 3 Левктрон[J 13] VIR 4
.4 пусто
.5 a-ta-ro[J 14] , квасцов , цена
.6 LANA[J 15] 2 коза 4 *146[J 16] 3 VIN[J 17] 10 NI[J 18] 4

Правила чтения транслитерации[J 19]:

  • Запятая показывает разделитель слов;
  • Дефис разделяет слоги;
  • Знаки [ и ] показывают повреждённую часть таблички;
  • Слоги и цифры с точкой (ṭị и 3̣) — это предполагаемые знаки, которые были реконструированы по сохранившемуся контексту;
  • Знаки ⌞ и ⌟ поставлены на место предполагаемого знака разделения слов (вертикальной черты в табличках);
  • Дефис перед квадратными скобками говорит о том, что слово не закончено и далее идёт восстановленный текст;
  • Если дефис стоит внутри квадратных скобок, то начало слова восстановлено по его остатку;
  • Vacant — пустая строчка.

Примечания:

  1. Беннетт, Блеген, 1956.
  2. Мелена, Фёрс, 2022, с. 82.
  3. Вентрис, Чедвик, 1973.
  4. Казанскене, Казанский, 1986.
  5. Молчанов и др., 1988.
  6. Палмер, 1963.
  7. Бартонек, 1991.
  8. Фишер, 2012.
  9. или каменщики
  10. знак, обозначающий мужчину
  11. топоним
  12. топоним
  13. топоним
  14. мужское имя
  15. мера шерсти, равная 2,9 килограмм
  16. предположительно ткань, одежда или часть наряда
  17. мера вина по объёму, равная 18 или 36 литрам
  18. плоды инжира, возможно, сушёные
  19. Беннетт, Оливье, 1973.
Табличка PY Un 443 + Un 998
Пропись надписи[K 1]
Транслитерация[K 2]
.1 ku-pi-ri-jo , tu-ru-pte-ri-ja , o-no LANA 10 *146 10

.2 po-re-no-zo-te-ri-ja LANA 3
.3 ]ḍọ-ke , ka-pa-ti-ja , HORD 2 te-ri-ja GRA 1̣ LANA 5
Перевод[K 3][K 4][K 5][K 6][K 7][K 8]
.1 Киприй[K 9] , квасцов , цена LANA[K 10] 10 *146[K 11] 10                   

.2 po-re-no-zo-te-ri-ja[K 12] LANA 3
.3 уплатил , ka-pa-ti-ja[K 13] , HORD[K 14] 2 te-ri-ja[K 15] GRA[K 16] 1̣ LANA 5

Правила чтения транслитерации[K 17]:

  • Запятая показывает разделитель слов;
  • Дефис разделяет слоги;
  • Знаки [ и ] показывают повреждённую часть таблички;
  • Слоги и цифры с точкой (ṭị и 3̣) — это предполагаемые знаки, которые были реконструированы по сохранившемуся контексту;
  • Знаки ⌞ и ⌟ поставлены на место предполагаемого знака разделения слов (вертикальной черты в табличках);
  • Дефис перед квадратными скобками говорит о том, что слово не закончено и далее идёт восстановленный текст;
  • Если дефис стоит внутри квадратных скобок, то начало слова восстановлено по его остатку;
  • Vacant — пустая строчка.

Примечания:

  1. Беннетт, Блеген, 1956.
  2. Мелена, Фёрс, 2022, с. 82.
  3. Вентрис, Чедвик, 1973.
  4. Казанскене, Казанский, 1986.
  5. Молчанов и др., 1988.
  6. Палмер, 1963.
  7. Бартонек, 1991.
  8. Фишер, 2012.
  9. мужское имя или прозвище "Киприот"
  10. мера шерсти, равная 2,9 килограмм
  11. предположительно ткань, одежда или часть наряда
  12. размытая трактовка, возможно, что-то связанное с жертвоприношением
  13. женское имя
  14. знак, обозначающий ячмень
  15. нет трактовки
  16. мера объёма сыпучих тел, равная 60 или 120 литров
  17. Беннетт, Оливье, 1973.

Микенцы активно торговали в большей части Средиземноморья: в Восточном Средиземноморье - это Киклады, Македония, Фракия, Малая Азия, Кипр, Сирия, Палестина и Египет; в Центральном Средиземноморье - это Мальта, Сицилия и Апеннинский полуостров. Это подтверждается множеством найденных образцов микенских изделий в этих местностях. Абсолютное большинство находок - это микенская керамика[60].

Благодаря торговой экспансии, осуществлялась экспансия и территориальная. На рубеже XV - XIV вв. до н. э. микенцы завладели Миллавандой, он же Милет, на западном берегу Малой Азии. В конце XV в. до н. э. микенцы основали поселение в Ялиссе, на острове Родос. Появление этих поселений характеризуется возникновением в них центров по производству керамики. В первой половине XIV в. до н. э. микенская керамика появляется и на Кипре, причём некоторые черты этой керамики показывают нам, что она была произведена уже на месте. Из этого следует, что микенские поселения к этому времени появились на Кипре, но при этом нельзя говорить о колонизации всего острова. Также предполагают существование микенских поселений на сиро-палестинском побережье (Угарит, Тель-Абу-Хуам и Телль-Сукас) и в глубине материка (Алалах, Угарит, Библ, Лахиш и Ашдод). В этих местностях находятся около 60 мест с находками микенской продукцией, в особенности микенских мечей. Микенцы также торговали и с Египтом, но при этом нет следов микенских поселений в самом Египте. Создав сеть поселений, микенцы установили надёжную торговую связь с Ближним Востоком и Восточным Средиземноморьем[60][61].

Центральное Средиземноморье являлось важной частью в торговли микенцев. Предметы микенской продукции были найдены на побережье Албании, на Мальте, Сицилии, в особенности у Сиракуз, в Италии (Этрурия и Апулия) и на Липарских островах. В местности Скольо-дель-Тонно, близ Тарента, было обнаружено особое множество находок микенской керамики. Химический анализ и художественное сходство показали, что керамика была завезена с Родоса. Микенцы покупали обсидиан с Липарских островов, несмотря на имеющиеся залежи на острове Мелос. Это объясняется тем, что минойцы вплоть до XV в. до н. э. владели Мелосом и полностью распоряжались его залежами обсидиана в свою пользу. После падения минойского Кносса и захвата Мелоса микенцы перестали покупать обсидиан с Липарских островов[60].

В микенских гробницах Микен, Каковатоса и Пилоса были найдены янтарные бусы, что наводит на мысль о торговле либо с Британией либо с Прибалтикой[60].

На экспорт микенцы продавали оливковое масло, вино, крупногабаритную керамику, выступавшую в роли тары для продуктов и керамику поменьше (вазы, лампады, горшки), изделия из бронзы (оружие, посуда), ткани, благородные мази и коренья[60].

В саму Микенскую Грецию ввозились металлические руды (олово и серебро из Иберии, медь из Кипра), слоновая кость из Сирии и предметы роскоши из Египта и Передней Азии[60].

Микенцы знали медь и олово, из них они делали бронзу. В самой Греции не было богатых месторождений этих металлов, поэтому микенцы закупали олово из Италии, Иберии, Британии, частично из Центральной Европы (Крушные горы) и из Передней Азии. Медь же поставлялась из Кипра. Её месторождения были расположены в глубине острова, где находились местные кипрские поселения, микенские же поселения находились на побережье[60]. Медь перевозилась в виде слитков, по форме напоминающих шкуры животного, они были помечены знаками кипро-минойской письменности. Табличка из Кносса KN Oa 730 регистрирует 60 слитков общей массой L 52 M 2, что равняется 1510 кг. Если поделить общую массу слитков на количество слитков, то мы получим слиток массой примерно 25,2 кг. Это приблизительно соотносится с массой найденных слитков[61].

В 1959 году была сделана находка у мыса Хелидония, к югу от города Анталия, в Турции, американским журналистом и спортсменом-подводником Питером Трокмортоном. Он обнаружил остатки корабля, который затонул в конце XIII в. до н. э. Гружённый корабль плыл с Кипра на запад, это подтверждается грузом корабля в виде 1 тонны металла (медные и цинковые слитки). Также были найдены в остатках корабля множество бронзовых предметов, кузнечные инструменты и драгоценности (египетская камея в виде скарабея, цилиндрические печати, бусы и т. п.)[61].

Ввозя сырьё в виде металлов и других материалов из Кипра и Западного Средиземноморья, микенские государства производили изделия из этого сырья и вывозили готовые товары за рубеж, что было довольно прибыльно. Особенно в этом плане было развито кузнечное производство, что отражено на глиняных табличках серии PY Jn[61].

На основании всестороннего изучения образов и упоминаний микенских кораблей можно сделать некоторые выводы о них. Сами элладские корабли имели низкую осадку, что позволяло проплывать по мелководью и причаливать на песчаный берег. Корабли приводились в движение с помощью вёсел. Количество гребцов могло быть 20, 30 или 42 человека, во времена Гомера их было уже 50 человек. Направляли корабль с помощью кормила в виде отдельного весла. Более крупные корабли имели парус и капитанскую каюту. Корабли не заходили далеко в море, они плавали вдоль побережья. Внутри Эгейского моря корабли плыли от острова к острову[60].

Микенское мореплавание является вершиной развития этого ремесла в эгейском регионе. В начале второго тысячелетия до н. э. Киклады непродолжительно господствовали на море, после них первенство в мореплавании перехватили минойцы. Извержение на Санторини внесло правки в их деятельность на море и микенцы стали доминировать на море в период XIV - XIII вв. до н. э. Микенцы сохранили и развили торговые контакты за пределами Эгеиды, организовав продуктивное производство конкурентоспособных товаров на большей части Средиземноморья, послужив тем самым основой для организации древнегреческой колонизации в первом тысячелетии до н. э.[60]

Архитектура

Микенцы строили дворцы, гробницы, крепости и просто поселения. Расцветом микенской архитектуры принято считать поздний микенский период с XIV по XIII вв. до н. э. Сама микенская архитектура испытала мощное влияние минойской архитектуры. Несмотря на это, микенская архитектура имела отдельные самобытные черты. Например, абсолютное большинство дворцов (Микены, Лариса (Аргос), Тиринф, Мидея, Лерна, Афинский акрополь, Кадмея (Фивы), Гла, Димейская стена) имели мощные стены, сложенные из больших камней. Эта кладка получила название циклопической. Только Пилос и Кносс не имели стен. Пилос не имел стен из-за своего отдалённого положения относительно остального микенского мира и выгодного географического положения. Кносс не имел стен из-за его расположения отдельно на острове Крит и непродолжительного существования ахейцев в нём (приблизительно 1470/1450 — 1380 гг. до н. э.), причём ахейцы не перестраивали дворец[61][62].

Основой дворца был мегарон. У мегарона с более узкой стороны находилась открытая прихожая, к которой вела колоннада из дворцового двора. Сам двор был небольшим по размеру, в отличие от дворов в минойских дворцах. Вокруг мегарона с двором пристраивались жилые комнаты и хозяйственные помещения, этот комплекс помещений составлял царскую резиденцию[61].

Вокруг самого дворца строилась крепостная стена, внутри периметра стены могло быть незастроенное обширное пространство. В отличие от минойских дворцов, микенские дворцы были менее обширны и проще в планировке. За крепостными стенами обживалось остальное поселение. Дворцы по тем или иным причинам достраивались и перестраивались по нескольку раз[61].

Микенские дворцы несли прежде всего функцию стратегического и политического центра. Минойские дворцы были похожи на хозяйственно-административное и культовое сооружение с доступным обширным двором. В микенских же дворцах не было места для отправления культовых мероприятий, но при этом внутреннее убранство микенских дворцов не уступало дворцам минойским[61].

Фресковая живопись

Микенская фресковая живопись опиралась на уже развитую минойскую фресковую живопись. До XVII в. до н. э. основным стилем минойской фресковой живописи был натурализм. Сначала фрески исполнялись в основном в растительном мотиве, позже стали добавлять сцены из животного мира. Начиная с XVI в. до н. э. на фресках стали изображать человека (жриц, танцоров и танцовщиц, участвующих в таврокатапсии). Самыми выдающимися фресками минойской фресковой живописи можно считать фрески с острова Фера, в них изображён самый широкий спектр сцен: растительный и животный миры, пейзажи, повседневные бытовые сцены[61].

Около середины XV в. до н. э. на Крите появились ахейцы и захватили Кносский дворец. Фрески во дворце к тому времени стали более схематизированными, фигуры утратили былую естественную непосредственность. К примеру, это отразилось на фресках тронного зала, на которых изображены грифоны. Из-за ослабления минойской цивилизации теперь материк стал диктовать стили и сюжеты не только на фресках, но и в керамике[61].

Материковая фресковая живопись берёт своё начало до появления ахейцев на Крите. Древнейшие образцы фресок были открыты в Микенах, но их фрагментарность не даёт возможности оценить уровень мастерства выполнения этих фресок. В период XVI—XIII вв. до н. э. фрески уже были распространены в Микенах (внутри и за пределами дворца), Тиринфе, Пилосе и Зигуриесе. Уровень их исполнения ниже чем у минойцев за редким исключением, например кусок фрески с головой жрицы или богини, датируемый приблизительно 1350 г. до н. э. Зачастую встречается типично критская тематика (культовые процессии и грифоны), но при этом на материке, в отличие от Крита, чаще встречаются сцены охоты (Тиринф и Пилос) и битв (Пилос и Микены)[61].

Реконструкция мегарона во дворце, в Микенах

Именно мегарон во дворце был наиболее украшенным помещением. В мегаронах были расписные стены на всю высоту, выделялись отдельно фризы из фресковых росписей под потолком, сам же потолок тоже мог быть расписным. Упадок микенской архитектуры, как и микенской цивилизации, пришёлся на коллапс бронзового века. Сами дворцы были разрушены и заброшены, а фресковая живопись была забыта на многие века[61].

Монументальная скульптура

У микенцев по сравнению с фресковой живописью монументальная скульптура была не сильно развита. В этом плане микенцы продолжали местные элладские традиции. Минойцы также не обладали высокой техникой исполнения и поэтому им нечего было передать микенцам. Микенская скульптура представлена в основном декором гробниц и одного барельефа — Львиных ворот в Микенах[61].

Дороги и мосты

Наличие централизованной власти и крупномасштабного товарооборота мотивировали микенцев строить дороги и мосты. Около трёх четвертей всех грузоперевозок приходилось на повозки, остальная четверть - это перевозки на вьючных животных и пешком[63]. Следы пеших тропинок были обнаружены в Беотии, Пилосе и на Крите. Именно строительство мощённых дорог было ярко выражено в Аргосской долине, на Пелопоннесе. В этой местности все дороги начинались у Львиных ворот. Сама датировка дорог основывается на датировке мостов. Микенским мостам характерны ложные своды и циклопическая кладка, на основании этого мосты датируют около XIII в. до н. э. (1300 - 1190 гг. до н. э.[64]). Дополнительные раскопки показали, что одна из дорог (дорога M1 - от Микен на северо-восток до Коринфа) была построена в промежуток с начала XIV по конец XIII веков до н. э. (в период с ПЭ IIIA2 по ПЭ IIIB). Траектория дорог, идущих к Микенам с юга и подходящих с юго-востока, указывают на то, что они подходили к старым воротам в западной стене микенской цитадели. Из этого можно сделать вывод, что дороги были организованы гораздо раньше постройки Львиных ворот, причём сами Львиные ворота смотрят из города на северо-запад[63].

Волы могли принадлежать дворцу о чём свидетельствует табличка PY Aq 64 и серия PY Ch. Создание дорожной инфраструктуры положительно сказалось на местном ландшафте. Каменоломни, могильники, дворцы и цитадели, сельскохозяйственные поселения и рынки сбыта крепко связывались между собой. Дороги также позволяли перемещать войска быстрее. После постройки дорог вдоль них начали возводится толосы, нет ни одного толоса, который строился вдали от дороги. Сами дороги использовались и в дальнейшем, после падения микенской цивилизации. Создание такого проекта требовало больших человеческих усилий и материальных ресурсов. В соответствии с теорией дорогостоящих сигналов наличие большого монументального строительства знаменует ослабление власти и внутреннюю или внешнюю нестабильность[63].

Сам процесс развития дорожной инфраструктуры был постепенным, строительство дорог происходило на основании существующей сети пеших тропинок. Сами дороги были мощёнными, иногда битая керамика могла закладываться при строительстве дороги, что упрощало датировку самих дорог. Ширина дорожного покрытия колеблется в диапазоне 2,1 - 2,5 метров, что вмещает в себя пару запряжённых волов общей шириной 1,5 - 2 метров. Вместе с бордюрами ширина могла достигать 3,8 - 5,5 метров. Дороги могли строиться через террасирование, то есть с помощью срытия слоя земли и приведения угла склона в горизонталь. Со стороны дороги, где склон нависал над нею закладывалась подпорная стена[63]. Подпорная стена могла выдерживать массу грунта за собой именно благодаря циклопической кладки, которая состояла из массивных камней[65]. По обеим сторонам дороги вырывались водостоки на глубине 30 - 50 сантиметров. Иногда создавали под дорожным покрытием водосточные отверстия. Этот комплекс мер по строительству дорог мог позволить эксплуатировать их круглогодично[63][66].

В поперечном срезе дорога состояла из нескольких слоёв различной толщины. Нижний слой состоял из массивных необработанных камней размером около полутора метров и земли. Поверх этих камней укладывалась камни поменьше вместе с землёй, этот слой имел толщину в 25 сантиметров. Выше шла сама поверхность дороги, она могла быть вымощена камнями или покрыта слоем песка и мелкого гравия[65][66].

Микены однозначно были окружены развитой дорожной сетью. При этом допускается существование не только местных дорожных сетей, но и региональных. Археологом Милонасом были найдены остатки двух дорог, ведущих от Коринфа в Патры. Одна из них датируется архаическим периодом, а другая микенским. Также были найдены остатки дорог в Беотии[66]. При создании какой-либо сети дорог, она продолжает эксплуатироваться дальше и в дальнейшем следы первичной сети могут быть уничтожены эрозией или реконструкциями. Есть и косвенные свидетельства наличия региональной дорожной сети[65]. В Одиссее Телемах, сын Одиссея посещает Менелая в Спарте, оттуда он вскоре отправляется в Пилос к Нестору на колеснице:

Одиссея. Песнь XV. Строки 144 - 146:

Сын Одиссеев и Несторов сын Писистрат привязали
К дышлу коней и, в богатую ставши свою колесницу,
Выехать в ней со двора через звонкий готовились портик.

Одиссея. Песнь XV. Строки 182 - 185:

Так отвечав ей, он сильным ударил бичом; понеслися
Быстро по улицам города в поле широкое кони.
Целый день мчалися кони, тряся колесничное дышло.
Солнце тем временем село, и все потемнели дороги.

Последняя строчка, контекст и сам факт того, что Телемах мог быстро и продолжительно перемещаться на колеснице говорят о наличии хорошо спроектированной дороги между Спартой и Пилосом[65].

Таблица микенских мостов в Арголиде, на Пелопоннесе
Название моста[63][64][65] Координаты
Мост Айос-Иоаннис 37°43′16″ с. ш. 22°45′10″ в. д.
Мост Драконера 37°43′46″ с. ш. 22°46′23″ в. д.
Мост Лукотрупи 37°43′51″ с. ш. 22°47′03″ в. д.
Мост Петрогефири 37°35′27″ с. ш. 22°55′36″ в. д.
Мост у Казармы 37°35′37″ с. ш. 22°56′15″ в. д.
Мост между Казармой и Аркадико 37°35′49″ с. ш. 22°56′50″ в. д.
Мост у Аркадико 37°35′55″ с. ш. 22°57′24″ в. д.

Мосты же строились из необработанных валунов местных пород. Кладка мостов была циклопической, валуны просто подбирались под нужное местоположение с минимальной обработкой поверхностей. Сами валуны весят в диапазоне от 10 до 20 кН. Все известные уцелевшие микенские мосты имеют один пролёт. Под устои моста земля расчищалась до скального грунта. На расчищенную площадку закладывались массивные валуны. Валуны закладывались рядами. Поверх валунов выкладывали площадку из каменных плит. Слои валунов и каменных плит могли чередоваться как у моста Айос-Иоаннис. Между устоями моста, само русло также могло быть выложено каменными плитами, что защищало устои от размытия водой и от горизонтального смещения[64].

Пролёт микенских мостов представлял собой ложный свод. Вершиной такого свода у этих мостов могли быть приставленные к друг другу валуны, перемычка или замковый камень. Микенские мосты - это арочные и консольные мосты одновременно. Об этом нам говорит двойственность технологии строительства мостов. Ярким примером такой двойственности в конструкции является мост Петрогефири. На сегодняшний день этот мост с южной стороны является арочным, а с северной - консольным[64][67] (см. ниже, в галерее).

Микенские мосты являлись продуктом эволюции строительного мастерства микенцев. Сама конструкция мостов была подмечена микенцами у естественных мостов. Ложный свод представлял собой частный случай консольного моста. Техника ложного свода применялась микенцами не только при строительстве мостов, но и при строительстве ворот, ниш и галерей. На основании этого можно предположить, что мосты были построены в одно время с этими объектами[67].

Из-за наличия длительной тектонической активности в Греции мосты меняли свою форму, лёгкие толчки случаются несколько раз в день, а большие землетрясения бывают не реже раза в век. Предполагается, что мост Казарма и мост Петрогефири изначально были построены как консольные мосты. Мосты со временем разрушались, кладка меняла свою структуру, а отдельные валуны трескались от прилагаемой нагрузки. При разрушении отдельных валунов вся остальная соседняя кладка под действием собственного веса начинала искать новое состояние мгновенного равновесия, примером такой ситуации служит мост Петрогефири, у которого внутрь арки был выдавлен валун на 70 сантиметров вглубь[64][67].

Сама арка возможно могла возводиться с помощью временных строительных лесов. Нижние валуны арки держались на месте за счёт тяжести самого валуна, который опирался на грунт. Далее при закладке следующего слоя крайний валун свисал в арке своей большей частью и получившийся рычаг мог опрокинуть валун внутрь арки. Для предотвращения опрокидывания валуна во противоположное основание арки ставился деревянный брус, который подпирал валун. Эти опоры были нужны вплоть до того момента пока замковый камень не занимал своё место в арке. Замковый камень кантовался до своего места. Сам замковый камень не запирал арку и валуны самой арки не вдавливались в устои[64].

Военное дело

Военное дело у ахейцев было более развитым чем у минойцев, хотя ахейцы многое переняли у них. Сама минойская цивилизация сформировалась на Крите. Крит представляет из себя обширный отдельный остров на юге Эгейского моря, отделённый широкими проливами от остальных островов. Этот факт в совокупности с имеющимися технологиями и навыками мореходства во времена бронзового века делал минойцев недосягаемыми для захватчиков. Благодаря своей недосягаемости, минойцы не строили стены вокруг своих дворцов. Их доминирование в регионе заключалось в сильном флоте[68].

Напротив, микенская цивилизация формировалась на материке. Микенцы, в отличие от минойцев, практически всегда возводили стены вокруг своего дворца. Яркими примерами этого являются Микены, Тиринф, Афинский акрополь, Кадмея (Фивы) и Гла[61].

В период минойского доминирования в эгейском регионе микенцы в военном снаряжении многое переняли у минойцев благодаря товарообмену. Это подтверждается сравнением более ранних изображений минойского снаряжения на печатях, кольцах и фресках с более поздними находками микенского снаряжения. Изготовление и снабжение снаряжением воинов организовывалось централизовано, через дворец. Примечательно, что нет свидетельства изготовления и распределения щитов для воинов[42].

Информацию об военном деле ахейцев можно получить как от археологических находок, так и от письменных источников и устной традиции. Одним из главных и весомых источников об микенской цивилизации являются глиняные таблички с линейном письмом Б. Архивы глиняных табличек, найденных в Кноссе и Пилосе дают подробную картину не только о наличии того или иного вооружения, но и о самой организации ахейского войска. Во главе ахейского войска стоял ванакт - монарх, по аналогии с государствами Древнего Востока. Предположительно, непосредственно главой ахейского войска был лавагет. Это утверждение основано на порядке упоминания в глиняных табличках лавагета сразу после ванакта и соотношении этого титула с более поздним понятием др.-греч. λᾱγέτᾱς, народный вождь[13]. Лавагету подчинялись гекветы[55]. Особую ценность в выяснении военной структуры Пилосского царства сыграли пять глиняных табличек, найденных Куруньотисом и Блегеном у городка Хора, во дворце Нестора[69] - PY An 657, PY An 654, PY An 519, PY An 656, PY An 661. Они показывают организацию береговой охраны Пилосского царства. Само побережье Мессении было поделено на 10 военных округов. В каждом округе были расквартированы от 1 до нескольких отрядов, этими отрядами командовали именно гекветы[42][70][68]. Сами воины набирались из телестов и дамоса.

Религия

Палеогенетика

В 2017 году генетиками были опубликованы данные ископаемой ДНК четырёх микенцев. Определены митохондриальные гаплогруппы H (у одного протестированного образца) и X2 (у трёх протестированных образцов), а также Y-хромосомная гаплогруппа J2a1 (у одного протестированного образца)[71]. Хотя было выявлено генетическое родство минойцев и микенцев, последние отличались связью с истоками среди «охотников-собирателей Восточной Европы и Сибири, опосредованных населением евразийских степей или Армении». Впрочем, сами авторы признают, что их исследование не закрывает дискуссий о происхождении микенцев.

В дальнейшем у микенских образцов определили митохондриальные гаплогруппы N1b1a2, U8b1a2b, U5a1d2b, U3c, K1a, K1a2c, T1a4, H26b, R0a1a и Y-хромосомные гаплогруппы C1a2, J2a, J2a2~, J2b2a1, G2a2a1, R1b1a1b-PF7562[72].

См. также

Примечания

Комментарии

  1. Но в самой Илиаде (Гомер. Илиада. Песнь IV, Строки 364 - 410) разрушенные Фивы упоминаются в контексте мифа "Семеро против Фив", то есть действия Троянской войны происходили после разрушения Фив эпигонами.

Источники

  1. Knodell, 2021.
  2. Дюу, Дэвис, 2008, с. 69.
  3. Sergent, Bernard (1982). Penser — et mal penser — les Indo-Européens1 (Note critique). Annales. Histoire, Sciences Sociales (англ.). 37 (4): 669–681. doi:10.3406/ahess.1982.282879. ISSN 0395-2649.
  4. Березанская С. С. Культура многоваликовой керамики // Культуры эпохи бронзы на территории Украины. — К.: Наук. думка, 1986. — С. 5-43.
  5. Проблема датировки Троянской войны в контексте великого переселения народов в последней четверти II тыс. до н. э. Дата обращения: 5 января 2013. Архивировано из оригинала 15 января 2013 года.
  6. 1 2 3 4 Бартонек, 1991, часть II, глава 7.
  7. 1 2 Молчанов и др., 1988, глава II, часть 4.
  8. 1 2 Беннетт, Оливье, 1973.
  9. Вентрис, Чедвик, 1973.
  10. Палмер, 1963.
  11. 1 2 3 4 5 6 7 Вентрис, Чедвик, 1973, с. 139—145, 527—594.
  12. Чедвик, 1976, с. 34—48.
  13. 1 2 3 4 5 6 7 8 9 10 11 12 13 14 15 16 17 18 19 20 21 22 23 24 25 26 27 28 29 30 31 32 33 34 Дворецкий, 1958.
  14. Страбон. География. Книга VIII, III
  15. Бартонек, 1991, часть I, глава 3.
  16. Любкер, 1885, Αἰγάλεως.
  17. Страбон. География. Книга VIII, IV, 2
  18. Палмер, 1963, с. 65.
  19. Гомер. Одиссея. Песнь XV, Строка 297
  20. Страбон. География. Книга VIII, III, 12
  21. Любкер, 1885, Metapa.
  22. Eduard Schwyzer. Dialectorum graecarum exempla epigraphica potiora. — Germany, 1923. — С. 214.
  23. 1 2 Уильям Смит. AEPY (англ.) = Dictionary of Greek and Roman Geography // Словарь греческой и римской географии : словарь. Архивировано 22 мая 2023 года.
  24. Уильям Смит. AEPEIA (англ.) = Dictionary of Greek and Roman Geography // Словарь греческой и римской географии : словарь. Архивировано 22 мая 2023 года.
  25. Гомер. Илиада. Песнь II, Строка 592
  26. Гомер. Илиада. Песнь IX, Строка 152
  27. Гомер. Илиада. Песнь IX, Строка 153
  28. 1 2 Страбон. География. Книга VIII, IV, 5
  29. Павсаний. Описание Эллады. Книга IV, Глава XXXIV, 5
  30. Уильям Смит. LUSI (англ.) = Dictionary of Greek and Roman Geography // Словарь греческой и римской географии : словарь. Архивировано 14 марта 2022 года.
  31. Павсаний. Описание Эллады. Книга IV, Глава XXXIII, 5
  32. Страбон. География. Книга VIII, IV, 4-5
  33. Павсаний. Описание Эллады. Книга IV, Глава XXXIV, 4-7
  34. Страбон. География. Книга VIII, III, 25
  35. Вентрис, Чедвик, 1973, с. 187.
  36. Страбон. География. Книга VIII, Глава III, 23
  37. Павсаний. Описание Эллады. Книга VIII, Глава XXVII, 3-5; Книга VIII, Глава XXXVI, 7
  38. Павсаний. Описание Эллады. Книга VII, Глава XIII, 7; Книга VIII, Глава XXXVII, 3
  39. Беннетт, Оливье, 1973, с. 53.
  40. Вентрис, Чедвик, 1973, с. 190.
  41. 1 2 Гомер, Кун, 2019.
  42. 1 2 3 4 5 6 Бартонек, 1991, часть II, глава 13.
  43. Гомер. Илиада. Песнь I, Строки 308 - 312
  44. Гомер. Одиссея. Песнь I, Строки 275 - 277
  45. Гомер. Одиссея. Песнь IV, Строки 669 - 673
  46. Гомер. Илиада. Песнь II, Строки 718 - 720
  47. Гомер. Илиада. Песнь XVI, Строки 168 - 170
  48. Статья в ЖЖ "Гомеровские корабли (продолжение)". Дата обращения: 28 мая 2023. Архивировано 27 мая 2023 года.
  49. Страбон. География. Книга VIII, III - IV
  50. Гомер. Одиссея. Песнь XV, Строка 298
  51. Гомер. Илиада. Песнь V, Строки 544 - 545
  52. Гомер. Илиада. Песнь XI, Строки 721 - 722
  53. Любкер, 1885, Olurus.
  54. Любкер, 1885, Pellana.
  55. 1 2 3 4 5 6 7 8 9 10 11 12 13 14 Бартонек, 1991, часть II, глава 9.
  56. 1 2 3 Бартонек, 1991, часть I, глава 6.
  57. 1 2 3 4 5 6 7 8 9 10 11 12 13 14 15 Бартонек, 1991, часть II, глава 10.
  58. 1 2 Казанскене, Казанский, 1986.
  59. Вентрис, Чедвик, 1973, с. 237.
  60. 1 2 3 4 5 6 7 8 9 10 Бартонек, 1991, часть II, глава 12.
  61. 1 2 3 4 5 6 7 8 9 10 11 12 13 14 Бартонек, 1991, часть II, глава 11.
  62. Бартонек, 1991, часть II, глава 8.
  63. 1 2 3 4 5 6 Brysbaert A.; Vikatou I.; Stöger H.  (англ.) = Highways and Byways in Mycenaean Greece: Human–Environment Interactions in Dialogue // The Classical Association of Finland ARCTOS. — Helsinki: KTMP Group Oy,, 2020. Vol. LIV. ISSN 0570–734–X.
  64. 1 2 3 4 5 6 Karas S., Nien-Tsu Tuan.  (англ.) = The World’s Oldest Bridges - Mycenaean Bridges // American Journal of Civil Engineering and Architecture. — Lublin, Poland; Cape Town, South Africa.: Road and Bridge Department, Lublin University of Technology; University of Cape Town, South Africa, 2017. Vol. 5, no. 6. P. 237-244. doi:10.12691/ajcea-5-6-3.
  65. 1 2 3 4 5 Zekkos D., Manousakis J., Athanasopoulos A.  (англ.) = Geotechnical engineering practice in the Mycenaean civilization (1600 - 1100 BC). — Berkeley, USA; Athens, Greece.: Department of Civil and Environmental Engineering, University of California; Dromos Consulting., 2005. — October.
  66. 1 2 3 Richard Hope Simpson.  (англ.) = The Mycenaean Highways // Mouseion. Échos du monde classique/Classical News and Views : журнал. — Calgary, Canada: The University of Calgary Press, 1998. Vol. XLII (n.s. 17), no. 2. P. 239 - 260.
  67. 1 2 3 Karas S., Kowal M. R.  (англ.) = The mycenaean bridges - Technical evaluation trial // Roads and Bridges - Drogi i Mosty. — Poland, 2015. No. 14. P. 285 - 302. doi:10.7409/rabdim.015.019.
  68. 1 2 Чедвик, 1976.
  69. Бартонек, 1991, часть I, глава 1.
  70. Вентрис, Чедвик, 1973, с. 183—184.
  71. George Stamatoyannopoulos, Johannes Krause, David Reich, Ron Pinhasi, Philipp Stockhammer. Genetic origins of the Minoans and Mycenaeans (англ.) // Nature. — 2017. Vol. 548, iss. 7666. P. 214–218. ISSN 1476-4687. doi:10.1038/nature23310. Архивировано 8 марта 2021 года.
  72. Eirini Skourtanioti et al. Ancient DNA reveals admixture history and endogamy in the prehistoric Aegean Архивная копия от 16 марта 2023 на Wayback Machine, 2023

Литература

Исследования глиняных табличек линейного письма Б

Кносс

Пилос

Античные источники

Научные издания

Словари

Литература на Викискладе (на английском)

Ссылки