Сглаживающее устройство
Сглаживающее устройство (СУ) — элемент систем постоянного электрического тока, предназначенный для того, чтобы не пропускать ток высших гармоник с тяговой подстанции (ТП) в контактную сеть (КС). Включаются между плюсовой (+) и минусовой (−) шинами распределительного устройства (РУ) 3,3 кВ[1].
Общие сведения
Напряжение на выходе выпрямителя ud является пульсирующим. Его можно представить как сумму постоянной Ud составляющей выпрямленного напряжения и переменной udk составляющей, состоящей из бесконечного ряда гармоник
ud = Ud + udn
- ,
где uk — напряжение гармоники k-го порядка.
При симметричных питающих напряжениях у 6-пульсовых преобразователей (П) периодичность пульсаций составляет 50×6 = 300 Гц, у 12-пульсовых П: 50×12 = 600 Гц. При несимметричных питающих напряжениях появляются другие гармоники, кратных частоте 100 Гц.
Переменная составляющая udk создаёт в цепи «контактная сеть — тяговый двигатель — рельс» переменный ток idk, который в свою очередь создаёт переменное магнитное поле Ф. Это поле наводит в близлежащих проводах линии связи (ЛС) электродвижущую силу (ЭДС), которая создаёт в ЛС ток iЛС, состоящий из тех же гармоник, что и udk. Следствием этого тока являются мешающие воздействия (шум) на телефонную аппаратуру.
С применением многопульсовых преобразователей на ТП повышается качество выпрямленного напряжения. Однако при любой схеме выпрямления в реальных условиях требуется дальнейшее снижение пульсации выпрямленного напряжения, что достигается применением сглаживающих устройств.
udk→idk→Ф≈→ЭДС→iлс
Теория работы
Принцип работы СУ
Схема замещения тяговой сети и СУ
Постоянная составляющая Ud создаёт ток Id\\, который не протекает по резонансным контурам из-за наличия в них конденсатора Ск. Переменная составляющая udn создаёт ток idn, который можно представить в виде двух составляющих:
- — протекает по той же цепи, что и Id;
- — протекает через резонансные контуры Cк - Lк.
Переменная составляющая udn распределяется между падением U в резонансном контуре — Udnk и падением U на сглаживающем реакторе Ld— Udnp:
Поэтому, ΔU в резонансных контурах udnK является одновременно U, которое создаёт в тяговой сети мешающий переменный ток idn’.
Чем меньше udnк, тем меньше idn’, и тем меньше влияние тяговой сети на ЛС.
В идеальном СУ должно быть udnк = 0, udnр= udn.
В реальных СУ — udnк =2 %, а udnр = 98 % от udn.
Для ↓ udnк, применяют ↑ S и ↓ l проводов резонансных контуров, у LK и CK ↓ R, и, особенно, стремятся достичь наилучшего резонанса напряжений в контуре[уточнить].
Требования, предъявляемые к СУ
- напряжение Udk частотой 100 Гц должно быть не больше 100 В;
- псофометрическое Uпс напряжение на выходе сглаживающего устройства должно быть не более 5 В для воздушных линий связи и не более 20 В для кабельных линий связи;
- простота схемы;
- минимальные потери мощности в сглаживающих реакторах;
- Стоимость минимальна;
- Надежность.
Схемы СУ и их классификация
Имеются 3 разновидности СУ:
- Однозвенное резонансно-апериодическое сглаживающее устройство;[2]
- Двухзвенное резонансно-апериодическое сглаживающее устройство Западно-Сибирской железной дороги;
- Двухзвенное резонансно-апериодическое сглаживающее устройство ВНИИЖТа.
Последнее на тяговых подстанциях ОАО «РЖД» на данный момент не используют.
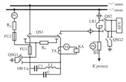
Однозвенное резонансно-апериодическое сглаживающее устройство

Подключается СУ к шинам РУ-3,3 кВ с помощью разъединителя QS. К шинам РУ подключается вольтметр PV, защищаемый предохранителем FU2.
СУ состоит из сглаживающего реактора LR1 РБФА-У-6500/3250 У2 (реактор бетонный, фильтрованный, алюминиевый, универсальный, номинальное напряжение 3,3 кВ, номинальный ток 6500 или 3250 А, для умеренного климата, для установки с металлическими ограждениями), резонансного контура 'C1-L1, настроенного на частоту 100Гц, и ёмкостного конура С, обеспечивающего сглаживание высших гармоник.
Для защиты СУ применяется предохранитель FU1. Для контроля за работой СУ устанавливается трансформатор тока ТА (ТЧС-2-75/5У2). В цепь вторичной обмотки этого трансформатора включают амперметр и токовое реле КА типа РТ-40/10. Последнее необходимо для подачи сигнала обслуживающему персоналу об увеличении тока в СУ с выдержкой времени 1-2 с. Ток срабатывания этой сигнализации составляет 60 А на нестыковой подстанции и 80 А — на стыковой.
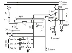
Двухзвенное резонансно-апериодическое сглаживающее устройство Западно-Сибирской железной дороги

В двухзвенном СУ три резонансных контура L1-C1, L2-C2, L3-C3 настроены на частоты 100, 200, 300 Гц и образуют с реактором LR1
РБФА-У-6500/3250 индуктивностью LR1 = 5мГн первое звено. Ёмкость С совместно с реактором LR2 индуктивностью 3мГн образуют второе звено
Элементы СУ
В своём составе СУ имеют сглаживающие реакторы LR, резонансные контуры, комплектуемые из конденсаторов С и катушек индуктивностей L, а также ёмкостные контуры.

Реактор является основным элементом СУ и предназначен для снижения мешающего воздействия гармонических составляющих на устройства связи. Однако сглаживающее действие реактора невелико и он применяется в комбинации с ёмкостью и индуктивность. Реактор типа РБФА-6500/3250 имеет 4 параллельные ветви и может без перегрева нести нагрузку 3250 или 6500 А.

Катушки индуктивностиявляются составным элементом СУ тяговой подстанции. Они включаются последовательно с конденсаторами и образуют контуры, настроенные в резонанс при частотах 300, 600, 900 и 1200 Гц. Катушки изготавливаются из медного многожильного провода.

Конденсаторы — второй составной элемент СУ ТП. Конденсаторы должны иметь бумажный пропитанный диэлектрик и длительно работать при номинально выпрямленном напряжении 3300 В в условиях резонансного контура.
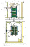
Конструкция
Конструктивное расположения элементов сглаживающего устройства
Конструктивное выполнение сглаживающего устройства
Конструктивное исполнение сглаживающего устройства[3]
Примечание
Катушки индуктивности изготовлены из медного провода ПР-500 различного сечения и количества витков. Применяют бумажно-масляные конденсаторы ФМТ4-12 с ёмкостью 12 мкФ, рассчитанные на напряжение 4 кВ.
Резонансные катушки и конденсаторы устанавливают в отдельных помещениях закрытой части ТП или в металлических шкафах.
Крупногабаритные реакторы устанавливают в камерах с металлическими ограждениями.
Для измерения псофометрического напряжения на выходе СУ на тяговых подстанциях устанавливаюь прибор ИМН.[4]
Источники
- Все о конденсаторах. Статья: Классификация и система условных обозначений конденсаторов
URL: http://www.amfilakond.ru/article3.shtm (недоступная+ссылка) (дата обращения 05.04.15г.);
- Трайвас М. Д. Высшие гармонические выпрямленного напряжения и их снижение на тяговых подстанциях постоянного тока. — М., «Транспорт», 1964. 100с.;
- Б. С. Барковский, Г. С. Магай, В. П. Маценко и др.; Под ред. М. Г. Шалимова. Двенадцатипульсовые полупроводниковые выпрямители тяговых подстанций. — М.: Транспорт, 1990.-127с;
- Почаевец В. С. Электрические подстанции: Учеб. для техникумов и колледжей ж.-д. трансп. — М.: Желдориздат, 2011. — 512с. ISBN 5-94069-012-2;
- Бадёр М. П. Электромагнитная совместимость/Учебник для вузов железнодорожного транспорта.-М.: УМК МПС,2002.-638с. ISBN 5-89035-065-X
- Низов А. С. Электромагнитная совместимость. Методическое пособие с заданиями, методическими указаниями и справочными материалами. — Екатеринбург, 2006. — 68с.
- ЦЭ-39. Инструкция по техническому обслуживанию и ремонту оборудования тяговых подстанций, пунктов питания и секционирования электрифицированных железных дорог;
- Почаевец В. С. Электрооборудование и аппаратура электрических подстанций: Учебное пособие для студентов вузов, техникумов, колледжей и учащихся образовательных учреждениях ж.-д. транспорта, осуществляющих начальную профессиональную подготовку.-М.: УМК МПС России, 2002.-52с. ISBN 5-89035-049-8;
- Электрические сети : URL:http://leg.co.ua/arhiv/podstancii/elektrosnabzhenie-elektrificirovannyh-zheleznyh-dorog-11.html;
- http://lokomo.ru/ : URL:http://lokomo.ru/elektrosnabzhenie/sglazhivayuschie-ustroystva.html
- Бей Ю. М., Мамошин Р. Р., Пупынин В. Н., Тяговые подстанции / Учебник для вузов ж.-д. транспорта. — М.: Транспорт, 1986 — 319с.;
- Реакторы сглаживающих устройств тяговых подстанций постоянного тока. Нормы безопасности. ЦЭПЗ- 2003. Москва.
Примечания
- ↑ Почаевец В. С. Электрические подстанции. — Желдориздат, 2011. — 512 с.
- ↑ Штин А. Н. УрГУПС. Выбор оборудования распределительных устройств тяговых и трансформаторных подстанций. — Екатеринбург: УрГУПС, 2009. — С. 68.
- ↑ Почаевец В. С. Электрооборудование и аппаратура электрических подстанций. — УМК МПС России. — 2002. — 52 с. — ISBN ISBN 5-89035-049-8.
- ↑ ЦЭ-39. Инструкция по техническому обслуживанию и ремонту оборудования тяговых подстанций, пунктов питания и секционирования электрофицированных железных дорог.