Тихоокеанское командование Армии США
| Тихоокеанское командование Армии США | |
|---|---|
![]() Эмблема USARPAC | |
| Годы существования | 2000 — н. в. |
| Страна |
|
| Входит в | Тихоокеанское командование Вооружённых сил США |
| Тип | объединение |
| Включает в себя | управление и части |
| Функция | общевойсковое командование |
| Численность | ~80 000[1] |
| Дислокация | Форт-Шафтер (штат Гавайи) |
| Участие в | |
| Сайт | usarpac.army.mil |
Тихоокеанское командование Армии США (англ. United States Army Pacific (USARPAC)) — объединение сил сухопутных войск США в Азиатско-Тихоокеанском регионе. Под управлением USARPAC находятся все подразделения СВ США в регионе. Находится в составе Тихоокеанского командования Вооружённых сил США. Дислокация штаба — Форт-Шафтер (штат Гавайи). С января 2012 года в подчинение USARPAC перешла 8-я армия, дислоцированная в Южной Корее.[3][4]
Состав


2016 год
- Управление (Форт-Шафтер)
- 8-я полевая армия (Гарнизон Ёнсан, Республика Корея)
- 25-я пехотная дивизия (Шофилд Баррекс, штат Гавайи)
- Аляскинское командование Армии США (Форт-Ричардсон, штат Аляска)
- Японское командование Армии США (Кэмп-Зама, префектура Канагава)
- 94-е командование противовоздушной и противоракетной обороны (Форт-Шафтер)
- 8-е командование тылового обеспечения (Шофилд Баррекс)
- 8-я бригада военное полиции (Шофилд Баррекс)
- 10-я группа обеспечения (Окинава)
- 130-я инженерная бригада (Шофилд Баррекс)
- 311-е командование связи
- 1-я бригада связи (Сеул)
- 516-я бригада связи (Форт-Шафтер)
- 9-е командование обеспечения резерва
- 196-я пехотная бригада (Форт-Шафтер (Резерв СВ США)
- 18-е медицинское командование (Форт-Шафтер)
- 500-я разведывательная бригада (500th Military Intelligence Brigade) (Шофилд Баррекс)
- 5-й отряд координации поля боя (5th Battlefield Coordination Detachment) (Пёрл-Харбор — Хикэм)
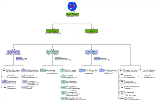
2019 год
- Управление, Форт-Шафтер
- 8-я полевая армия (Кэмп-Хамфриз, Республика Корея)
- 1-й армейский корпус (Форт-Льюис, штат Вашингтон)
- 94-е командование противовоздушной и противоракетной обороны, Форт-Шафтер)
- 8-е командование поддержки, Шофилд Баррекс)
- 8-я бригада военной полиции, Шофилд Баррекс
- 130-я инженерная бригада, Шофилд Баррекс
- 311-е командование связи
- 1-я бригада связи, Сеул
- 516-я бригада связи, Форт-Шафтер
- 9-е командование обеспечения резерва
- 196-я пехотная бригада, Форт-Шафтер (Резерв Армии США)
- 18-е медицинское командование, Форт-Шафтер
- 500-я бригада военной разведки (500th Military Intelligence Brigade), Шофилд Баррекс
- 5-й отряд фронтовой координации (5th Battlefield Coordination Detachment), Пёрл-Харбор — Хикэм.
Примечания
- ↑ Архивированная копия. Дата обращения: 18 января 2018. Архивировано из оригинала 21 января 2018 года.
- ↑ https://history.army.mil/html/forcestruc/lineages/branches/army/usapacific.htm
- ↑ The United States Army Organization. US Army. Дата обращения: 18 января 2018. Архивировано 3 апреля 2015 года.
- ↑ Eighth Army – An Operational Field Army Headquarters Архивная копия от 15 января 2017 на Wayback Machine Thursday, April 26, 2012
