Херес


Хе́рес (исп. jerez, фр. xérès), или ше́рри (англ. sherry) — белое креплёное вино, производимое на юго-западе Андалусии (к северу от Кадиса) из винограда паломино (около 5 % — также из двух других сортов белого винограда). Название происходит от города Херес-де-ла-Фронтера, который служит основным центром местного виноделия[1].
Хересы выдерживаются либо под уникальной плёнкой особых хересных дрожжей, именуемой флор (метод хересования)[1][2], либо в контакте с кислородом (оксидативный метод). Для этого бочки с вином заполняются не полностью (как правило, на 100 литров меньше предельной вместимости). Содержание спирта — от 15 % до 22 %, в зависимости от сорта хереса. Выпускаются хересы как сухие, так и сладкие, причём содержание сахара для разных сортов варьируется в очень широких пределах: от 0—5 до 400 граммов сахара на литр вина[3][4]. C 2021 года разрешено производство хересных вин без крепления, однако их доля на рынке пока крайне незначительна. Также в XXI веке растёт спрос на херес с минимальным уровнем фильтрации (исп. en rama, то есть «с ветки»)[5].
На протяжении столетий, вплоть до 1980-х годов, херес служил главной статьёй испанского винного экспорта, однако за 30 лет на рубеже XX и XXI веков продажи этого напитка снизились на 80%[6]. По национальному законодательству хересом может называться только вино, произведённое в треугольнике между городами Херес-де-ла-Фронтера, Санлукар-де-Баррамеда и Эль-Пуэрто-де-Санта-Мария. Границы винодельческой территории были определены законом 1932 года[7]. В 1964 году в качестве отдельной винодельческой территории с собственным терруаром признана зона Мanzanilla de Sanlúcar, где производится самый лёгкий херес — мансанилья. Обе винодельческие территории имеют статус DO(P).
В США и на юге бывшего СССР посредством хересования также производятся (из других сортов винограда) креплёные вина, именуемые хересами. В Австралии и Канаде под давлением Евросоюза аналогичные вина были переименованы в Apera[8]. Не следует путать херес с хересным бренди — крепким спиртным напитком, производимым в том же регионе Испании (ныне в существенно большем объёме, чем собственно херес).
Виноградники и сорта винограда


Почва виноградников, дающих плоды для производства хереса, бывает меловая, глинистая и песчаная. Лучшие вина получаются с меловых почв, которые называются «альбариса» (исп. albariza, что означает «белёсая»). Это мягкая, пористая почва с большим содержанием мела, которая легко впитывает воду и хорошо сохраняет её в глубине[9]. Соответственно, виноградники по типу почвы подразделяют на две категории: superior (расположенные на участках с почвой albariza) и zona (расположенные на участках с глинистыми и песчаными почвами).
До эпифитотии филлоксеры в конце XIX века на изготовление хереса шли многочисленные сорта винограда (в 1868 году их насчитали 42[10]). Энциклопедический словарь Брокгауза и Ефрона рубежа XIX и XX веков упоминает следующие сорта[11]:
- Palomino blanco, который «созревает раньше всех и даёт перворазрядные вина»;
- два вида Mantuo, из которого «изготавливают неплохое вино и которые хорошо растут на песчаных почвах с известковой или меловой подпочвой»;
- Два вида Mollar, Albillo и Perruno, из которых выделывают сухие вина, особенно ценимые вследствие их букета;
- Из Pedro-Ximenez, Moscatel и Tintilla de Rota производят десертные вина высшего качества.
Со времени замены виноградников, уничтоженных филлоксерой, и вплоть до 2021 года современный (испанский) херес готовили только из трех сортов винограда: Паломино Фино (до 95 % всей продукции), Педро Хименес и Москатель Фино (оба почти всегда привозятся из Монтильи[12][13] и идут на приторные ликёрные вина)[10][14]. В 2021 году было официально разрешено использование ещё шести (ныне почти исчезнувших) сортов винограда, которые возделывались виноградарями Хереса накануне эпифитотии филлоксеры (Beba, Cañocazo, Mantúo Castellano, Mantúo de Pilas, Perruno, Vigiriega)[15].
История
В склепе около Кармоны была обнаружена стеклянная урна I в. н.э., в которой сохранилось около 4 литров вина, похожего на херес[16].
Жаркий климат Андалусии ещё в Средние века позволял производить здесь (методом заизюмливания винограда) насыщенные, сладкие и высокоалкогольные вина, которые поставлялись в низовья Рейна и на Британские острова, где их называли словом sack. В исторических пьесах Шекспира эти вина не раз восхваляет Фальстаф. Основными источниками таких вин, помимо территории вокруг крупного порта Кадис (то есть нынешней зоны производства хересных вин), служили окрестности Малаги, Балеарские и Канарские острова.
.jpg)
В 1491 году герцог Медина-Сидония объявил принадлежавший ему Санлукар портом беспошлинной торговли вином, что привело к буму винной торговли. Однако уже в 1531 году cкандальный развод английского короля Генриха VIII с испанской инфантой Екатериной Арагонской привёл к разрыву отношений между Англией и Испанией, в том числе торговых. Известно, что во время рейда на Кадис в 1587 году Дрейк и Фробишер захватили с собой 2900 бочек местного вина, которые молниеносно были распроданы в Англии[17]. По случаю назначения поэтом-лауреатом в 1630 году Бену Джонсону был пожалован королём бочонок хереса, соответствовавший 720 бутылкам большого размера; такой же милости удостоились все последующие поэты-лауреаты XVII и XVIII веков[18].
На протяжении всего XVII века англичане сохраняли высокие пошлины на испанские вина, а после заключения в 1703 году выгодного торгового договора с Португалией надолго переключили своё внимание на сравнительно дешёвые креплёные вина из этой страны (см. портвейн). Прибыльный голландский рынок был также потерян испанцами из-за событий Восьмидесятилетней войны. В этих условиях основным каналом сбыта вина стали многочисленные испанские колонии. Чтобы сохранить вино при долгой транспортировке морем в жаркие края, оно подвергалось креплению. Так в конце XVII века появились классические креплёные вина Андалусии — сладкая малага и сухой херес.
Хересное вино современного типа сформировалось на протяжении XVIII века. Именно тогда были освоены уникальные возможности хересных дрожжей (флора) и выдержки в многоярусной пирамиде бочек (солере), откуда можно извлекать небольшие количества вина (по мере появления покупателей на него). Пирамидная система (изобретённая, по-видимому, в долине Рейна) прижилась на юге Испании после того, как могущественная Гильдия виноделов, основанная в 1733 году и отвергавшая необходимость выдержки вина, проиграла в 1775 году судебное разбирательство со сторонниками выдержки. Постепенно все винодельни Хереса отказались от древнего метода увяливания винограда, идущего на производство сухих вин, в пользу более простой и эффективной процедуры крепления. Когда же выяснилось, что вино в бочках с неплотно закрытыми отверстиями, через которые свободно поступает воздух, приобретает новые свойства, стали вырабатываться также оксидативные типы хересных вин.
Почти все крупные производители хереса того времени были основаны англичанами, шотландцами или ирландцами. С началом Великой Французской революции к ним присоединились французские эмигранты. Как и в случае с портвейном, многие винные дома Хереса до сих пор носят имена британцев, которые стояли у их истоков. После пролоббированного ими в 1825 году снижения акцизов на испанское вино британские торговцы выкупали в Хересе почти всю производимую продукцию (в 1860-е годы — до 87 %) и, соответственно, во многом определяли её характеристики[19]. Английский путешественник Ричард Форд констатировал в 1840 году: «Обычные испанцы за пределами того района, где производится херес, мало знакомы с его вкусом. Это иностранное вино, которое делают и употребляют иностранцы. Испанец средней руки не одобрил бы его резкий букет, а ещё меньше одобрил бы высокую цену»[20].
- «Все холмы и пригорки около Хереса усажены виноградом. Так как в Хересе нет ничего интереснее винных погребов, то я счёл за лучшее прямо отправиться в погреб господина Гордона. Но собственно это совсем не погреб, а огромный корпус со множеством окон наверху, открытых на той стороне, где была тень. Тут лежали одна на другой бочки хересу, пахарете и амонтильядо, иные совсем полные, другие только наполовину; у иных отверстие было слегка прикрыто, у иных вовсе открыто. Посреди этой громадной залы стоял стол с несколькими стульями; здесь приглашен я был сесть и отведать лучшие вина, начиная с легкого сухого амонтильядо, сладковатого пахарете до 60-летнего хереса, сделавшего два раза путешествие около света, отчего это вино, как известно, становится крепче и лучше. <…> Южноиспанские вина и без того содержат в себе очень много алкоголя; от этого они требуют с собой особенного обращения: действие воздуха, например, для них очень выгодно, и потому место, где лежит это вино, должно быть открытым, да и бочки оставляются полузакрытыми. Жёсткие и алкогольные частицы вина чрез это улетучиваются, и вино становится приятнее»[21].

Первая половина XIX века стала для производителей хереса «золотым веком», так как спрос и цены на продукцию неуклонно росли. Если в начале века британский рынок требовал в основном десертные вина для употребления в качестве дижестива, то в середине века наблюдался бум сухих вин, а бо́льшая часть хереса вырабатывалась в стиле фино[19]. С ростом благосостояния виноделен их здания были с размахом перестроены; сформировалась даже особая архитектура виноделен, которая может быть сведена к четырём основным типам зданий. Херес-де-ла-Фронтера считался одним из самых преуспевающих и прогрессивных городов Испании (где рано появились собственные пожарное депо, железная дорога и электростанция). На пике успеха (в 1860-е и 1870-е годы) на хересные вина приходилось 10% всего испанского экспорта.
С учётом таких объёмов вывоза едва ли удивительно, что упоминания шерри можно встретить в биографиях многих знаменитых викторианцев. Например, Чарльз Диккенс часто наделял своих персонажей пристрастием к этому напитку. Самому писателю ровно в полдень прислуга подавала бокал шерри с сахаром, ломтиками апельсина и печеньем. Каждое утро он приносил своей любимой канарейке по имени Дик напёрсток, полный шерри[23]. При распродаже оставшегося после Диккенса имущества оказалось, что в его винном погребе преобладало именно шерри[23].
Чем выше поднималась цена хереса, тем больше становился соблазн его подделки. С целью сохранения свежести, шерри транспортировали в бочках и разливали по бутылкам прямо в британских портах, где недобросовестные поставщики могли подмешивать к нему низкопробные виноматериалы. Под видом шерри на британский рынок викторианской эпохи также поставлялись менее качественные вина Южной Африки, а из Германии привозилось «шерри Эльбы» — дешёвая смесь спирта с винопродуктами непонятного происхождения, папоротниковым сиропом и ароматизаторами[19]. Кроме того, в условиях эпидемии мучнистой росы виноделы Хереса вынуждены были использовать виноград сомнительного качества, привозимый из других провинций Испании. Эти проблемы с качеством и подделками привели к падению репутации шерри, которое в 1880-е годы уже не могло соперничать по цифрам продаж с каталонскими столовыми винами[19]. К 1920 году экспорт хереса упал с 350 000 гектолитров до 100 000 гектолитров[6].
За пределами Великобритании настоящий херес считался редким, если не экзотическим напитком. Даже в крупных городах самой Андалусии (не говоря про другие регионы Испании) купить бутылку хереса было проблематично[20]. Русские помещики середины XIX века избегали продаваемого в провинции хереса, справедливо считая его «подмешанным» (сфальсифицированным) — в лучшем случае на севере Германии. В романе «Отцы и дети» читаем: «Почти чёрный херес, купленный Тимофеичем в городе у знакомого купца, отзывался не то медью, не то канифолью». Впрочем, Фет рассказывает, что на охоте автор этого романа был не прочь «пропустить по серебряному стаканчику хереса» перед лёгким перекусом снедью из ягдташа[24]. Считалось, что настоящий херес можно найти в столичных погребах Депре и Рауля (хотя искушённый Стива Облонский в «Анне Карениной» приходит в ужас, увидев, что «портвейн и херес взяты от Депре, а не от Леве»).

В британском порту Бристоль фирма виноторговцев Harveys с начала 1860-х годов смешивала сухой херес с ликёрным вином на основе винограда сорта педро-хименес. Этот сладкий купажированный херес под маркой «Bristol Cream» завоевал британский рынок, а в 1950-х годах утвердился на первом в мире месте по продажам среди всех сортов хереса[25]. Соответственно, вторая половина XX века прошла под знаком роста процента выработки сладких (десертных) хересов, хотя в целом популярность креплёных вин неуклонно снижалась (так как молодое поколение ценителей вина предпочитало лёгкие сухие вина во французском стиле). В 1955 году в Хересе открылся центр энологии, призванный подвести научную основу под местное виноделие.
Благодаря связям в консервативной среде Opus Dei (организация, которая пользовалась огромным влиянием во франкистской Испании) Хосе Мария Руис-Матеос в 1970-е годы постепенно монополизировал производство хереса, приступил к скупке виноделен Риохи и, поставив под свой контроль ряд других отраслей экономики, стал к 1977 году самым богатым человеком Испании[26]. Его консорциум Rumasa, контролировавший не менее трети производства хереса, благодаря правительственным субсидиям «затопил» Великобританию и другие зарубежные страны дешёвым хересом сомнительного качества. В это время площадь виноградников аппелласьона достигла рекордной цифры в 23 000 га. Соответственно, в период с 1970 по 1985 годы экспорт хереса достиг своего исторического максимума[6].
В перспективе ставка Руис-Матеоса на массовый продукт по бросовым ценам обернулась для производителей хереса настоящей катастрофой: из 350 с лишним работавших в 1960 году виноделен на плаву остались не более 60-ти, тогда как объём экспорта хереса сократился с более чем 150 млн литров в конце 1970-х до 20 млн литров в 2017 году[26]. С каждым десятилетием после национализации его компании правительством социалистов (1983) хересный бизнес становился всё менее маржинальным, особенно после вступления Испании в Евросоюз, который не одобряет субсидии виноделам[6]. После того, как в 1999 году Верховный суд Испании снял с Руис-Матеоса все обвинения, он попытался вернуться в хересный бизнес, скупив очередной пакет именитых брендов с вековой историей (таких, как Sandeman). Публичные заявления миллионера о том, что бюджетный херес должен быть представлен в любом супермаркете мира, вызвали отторжение тех производителей хереса, которые в первую очередь пеклись о качестве своей продукции. В 2011 году его холдинг Nueva Rumasa (к тому времени объединявший 172 фирмы) объявил о своём банкротстве.
С начала XXI века неуклонно снижается спрос на сладкие хересы и такие оксидативные сорта, как олоросо и амонтильядо[6]. Внутри Испании спрос относительно стабилен, однако востребованы лишь два сорта — фино и мансанилья[27]. С целью переломить кризисную ситуацию в 2021 году Регулирующий совет Хереса внёс крупнейшие за полвека изменения в свод правил аппелласьона[15]. В частности, было разрешено вовсе не крепить вина, если они в процессе ферментации набрали требуемый уровень алкоголя. По настоянию ряда производителей рассматривается возможность допустить выпуск хересных вин без какой-либо выдержки, то есть отказаться от обязательного использования солеры[15].
Производство хереса
Вино выделывается из винограда, вполне зрелого, для чего прибегают к частичному, многократно повторяемому сбору (как правило, в сентябре). При производстве сладких сортов хереса чаще всего виноград перед давкой (прессованием) раскладывается на соломенные маты, выставляемые на солнце (иногда до двух недель). После этого виноград помещают в пресс и превращают в сусло (муст).

На начальных этапах виноматериалы для хереса готовятся по классической технологии белых сухих вин. В старину в виноград перед выжимкой, мезгу до брожения или позднее в виноматериал добавляли гипс, чтобы стимулировать образование эфиров винной кислоты. Виноградное сусло ферментируют в резервуарах из пищевой нержавеющей стали (в старину — в бочках вместимостью 60 декалитров). Несколько дней идет этап бурного брожения, затем до ноября-декабря идет дображивание.[1][2]
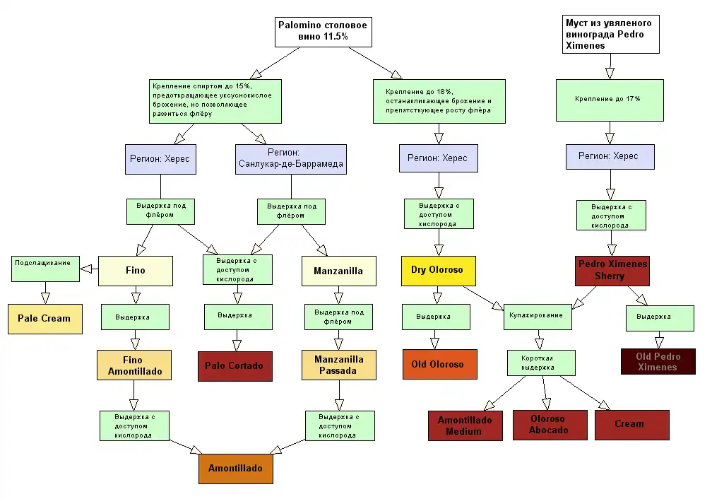
Отличительной чертой в производстве хереса является «хересование» — особый способ выдержки (старения) вина. При биологическом способе весь срок выдержки вино находится в неполных резервуарах под плёнкой хересных дрожжей на поверхности. Этот дрожжевой слой называется флор (от испанского flor — цветок). Используют штаммы дрожжей Saccharomyces beticus, Saccharomyces cheresiensis oviformis, Saccharomyces chevalieri, Saccharomyces hispanica. Дрожжевой слой, предохраняя вино от контакта с воздухом, препятствует окислению. Окислительно-восстановительные и автолитические процессы, протекающие при выдержке виноматериалов под плёнкой дрожжей, придают хересу его особый букет и вкус. Этим способом изготовляются сорта Fino и Manzanilla. При смешанном способе выдержки вино не менее года находится под пленкой хересных дрожжей, с повышением крепости до 18 % об. пленка оседает на дно и дальнейшая выдержка происходит при контакте вина с воздухом. Этим способом изготовляются сорта Amontillado. При небиологическом (оксидативном) способе пленки дрожжей на поверхности вина не возникает, этим способом изготовляются сорта Oloroso.[1][2]

Покрытое или не покрытое флором вино предварительно выдерживается около года. После этого молодое вино тестируется, и главный винодел определяет, пойдёт ли полученное вино для сортов Fino и Manzanilla (которые выдерживаются под слоем флора) или для хереса оксидативной выдержки — Oloroso (который выдерживается без флора, контактируя с воздухом и окисляясь).[28].
Затем будущий херес крепят, для чего используют нейтральный виноградный спирт крепостью 96 % (обычно местного производства, хотя могут использовать и спирты из соседних регионов). Чтобы не шокировать молодое вино чистым спиртом, процесс крепления проводят поэтапно: сначала нужный объём спирта разводят равным количеством вина в пропорции 50/50, а затем операцию повторяют. Таким образом получают раствор крепостью 24 %, и уже им крепят основной объём вина.[28]

Вино, которое отобрали для получения хересов «Фино» (Fino) или «Мансанилья» (Manzanilla), крепится не более, чем до 15,5 %, которая является предельной для выживания флора. В вино, которое отобрали для «Олоросо» (Oloroso) или «Амонтильядо» (Amontillado), спирт добавляется до крепости 17 % и более, и даже если в ёмкости был флор — он погибает и дальнейшая выдержка вина происходит в открытом контакте вина с воздухом.[28]
Выдержка хересов обычно производится в неполных бочках по технологии «солера и криадера» (Solera y criaderas). Прежде чем поступить в систему выдержки, вино отдыхает в неполных бочках от полугода до года. Эта стадия называется sobretablas. Технология «солера» заключается в одновременном хранении и выдержке вин разных лет урожая. В пирамиде бочек бочки нижнего ряда называются непосредственно «солера» (от исп. suelo, «пол»), остальные бочки называются «криадера». Хересы бутилируются строго из нижнего ряда, для чего 2-3 раза в год из них отбирается часть вина, которая затем восполняется из бочек вышележащего слоя пирамиды — и так далее до самого верхнего ряда, в который заливается молодое вино. Общее число уровней солеры обычно составляет 3—5. Данный способ выдержки приводит к получению в течение многих лет стабильных и практически одинаковых по составу и вкусовым свойствам хересов[1][29]. Кроме того, в составе напитка всегда присутствует небольшая доля очень старого вина.
В солеру бочка может попасть только после десятилетнего использования. Бочки, составляющие солеру, высоко ценятся виноделами и отправляются в утиль, только когда придут в негодность (нередко — после полувека непрерывного использования)[30]. Бочки из-под хереса популярны среди производителей шотландского виски, ибо выдержка в них придаёт крепкому напитку своеобразный букет. В Шотландию отправляются из Андалусии только бочки, которые изначально предназначены для этой цели[30]. Чтобы пропитать их винным ароматом, в них на протяжении недолгого периода (от полугода до двух лет) держат виноградное сусло, которое в итоге обычно идёт на производство хересного бренди или уксуса (а не собственно хереса)[30]. Только за 2021 год производители хереса экспортировали в разные страны 84 000 бочек, причём доходы от их продажи сопоставимы с прибылью от продажи самого вина[6].
Типы хереса
.jpg)

Условно виды хереса можно разделить на две большие группы: сухие сорта типа Fino и оксидативные сорта типа Oloroso. Основное отличие двух этих типов состоит в длительности пребывания вина под флором. Вина первого типа получают путём хересования (или, как говорят в Испании, биологической выдержки[31]), то есть выдерживают не менее 3 лет под плёнкой флора (дрожжей), который забирает из вина весь глицерин и наделяет напиток лёгким дрожжевым букетом. Вина второго типа получают путём оксидативной (окислительной) выдержки, то есть взаимодействия вина с кислородом[31]: они либо вовсе не образуют на поверхности слоя хересных дрожжей, либо проводят под ним достаточно короткое время. Для предотвращения возникновения флора вина второго типа крепят спиртом, поэтому они крепче вин первого типа. В начале XX века различалось 6 — 7 видов хереса, которые до сих пор считаются классическими:
Биологическая выдержка
- Fino (фино, то есть «деликатный») — производится из первого отжима винограда сорта паломино, выращенного на меловой почве. После ферментации напиток крепят до 15 % и помещают в солеру. Весь процесс выдержки проходит под флором. Этот херес всегда сухой, и крепость его не превышает 17 %. В случае выдержки свыше 7 лет фино маркируется как Fino Viejo (фино-вьехо, то есть «старый фино»)[15]. Все сорта фино не предполагают возможности длительного хранения, причём открытую бутылку рекомендуется употребить в тот же день[32] (отсюда распространённая фасовка в бутылки половинного объёма — 375 мл). Благодаря контакту с флором в вино поступают паральдегиды и ацетальдегиды, придающие напитку специфический привкус (иногда описывается как миндальный или умами). Употребляют фино в качестве аперитива; в качестве закуски подойдут тапасы, орехи, зелёные оливки[33]. Если фино для сладости смешивают с концентрированным сладким суслом (из винограда Педро Хименес или Москатель), то такой купажированный херес маркируется как Pale Cream (пейл-крим); содержание сахара в нём варьируется от 45 до 115 г/л.
- Manzanilla (мансанилья, то есть «ромашка») — солоновато-травянистый фино, производимый только в районе порта Санлукар из винограда, выращенного близ впадения в океан реки Гвадалквивир. Название отсылает к ромашковому чаю, с которым сравнивают характерный для этого вина аромат сухих трав. Благодаря приморскому микроклимату флор активно размножается в Санлукаре круглый год (а не восемь месяцев в году, как в других регионах). Это даёт возможность добавлять в солеру большее количество молодого вина. Кроме того, виноград для мансанильи собирают несколько раньше, когда он менее сахаристый и более кислый, что делает вино «сухим до хруста». При очень длительной выдержке (не менее 7 лет) вино именуется Manzanilla Pasada. Употребляется в качестве аперитива или вместе с морепродуктами (суши)[33].
Оксидативная выдержка
- Oloroso (олоросо, то есть «душистый») — херес из сусла второго отжима, который в силу особенностей данного сусла и добавки определённого количества спирта не образовал флор. Олоросо может быть не только сухим, но и полусухим, и сладким, в зависимости от технологии приготовления и момента остановки ферментации. При взаимодействии с кислородом олоросо обретает цвет тёмного янтаря и своеобразный орехово-карамельный букет (иногда с оттенками табака или шоколада)[31]. Крепость превышает 16%. Олоросо, подслащённый примесью PX и содержащий от 115 до 140 г/л сахара, должен поступать в продажу под названием Cream (крим)[25].
- Pedro Ximenez (педро-хименес, сокращенно PX) — ликёрное вино: предельно сладкий вид хереса, конкурирующий по уровню сладости (до 40%) только с малагой. Изготавливается из одноимённого винограда, собранного в фазе максимальной сахаристости и дополнительно увяленного. Выдерживается в солере очень длительные сроки (до 30 лет и более). Имеет тёмный, почти чёрный цвет, чрезвычайно густую консистенцию, сильный аромат. В силу трудоёмкости производства стоит обычно дороже других сортов хереса. Аналог PX из белого и (или) александрийского муската (как правило, менее сладкий) называется Moscatel (москатель).
Переходные типы
- Amontillado (амонтильядо) — фино крепостью 16 или 17 %, выдержанный по оксидативной технологии после того, как флор умер. Это может случиться из-за пагубных внешних условий, но гораздо чаще вызвано добавлением спирта при брожении. Отлично сочетается со зрелыми сырами вроде пармезана[33]. Подобно олоросо и другим оксидативным хересам, амонтильядо не боится контакта с воздухом, так что открытая бутылка (при хранении в холодильнике) может быть употреблена в течение нескольких месяцев[34]. С каждым послевоенным десятилетием всё большую долю рынка занимал амонтильядо, подслащённый концентрированным сладким суслом (содержание сахара — до 115 г/л). Для его различения с настоящим (сухим) амонтильядо в 2012 году было принято решение выделить его в отдельную категорию под названием Medium (где теперь разрешено использование не только амонтильядо, но и других видов оксидативного хереса)[25].
- Palo Cortado (пало-кортадо) — начинает своё развитие как классический фино и проводит под флором значительное время, но после исчезновения флора с поверхности продолжает созревать по технологии олоросо. Поскольку этот тип хереса раньше переходит к оксидативному созреванию, чем амонтильядо, то по своим органолептическим характеристикам он ближе к олоросо. Стал вырабатываться позже других сортов (конец XIX века) из тех редких партий фино, где флор в процессе винификации непредсказуемым образом пропал из бочонка с вином. Название переводится как «сломанная палка»: в старину виноделы помечали бочонки, откуда неожиданно пропал флор, знаком в виде перечёркнутой палочки. Ежегодно выпускается не более 100 000 бутылок этого довольно редкого хереса, сочетающего признаки фино и олоросо. Большинство современных производителей не полагаются на милость случая и получают пало-кортадо целенаправленно (либо же выпускают под видом пало-кортадо наиболее лёгкие разновидности олоросо)[35].

Хотя базовый херес из винограда сорта паломино — сухой напиток, в продолжение второй половины XX века в основных странах–потребителях наиболее востребованы были бленды, близкие по уровню сладости к портвейну: подслащённый фино — Pale Cream, подслащённый амонтильядо — Medium и подслащённый олоросо — Cream (самый сладкий херес из паломино). При этом сами испанцы неизменно предпочитают сухой херес, причём бо́льшая его часть реализуется во время севильской ярмарки и подобных апрельских фестивалей[6].
Самые дорогие марки хереса выдерживаются свыше 20 лет (маркируются как V.O.S.), в исключительных случаях — свыше 30 лет (V.O.R.S., что обычно расшифровывается на этикетке английскими словами Very Old Rare Sherry)[36].
Аналоги хереса

Наиболее близка к хересу продукция винодельческого района Монтилья-Морилес, расположенного к северу от Малаги. Монтильские виноделы так же используют солеру и флор, но избегают крепления своих вин. Разновидности вин Монтильи практически совпадают с типами хереса, однако вместо паломино там преобладает сахаристый виноград Педро Хименес, способный давать вина с высоким содержанием алкоголя и без спиртования. Почти все вина Монтильи сладкие.
В отличие от основной массы портвейнов, херес — всегда белое вино. Другое отличие от портвейна — отсутствие сладости: исходно херес на основе паломино — это сухой напиток, куда спирт / бренди, если и добавляется, то после завершения ферментации (а не во время этого процесса). Это же отличает херес от крайне сладких креплёных вин из соседней Малаги, где купажируются различные сорта предварительно уваренного сусла. Хересные вина, в отличие от малаги и мадеры, не предполагают термической обработки.
Вина хересного типа с начала XX века производятся в России, США, Австралии и других странах[2], однако их реализация под названием хереса запрещена в Евросоюзе. В связи с защитой места происхождения производители за пределами США и России на рубеже XX и XXI веков отказались от именования своих вин словами «шерри» и «херес». Во избежание путаницы с испанским оригиналом американские производители шерри должны указывать на этикетках место происхождения вина: например, California sherry — «шерри из Калифорнии».
Первая международная награда за крымский херес была получена в 1904 году товариществом Г. Христофорова[37]. Собственные хересные дрожжи были разработаны в Армении, где в 1930-е годы был налажен выпуск первого советского «вина типа херес» под названием «Аштарак»[38]. Массовое промышленное производство хересных вин в СССР было развернуто после Великой Отечественной войны, главным образом в Крыму и Молдавии[2][39]:
- Херес Массандра — крепкое марочное вино, выпускается с 1944 года из винограда сортов Серсиаль (60—70 %), Вердельо (20— 30 %), Альбильо (до 10 %), выращенного в хозяйствах Южного берега Крыма и алуштинской зоны. Метод солеры не используется: на этикетке указан год урожая. Цвет вина от золотистого до темно-янтарного. Спирт 19,5 % об., сахар 3 г/100 см3. Срок выдержки 4 года.[40]
- Херес десертный Яловены, переименованный по настоянию Евросоюза в Шервин (SherVin), — крепкое марочное вино, выпускается в Яловенах (Молдова) с 1968 года из винограда сортов Алиготе, Траминер, Пино белый, Ркацители. Цвет темно-коричневый с луковичным оттенком. Спирт 19 % об., сахар 9 г/100 см3. Срок выдержки 1,5 года.[40] Утверждается, что хересные вина из Яловен завоевали более 100 золотых, серебряных и бронзовых медалей и шесть гран-при (три — за десертный херес, два — за крепкий и один — за сухой)[41].
Пробки, бокалы, употребление
Как и для других креплёных вин Пиренеев, для бутылок с хересом (особенно оксидативным) обычно применяются пробки многократного использования, где верхний (более широкий) конец сделан из пластмассы. Рекомендуется употреблять продолговатый бокал небольшого объёма (около 100 мл) округлой формы (на стыковке с короткой ножкой), которая нередко напоминает тюльпан. Испанские названия такого бокала — копита (copita) и катавино (catavino).
Основные импортёры (испанского) хереса — Великобритания, Нидерланды и Германия[6]. Если сравнивать с другими креплёными винами, то хереса экспортируется в 2 раза меньше, нежели портвейна (но почти в 10 раз больше, чем мадеры). В Британии согревающий бокал шерри перед декабрьским обедом или ужином — вековая традиция. Соответственно, львиная доля продаж шерри приходится на недели, предшествующие Рождеству[42].
Сухие и лёгкие сорта хереса часто используют при приготовлении коктейлей-аперитивов (как, например, ребухито). При приготовлении смешанных напитков обычно их сочетают с водкой, джином, виски. При необходимости херес-фино может заменить в коктейле сухой белый вермут. В жарких странах принято смешивать фино с тоником. С целью привлечь молодое поколение некоторые производители хереса в начале XXI века стали выпускать слабые алкогольные напитки на базе фино[27].
См. также
- Виноделие в Испании
- Монтилья-Морилес — винодельческий район Андалусии, где производятся вина, практически аналогичные хересным, но не креплёные
- Хересный бренди, или шерри-бренди — выдерживается в бочках из-под хереса
- Хересный уксус — продукт переработки хересной мезги
Примечания
- 1 2 3 4 5 Большая российская энциклопедия, 2006.
- 1 2 3 4 5 Энциклопедия виноградарства, 1987, с. 368—370.
- ↑ Денис Шумаков и Ольга Никандрова. Виды хереса. Херес, Jerez, Xérès, Sherry wine. Дата обращения: 19 сентября 2020. Архивировано 8 августа 2020 года.
- ↑ Виды хереса. Алкогольные напитки мира. Дата обращения: 19 сентября 2020. Архивировано 30 июня 2020 года.
- ↑ En rama sherry: unfiltered, raw wines | SherryNotes. Дата обращения: 8 марта 2024. Архивировано 8 марта 2024 года.
- 1 2 3 4 5 6 7 8 Sherry sales: a (false) Renaissance? | SherryNotes
- ↑ Estatuto del Vino. Статья 34.
- ↑ Where did the term "Apera," which has replaced the term for "Sherry" made in Canada, come from?
- ↑ Дмитрий Стахов. Вино для настоящих мужчин // The New Times : журнал. — 2011. — № 03 (198). Архивировано 11 сентября 2014 года.
- 1 2 Tom Stivenson. Sherry Country // The Sotheby's Wine Encyclopedia. — 4-е. — 2005. — С. 322.
- ↑ Энциклопедический словарь Брокгауза и Ефрона, 1890—1907.
- ↑ The unsung hero of Montilla | JancisRobinson.com. Дата обращения: 10 марта 2024. Архивировано 10 марта 2024 года.
- ↑ D.O. Montilla - Moriles | Wine region | SherryNotes. Дата обращения: 10 марта 2024. Архивировано 10 марта 2024 года.
- ↑ Karen MacNeil. Jerez - The Sherry Region // The Wine Bible. — 2-e. — 2015. — С. 457.
- 1 2 3 4 Most significant changes to Sherry regulations for 50 years announced Архивная копия от 26 августа 2022 на Wayback Machine The Drinks Business, 8 сентября 2021
- ↑ Антонов Е. 2024-й в артефактах: самые любопытные открытия года // Наука и жизнь. - 2025. - № 2. - С. 9 - 10.
- ↑ Хью Джонсон. The Story of Wine. London: Octopus Publishing Group, 2005. ISBN 978-1-84000-972-9.
- ↑ Sherry & Literature - Sherry Wines. Дата обращения: 25 февраля 2024. Архивировано 25 февраля 2024 года.
- 1 2 3 4 Karl J. Trybus. ¡Vino!: The History and Identity of Spanish Wine Архивная копия от 25 февраля 2024 на Wayback Machine. University of Nebraska Press, 2023. ISBN 9781496237132.
- 1 2 The spaniards and their country - Richard Ford - Google Books
- ↑ Lib.ru/Классика: Боткин Василий Петрович. Письма об Испании. Дата обращения: 25 февраля 2024. Архивировано 27 ноября 2022 года.
- ↑ После введения системы выдержки в солере год урожая на бутылках хереса перестал указываться.
- 1 2 ‘Heavy drinker’ Charles Dickens had a taste for fine Italian wine | Tatler. Дата обращения: 25 февраля 2024. Архивировано 25 февраля 2024 года.
- ↑ Lib.ru/Классика: Фет Афанасий Афанасьевич. Мои воспоминания. Дата обращения: 25 февраля 2024. Архивировано 22 октября 2012 года.
- 1 2 3 Medium / Cream sherry: a sweet blended style | SherryNotes. Дата обращения: 24 февраля 2024. Архивировано 5 марта 2024 года.
- 1 2 Rumasa: the dark years of sherry | SherryNotes. Дата обращения: 17 февраля 2024. Архивировано 6 декабря 2023 года.
- 1 2 González Byass on Sherry wine trends and spirits strategy. Дата обращения: 7 июля 2024. Архивировано 8 июля 2024 года.
- 1 2 3 Денис Юрченко. Крепостное право // SimpleWine News : журнал. — 2014. — № 11. — С. 40—41. Архивировано 13 января 2015 года.
- ↑ Энциклопедия виноградарства, 1987, с. 371.
- 1 2 3 Sherry and oak: effects of wood on sherry | SherryNotes
- 1 2 3 Что такое херес и как его пить? Дата обращения: 24 февраля 2024. Архивировано 11 ноября 2023 года.
- ↑ Karen MacNeil. The Wine Bible. Workman Publishing, 2001. ISBN 978-1-56305-434-1. P. 447.
- 1 2 3 Wine pairing: sherry with food | SherryNotes. Дата обращения: 24 февраля 2024. Архивировано 1 марта 2024 года.
- ↑ How long can you store a bottle of sherry? | SherryNotes. Дата обращения: 25 февраля 2024. Архивировано 21 февраля 2024 года.
- ↑ Palo Cortado: busting the myth… | SherryNotes. Дата обращения: 24 февраля 2024. Архивировано 24 февраля 2024 года.
- ↑ Special Categories of Sherry Wines - Sherry Wines. Дата обращения: 25 февраля 2024. Архивировано 2 марта 2024 года.
- ↑ Винодельческий завод «DIONIS» (Симферополь). Дата обращения: 9 января 2021. Архивировано 23 октября 2020 года.
- ↑ Аштарак. Дата обращения: 24 февраля 2024. Архивировано 24 февраля 2024 года.
- ↑ Советские хересы. Херес, Jerez, Xérès, Sherry wine. Дата обращения: 9 октября 2020. Архивировано 9 мая 2021 года.
- 1 2 Энциклопедия виноградарства, 1987, с. 370.
- ↑ Ангелина Таран. Интервью с председателем завода Штефаном Одажиу для портала Wine and Spirits (рус.). https://wine-and-spirits.md/moldavskij-heres-shervin-zhivee-vseh-zhivyh/. Wine and Spirits (3 июля 2018).
- ↑ Growth in fortified wine sales during lockdown gives hope that Christmas traditions are alive and well - The Wine and Spirit Trade Association. Дата обращения: 9 марта 2024. Архивировано 9 марта 2024 года.
Литература
- Волкова Г. И. jerez // Учебный испанско-русский лингвострановедческий словарь-справочник. — М.: Высш. шк., 2006. — С. 337. — 656 с. — ISBN 5-06-004248-0.
- Менделеев Д. И., Таиров В. Е. Херес // Энциклопедический словарь Брокгауза и Ефрона : в 86 т. (82 т. и 4 доп.). — СПб., 1890—1907.
- М.А. Герасимов. Херес // Технология вина. — М., 1959. — С. 493—502.
- Н.Ф. Саенко. Херес. — М., 1964.
- Херес // Товарный словарь / И. А. Пугачёв (главный редактор). — М.: Государственное издательство торговой литературы, 1961. — Т. IX. — Стб. 198—199. — 890 с.
- Херес // Энциклопедия виноградарства / редкол.: А. С. Субботович (пред.) и др.. — Кишинёв: Главная редакция Молдавской Советской Энциклопедии, 1987. — Т. 3. — С. 368—369. — 548 с. — 50 000 экз. — ISBN 978-0-01-360551-0.
- Вино // Большая российская энциклопедия. Том 5. — М., 2006. — С. 343—347.
- Попов А. А. Херес // Секреты сомелье. — Ростов н/Д.: Феникс, 2009. — С. 188—190. — 344 с. — (Все обо всем). — 3000 экз. — ISBN 978-5-222-15220-1.