Military from modeling perspective

Purpose and motivation of this learning and reasearch project

The projects aims to extract most important aspects, principles and mechanisms which govern course of fights, combats, battles and wars. It tries to view this phenomena from perspective of physicist, mathematician and program developer with accent on derivation of general rules and laws (like laws of nature), which can be later implemented into a computer algorithm to simulate it. The knowledge can be applied (for example) to development of more realistic computer games ( such as real time strategy, turn base strategy, strategy simulation games and tactic simulation games ). A more ambitious goal of the project is to bring general understanding of war from classical works of Sun Tzu and Carl von Clausewitz into 21 century by means of mathematical modeling and computer programs.

Nomenclature and varialbes

  • ... time
  • ... distance
  • ... length of front line
  • ... crossection
  • ... Area or crossection
  • ... Damage
  • ... cost
  • ... Number, quantitative strength, total number of


Psychical aspects

origin of fight

motivation

to fight or not to fight

Fear factor

Subjective sense of joustice

Physical aspect of war

Nonlinearity and Critical phenomena

Very often combat is not a continuous or linear process of attrition, where opponents eliminate each other in steady rate. More often effect of particular actions and measures is not effective until certain threshold is met. For example:

  • tank cannot be damaged until we penetrate it's armor
  • an interceptor or anti-aircraft weapon cannot endanger a bomber aircraft until it has superrior speed and ceiling attitude
  • Besieging a fotress cost attacker a lot of resources, and it is highly disadvantageous until the fortress fall.
  • Attack through fortified defensive line in order to destroy a valuable and vulnerable target behind, can be a big waste of resources if you don't have enough force to penetrate, but very profitable if you employ enought force to succeed.
  • If a battle wears of combatans resources (such as heath, fatigue, fuel ) at slower paste than it can be regenerated, such battle can be prolonged arbitrarily long. The wa

Local superiority and economy of force

Illustration of different type of non-linear response:sublinear ( convergent to to some saturation limit )superlinear ( starting from some threshold ) sigmoidal ( combination of both )

Many conflicts are resolved simply by superior military strength of one of the opponents ( even though it may not sound interesting ). In a situation where total strength of both opponents is comparable, often wins that side, which achieve superiority at least locally ( i.e. in particular battle or battlefield). This may depend on several factors.

  • Forces are used at place where they can fight

There are two considerations which determine deployment of superior force in particular battlefield:

  • capitalization of military potential - In many cases a military genius was someone able to bring his troops to place where they can make some effect. To have a military potential and to exploit it are two different things. There are many circumstances and complications which can hamper your ability to exert any military force ( troops can spend long time on travel, troops are blocked by some obstacle and cannot reach the target ).
    • employ as much force as you can, do not spare any unemployed military potential unleas you have special reasin to do so (such as strategic defences, or that tha kind of weapon is ineffective or vulnerable under current circumstances)
    • use any chance where you can fight against weaker enemy
    • deploy forces at place where they can fight. Consider time required to reach possible battlefield, and minimize it by put troops at places where they can reach as many possible battlefields in short time.
    • deploy forces at places where intensity of fighting is expected to be high ( it is not hampered or blocked by obstacles) and result will be achieved in shortest time. Deployment of troops at places where combat is less intensive is ineffective ( even though troops does not die so quickly here).
    • deploy at place where result does matter
  • non-linearity of results of combat - If combat would be a linear process, the aggregate result of several battles on different battlefield would not depend on division of our forces between such battlefields. But nature of combat is nonlinear ( see e.g. Lanchester's law and section Saturation ). Due to this non-linearity it is important to assign a proper amount of force among different battlefields. The non-linear response of battle or battlefield on amount of deployed force can be of three type:
    • sublinear - Effect of additional unit of force is lower than previous one. Typical is saturation behavior, where result asymptotically approach to some maximal attainable gain. This happens e.g. when effectiveness is limited by something else ( supply, support weapons ), when there is limited frontal cross section ( Thermopylae pass ), ilimmited amount of cover, etc. The gain can be also limited simply also because importance of goals and targets is limited.
    • superlinear - Effect of additional unit of force is greater than previous one. Typical is threshold behaviour, where is necessary some minimal amount of force to achieve a any considerable effect, after which the response is almost linear. E.g. penetration of defensive front line in trench warfare.
    • sigmoidal -

Saturation

Mobility

Initiative and element of surprise

Structures

Gemotrical forms and formations

See also Introduction to Tactics/Combat formations

line

Line structure perpendicular to direction toward enemy can be seen across all military era and contexts (e.g. shape of protective walls in Castles and fortification, naval line formation, Linear tactics in gunpowder age, most ancient and medieval battle formation ). Line has many favorable properties such as:

  • fencing of area - continuous line can prevent enemy from crossing it, so he cannot eneter particular area. This si useful (a) for preventing enemy advance to his intended target (b) creates secured rear for our military operations and rearrangements.
  • unobscured line of sight - many weapons and means of combat require unobscured line of sight to by applied against enemy. Line formation enable maximum number of combatants and weapons to participate in the combat.
  • homogeneous exposure to threat - All combatants organized in line has approximately same distance from enemy, no one is apriory more exposed to his attacks. This
  • limited angle of threat - Combatants organized in line can be certain that attack will not come from rear and from side. Thus they can focus on fighting enemy in front.
column

Topological and organizational structures

Network
Hierarchy

Compromises, Dilemmas and Trade-offs

Military problems often does not have obvious universally optimal solution. Strategic and tactical decision are therefore a matter of commander intuitive judgement and Game theory rather than engineering optimization. This makes warfare interesting for computer game players. Here we would like to identify basic patterns of game-like dilemmas typical for warfare.

Defence vs. Attack

Cost and gain of Mobility

Non-transitive advantages

Strength of different type of military units or weapons cannot be simply compared as a scalar property. Different units can be good against different targets. The property to be good against is not always a transitive relation. The situation may be similar to game Rock-paper-scissors where rock beats scissor, scissor beats paper, but paper beats rock. Analogically, archers may be prone to attack of cavalry, which can be stopped by phalanx of pikemen, which can be, on the other hand, destroyed by archers.

rock paper scissor effect in military games


Technical and settings specific aspecs

damage models

damage of complex assembly

Armor penetrtion

E_pass = ( shot.Energy - armor.Energy );
if (E_pass>0){ Damage = E_pass * shot.effect; }
else{          Damage = 0; }

Strength limited penetration ( neglecting velocity dependent forces. low velocity limit):

E_pass= Shot.Energy - ( Armor.thickness * Armor.strength  * Shot.crossection);

probabilistic model - consider uncertainity of armor thickness and quality at point of impact and possibility to hit weak spots.

Effectivity of penetratig weapon

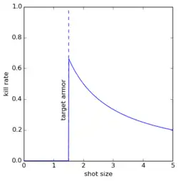
There is a compromise between penetration capability of a weapon and its cost effectiveness. Typical situation is comparison of a machine gun and a canon. A machine gun fire, which fire 600 rounds per minute (rpm) rpm can kill a lot of unprotected targets. Cannon ( 1 rpm) can kill maximally one target. However, the machine gun is totally ineffective against a well armored target. Lets assume that we are limited by total firepower defined (e.g.) mass (or energy) off all projectiles fired in one minute. Assume also that each shot can kill just one target. Than kill rate would depend on size (mass, energy) of one shot and armor of targets as follows:

if( shot_size > target_armor ){ kill_rate = total_firepower / shot_size; }
else  { kill_rate = 0; }
Dependece of effectivness on shot size


Aiming models

Area attack

Examples of mathematical and algorithmic models

Lanchester's law

Lanchester's laws

// Setup
double attack_rate_B = 1;
double attack_rate_A = 1; 
double A=1; // initial strength of A side (eg. number of men)
double B=2; // initial strength of B side
double dt = 0.01;

// Program
double t=0; 
while ((A>0)&&(B>0)){
   A -= B*attack_strength_B;
   B -= A*attack_strength_A;
}