Motivation and emotion/Book/2019/Self-forgiveness
What is self-forgiveness, how can we self-forgive, and what are the effects of self-forgiveness?
Overview
"There is no love without forgiveness, and there is no forgiveness without love." Bryant H. Mcgill

The concept of self-forgiveness is still young and relatively undefined, with many researchers questioning its role in modern psychology, merely seeing it as a small subset of forgiveness with numerous articles only touching lightly on the subject, but carrying little weight[1]. "Psychologists generally define forgiveness as a conscious, deliberate decision to release feelings of resentment or vengeance toward a person or group who has harmed you, regardless of whether they actually deserve your forgiveness."[2]
Studies relating to forgiveness have been primarily focused on forgiveness/forgiving others, forgiveness/forgiving a divinity, and while this is effective research, self-forgiveness is the first step in forgiving others[1]. While self-forgiveness has been known, it hasn't been studied in the way others have been, as it has been grouped within the subject of forgiveness as a whole[1]. However, the implications of self-forgiveness (or rather, lack of self-forgiveness) have been shown in recent studies to lead to hopelessness and depression, anxiety, procrastination, anger and hostility, suicide, alcohol related issues, eating disorders, and more[1].
What is self-forgiveness?
According to Nancy Snow [3] self-forgiveness is, as the name states, forgiving oneself, and is important because without the ability to self-forgive for moral or physical wrongdoings, there would be an inability to continue forward. Self-forgiveness is much like admitting mistakes and acknowledging flaws - both are a step to self improvement. Denying and refusing to accept wrongdoings can harm in a moral capacity, Snow states this is because "forgiving ourselves for moral wrongs is an implicit acknowledgement of our finitude and an acceptance of the limitations which this finitude imposes on our ability to achieve moral goodness".[3] In other words, by not forgiving ourselves we are refusing to acknowledge we have made a wrong choice, and we are unable to grow from the experience and learn from prior mistakes. Hall and Fincham[4] described self-forgiveness as “a set of motivational changes whereby one becomes decreasingly motivated to avoid stimuli associated with the offense, decreasingly motivated to retaliate against the self (e.g., punish the self, engage in self-destructive behaviours, etc.), and increasingly motivated to act benevolently toward the self". The goal of self-forgiveness is to allow oneself a chance at absolution through removing the negativity attached to the action. However, a comprehensive definition of self-forgiveness is not yet determined.
How can we self-forgive?
Hall and Fincham[4] cited Dillon (2001) and Holmgren (1998) in their discussion of how we are able to self-forgive. They state that self-forgiveness first involves repairing ones self-respect, and go on to state the three elements of self-forgiveness: 1) self-forgiveness requires an objective fault or wrongdoing; 2) negative feelings triggered by this event must be overcome; and 3) an internal acceptance of oneself must be achieved[4].
Cornish and Wade[5] outline their elements based on their research in the form of the Four Rs: responsibility, remorse, restoration, and renewal.
Table 1.
| Component | Description |
|---|---|
| Responsibility | To move toward genuine self-forgiveness, the offending person takes responsibility for one’s actions and the effects of those actions. Blame shifting is minimized. |
| Remorse | As a result of responsibility, the offending person may experience a wide range of emotions. Shame-based (i.e., global) responses should be worked through and reduced, leaving behind more appropriate remorse-based (i.e., offense-specific) responses such as guilt and regret. |
| Restoration | Restoration is an action-oriented step that follows from responsibility and remorse. In genuine self-forgiveness, the offending person seeks to make amends and repair that which was damaged to the extent possible. Behaviour patterns that led to the offense are also addressed and the values violated by the offense are reaffirmed. |
| Renewal | Finally, in renewal, the offending person obtains the emotional state of self-forgiveness, involving renewed compassion, acceptance, and respect for oneself. Moral growth has occurred from the process of working toward self-forgiveness. |
"The Four Rs of Genuine Self-Forgiveness", A Therapeutic Model of Self-Forgiveness with Intervention Strategies for Counsellors (2013)
While this model is effective for many of the population, Cornish and Wade recognise that the process of self-forgiveness may not work on individuals suffering self-hatred and self-pity. They also recognise that the self-forgiveness process may be counter productive to victims of sexual assault who may be blaming themselves for their experience when they have committed no crime to forgive themselves for. Their research also recognises the special populations, for whom this self-forgiveness model is especially relevant, such as veterans, ex-addicts (drugs, alcohol, etc.), and criminals. They also state it is important to understand one's motivations for self-forgiveness and to make sure that it is all for the right reasons (especially for those who are blaming themselves for situations out of their (e.g., sexual assault victims)[5].
Is self-forgiveness necessary?
What is the satisfaction of self-forgiveness?
Repressed anger can lead to depression [6]. Catharsis is a large part of forgiveness, both for self and for others, and is a purging of emotions through expression of those emotions, leading to fully understanding the root of the problem [7]. So when we discuss how repressed anger can lead to depression, it is because being overwhelmed and sitting in the guilt of whatever the problem is only suppresses problem. Self-forgiveness can only be achieved by facing issues head on and allowing yourself to hurt before you can heal. Once you are able to achieve that level of internalisation and accept that the mistakes made cannot be undone, but only used as a teaching moment moving forward, you are taking steps towards self-kindness. Dismissing internal anger as sadness, we are allowing it to control our emotions and come out destructively [6], however, by owning and accepting that there is an anger inside of us, we are able to constructively take action towards tackling the problem. The satisfaction gained through self-forgiving is self-kindness and accepting that there are things that cannot be changed and not allowing them to strong-hold the future.
What are the consequences of not allowing self-forgiveness?
"Nervous - very, very dreadfully nervous I had been, and am.." - Edgar Allan Poe, The Tell Tale Heart "Out, out damned spot! Out I say!" - William Shakespeare, Macbeth
A consequence of not allowing self-forgiveness is guilt and it's side effects. Guilt and it's consequences have played a large part in many ways, exceptionally in cautionary tales. The quote from Poe comes from a very famous story of his about guilt, "The Tell Tale Heart". The character in the short story kills an old man and hides his body under the floorboards - then, overwhelmed by guilt, he hears the old man's heart beating until it drives him mad, leading to an unprompted confession. Lady Macbeth famously scrubbed her hands of skin because she hallucinated blood on them - feeling guilt over murdering a friend, ending in suicide. While these are very dramatic literary examples of how guilty consciences can lead to insanity, there is a psychological basis for believing so as well. Depression, anxiety, post-traumatic stress disorder (PTSD), post-natal depression, and others, each hold the characteristic of guilt[1], and often those feeling shame or guilt cope using defense mechanisms. Psychoanalytic theory suggests defense mechanisms are the unconscious mind's way of not allowing oneself to be overwhelmed with emotion [8]. Some common defense mechanisms are:
- Repression: hiding the conscious mind from the problem
- Denial: refusing to accept there is a problem
- Reaction formation: actively expressing the opposite impulse, often aggressively, to avoid accepting the problem
- Rationalisation: rationalising "good" reasons, not acknowledging the problem as a problem
- Sublimation: diverting negative energy created from the problem into (often) socially acceptable outlets (sport, music, etc)
- Displacement: diverting negative energy and placing it on another object or person
By not facing the problem, there is a risk of falling into negative patterns of potentially deluding oneself to there even being a problem (as seen in repression and denial), and allowing the negativity and hurt the problem has caused to come out in other avenues (as seen in sublimation, displacement, and reaction formation) [8]. Use of defense mechanisms has also been linked to many mental and physical outcomes - depression, alcohol and drug abuse, anxiety, eating disorders and more[1].
Assessing self-forgiveness
Researchers assessing self-forgiveness tend to use one of these five assessments[1], each of these will be accompanied with a brief description and the definition of self-forgiveness used for each assessment:
- Forgiveness of Self Scale (FS): 15 true or false statements assessing attitudes, self-forgiveness practices, with questions specifically geared toward self-negativity and guilt. This is able to test well for self-condemnation, but lacks results in other areas. There was no definition of self-forgiveness used for this scale.[1]
- Multidimensional Forgiveness Inventory (MFI): this defines traits of self-forgiveness in personality through the use of 16 hypothetical scenarios. This has been said to have good psychometric properties, however researchers assume pseudo-forgiveness results, as the scores tend to be lower for remorse, responsibility, repentance, and so on, than the HFS and the FS. The authors have stated that these differences suggest that hypothetical scenarios are associated with excusing acts that are creating a guilty conscience, rather than accepting and moving forward. The definition of self-forgiveness used for this assessment is: releasing the debt owed after a realistic assessment and assignment of responsibility for an offense.[1]
- Brief Multidimensional Measure of Religiousness/Spirituality (BMMRS): a 40 item trait based, one (sometimes two) measure scale, this has been criticised for it's simplicity and lack of definition.[1]
- Heartland Forgiveness Scale (HFS): an 18 item trait based forgiveness scale. The definition of forgiveness used is, “the framing of a perceived transgression such that one’s responses to the transgressor, transgression, and sequel of the transgression are transformed from negative to neutral or positive.” This is the most common used assessment tool for self-forgiveness, however is not found to be predictive of a number of things. [1]
- State Self-Forgiveness Scale (SSFS): a 17 item scale, with the definition of forgiveness as follows,“a positive attitudinal shift in the feelings, actions, and beliefs about the self following a self-perceived transgression or wrongdoing committed by the self.” This is shown to show good psychometric properties, however the structure prevents cross-scale comparison.
Steps to self-forgiveness
The keys to self-forgiveness are self-kindness, self-empathy, and time. These TEDx talks by Eileen Timmins, Billy Johnson, Josh Galarza, and Sarah Montana each share their stories of their mistakes or experiences, leading them to experience depression and guilt, and how through time and self-kindness they were able to overcome these feelings and allow themselves to heal. As the old adage states: the best teacher is experience - and hearing these stories is the next best thing. While each of them has a different story, they all follow a similar process.
Josh Galarza's story can illustrate this process. Josh Galarza's mother had a partner when he was young. This partner was pleasant to Josh when his mother was around, however, when she wasn't around, he would become verbally abusive. One night, they had an argument and the police were called - Josh then knew he had to move out. He left his mother with this man, who tried to light her apartment on fire, and he was sent to a mental institution. Josh says in his talk that every night he wished this man would die, and even fantasised about killing him for hurting his mother. Years later, he found out this man had killed himself - he also found out that this man had a large brain tumour affecting his mental state. Josh is overwhelmed with guilt for wishing death upon a person who had no control over his actions, and not being able to forgive him before this man's time was up. Josh becomes depressed, he stops eating, has difficulty sleeping because of nightmares, and shuns himself from family and friends, he then begins to experience suicidal thoughts and sudden memory loss. He confessed to a friend his guilt and his thoughts of suicide, his friend urged him to get help. He was put on anti-depressants, which didn't fix the problem, only subdued its effects. However, due to healthcare reasons, he had to go off them. This meant in addition to his feelings of self-hatred, he was withdrawing from anti-depressants. Not only was he depressed, but now he was hearing and feeling things that weren't there, and having darker thoughts than before. He explains that he turned to books, when he stumbled on forgiveness. He explains the common thought process surrounding forgiveness - that a person who has done something wrong asks for forgiveness, and the hurt party then decides whether or not they want to forgive. He then refutes this by saying that forgiveness isn't always about the other person, it's about letting go of the weight of having not forgiven. Forgiveness can be given without the person even knowing they have been forgiven. So he began to forgive - he forgave the man who hurt his family, he couldn't control himself; he forgave his family for not understanding what he was going through because they didn't know - but this still wasn't enough to stop his depression. He called the suicide hotline when he felt low, and then it dawned on him that he hadn't forgiven himself.
Just as forgiving others for misdeeds is a process, such is self-forgiveness. Josh allowed himself to understand others, to feel kindness and have empathy for them, and he was able to let go of the anger he held towards them. He then allowed that empathy and kindness for himself. By letting go of the weight of guilt and anger for others, he was able to let go of the guilt and anger he had towards himself and was able to heal.
The process that each of these people have gone through, looks something like this:
event -> reaction -> outcome -> guilt -> forgiveness of others -> forgiveness of self
The lesson to take from these stories seems to be to allow yourself the same freedom of forgiveness that we allow others. We find it so much easier to show kindness to others than we do to ourselves, however we should still allow ourselves to be human and make mistakes, and also carry the ability to forgive ourselves for things that make us human.
Self-forgiveness in theory

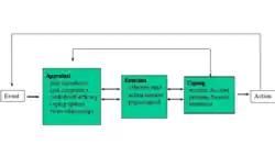
While there is very little formal research on self-forgiveness theory, forgiveness and its subsets can be described through cognitive theory. The process of self-forgiveness can be explained through Lazarus' model of cognitive-motivational relational theory of emotion[10] (see Figure 2[9]). The story of Josh Galarza can be used as an example once again:
Event: Josh's mother's partner was abusive to both Josh and his mother
Appraisal: Josh believes this is bad
Emotion: Josh becomes angry and full of resentment
Coping: He comforts himself with the thought of this mans death
Event: The ex-partner dies
Appraisal: Josh initially believes this is good, but after new information, feels it is bad
Emotion: Josh becomes depressed that he was unable to forgive this man before he died, and is filled with guilt and self blame
Coping: Josh uses anti-depressants and when he is off them, does not cope
Action: Josh realises forgiveness comes from within, and forgives everyone including himself.
In this model, first comes the event and then it's appraisal: simply deciphering whether the event is good or bad. Then comes the emotion, if it is judged as a bad event, these emotions can be sadness, anger, blame, etc. Then comes coping, how do we feel we should deal with this event and our emotions towards it - then lastly, comes putting it into action. The figure also discusses goal appraisal, in Josh's initial model, his goal is to see this man suffer for his misdeeds, because he made Josh suffer. In Josh's second model, his goal is to overcome feelings of guilt based around this man's death, because he feels partly responsible. Lazarus' process is very similar to the process outlined in the real-life stories above:
event -> reaction -> outcome -> guilt -> forgiveness of others -> forgiveness of self
Quiz
Summary
Self-forgiveness is an important aspect of personal growth. Self-forgiveness is not to be confused with denial that the person has done something wrong, but rather understanding that there is not much you can change now, so accept the things you have done wrong, apologise to oneself for the pain, repair the damage caused, and then move forward with new compassion[3][4]. Self-forgiveness is undoubtedly complex, and, as shown in real-life situations, not simple to do, and it requires a significant amount of self-reflection, empathy and kindness towards others, and then yourself [11][12][13][14]. Self-forgiveness is not a natural reaction - we are taught to ask for forgiveness, and it can be hard to ask forgiveness from yourself, and it is so much easier to wallow in the guilt of past experience. But once we are able to realise that forgiveness can be given without reserve, and with letting that weight go, comes catharsis. By self-forgiving we are allowing a better life, better mental and physical health[1][3], but also a better understanding of relationships and ourselves.
See also
- Acceptance (Wikipedia)
- Forgiveness (Book chapter, 2011)
- Forgiveness (Wikipedia)
- Remorse (Wikipedia)
- Self-compassion (Wikipedia)
- Therapeutic model of self-forgiveness (Wikipedia)
- Guilt (Wikipedia)
- Guilt (Book Chapter, 2019)
References
{{Hanging indent|1=
Colman, Andrew M. A dictionary of psychology. ISBN 9780191744358. OCLC 910673118.
Corey, G., Bawa, U. and Nicholas, L. (2017). Theory and practice of counselling and psychotherapy. 10th ed. Boston: Cengage Learning.
Cornish, Marilyn A.; Wade, Nathaniel G. (2015-1). "A Therapeutic Model of Self-Forgiveness With Intervention Strategies for Counselors". Journal of Counseling & Development 93 (1): 96–104. doi:10.1002/j.1556-6676.2015.00185.x. http://doi.wiley.com/10.1002/j.1556-6676.2015.00185.x.
"Forgiveness Definition | What Is Forgiveness". Greater Good. Retrieved 2019-09-01.
Geldard, David. Geldard, Kathryn. (2008), Basic personal counselling., Kathryn & David Geldard, OCLC 312720416
Hall, Julie H.; Fincham, Frank D. (2005-8). "Self–Forgiveness: The Stepchild of Forgiveness Research". Journal of Social and Clinical Psychology 24 (5): 621–637. doi:10.1521/jscp.2005.24.5.621. http://guilfordjournals.com/doi/10.1521/jscp.2005.24.5.621.
How Self Forgiveness Leads to Light, Love and a Joyful Life! | Eileen Timmins | TEDxOakParkWomen, retrieved 2019-10-26
How Self-Forgiveness Saved My Life | Josh Galarza | TEDxNewburgh, retrieved 2019-10-26
Lazarus, Richard S. (1991). "Progress on a cognitive-motivational-relational theory of emotion.". American Psychologist 46 (8): 819–834. doi:10.1037//0003-066x.46.8.819. ISSN 0003-066X.
Rediscovering Hope Through Self-Forgiveness | Billy Johnson | TEDxDonovanCorrectional, retrieved 2019-10-26
Snow, N.E. (1993) Self-forgiveness. J Value Inquiry 27, 75-80. https://doi.org/10.1007/BF01082713
The Real Risk of Forgiveness–And Why It’s Worth It | Sarah Montana | TEDxLincolnSquare, retrieved 2019-10-26
Webb, Jon R.; Bumgarner, David J.; Conway-Williams, Elizabeth; Dangel, Trever; Hall, Benjamin B. (2017-09). "A consensus definition of self-forgiveness: Implications for assessment and treatment.". Spirituality in Clinical Practice 4 (3): 216–227. doi:10.1037/scp0000138. http://dx.doi.org/10.1037/scp0000138.
External links
- ↑ 1.00 1.01 1.02 1.03 1.04 1.05 1.06 1.07 1.08 1.09 1.10 1.11 Webb, Jon R.; Bumgarner, David J.; Conway-Williams, Elizabeth; Dangel, Trever; Hall, Benjamin B. (2017-09). "A consensus definition of self-forgiveness: Implications for assessment and treatment.". Spirituality in Clinical Practice 4 (3): 216–227. doi:10.1037/scp0000138. ISSN 2326-4519. http://dx.doi.org/10.1037/scp0000138.
- ↑ "Forgiveness Definition | What Is Forgiveness". Greater Good. Retrieved 2019-09-01.
- ↑ 3.0 3.1 3.2 3.3 Snow, Nancy E. (1993-1). "Self-forgiveness". The Journal of Value Inquiry 27 (1): 75–80. doi:10.1007/BF01082713. ISSN 0022-5363. http://link.springer.com/10.1007/BF01082713.
- ↑ 4.0 4.1 4.2 4.3 Hall, Julie H.; Fincham, Frank D. (2005-8). "Self–Forgiveness: The Stepchild of Forgiveness Research". Journal of Social and Clinical Psychology 24 (5): 621–637. doi:10.1521/jscp.2005.24.5.621. ISSN 0736-7236. http://guilfordjournals.com/doi/10.1521/jscp.2005.24.5.621.
- ↑ 5.0 5.1 Cornish, Marilyn A.; Wade, Nathaniel G. (2015). "A Therapeutic Model of Self-Forgiveness With Intervention Strategies for Counselors". Journal of Counseling & Development 93 (1): 96–104. doi:10.1002/j.1556-6676.2015.00185.x. ISSN 1556-6676. https://onlinelibrary.wiley.com/doi/abs/10.1002/j.1556-6676.2015.00185.x.
- ↑ 6.0 6.1 Geldard, David; Geldard, Kathryn (2008), Basic personal counselling., Kathryn & David Geldard, OCLC 312720416, retrieved 2019-10-27
- ↑ Colman, Andrew M.. A dictionary of psychology. ISBN 9780191744358. OCLC 910673118. http://worldcat.org/oclc/910673118.
- ↑ 8.0 8.1 Corey, G., Bawa, U. and Nicholas, L. (2017). Theory and practice of counselling and psychotherapy. 10th ed. Boston: Cengage Learning.
- ↑ 9.0 9.1 Hadd, Valerie N.; Crocker, Peter R.E. (2007-01). "The effect of stress‐related factors on post‐performance affects in competitive adolescent swimmers". International Journal of Sport and Exercise Psychology 5 (2): 142–157. doi:10.1080/1612197x.2007.9671816. ISSN 1612-197X. http://dx.doi.org/10.1080/1612197x.2007.9671816.
- ↑ Lazarus, Richard S. (1991). "Progress on a cognitive-motivational-relational theory of emotion.". American Psychologist 46 (8): 819–834. doi:10.1037//0003-066x.46.8.819. ISSN 0003-066X. http://dx.doi.org/10.1037//0003-066x.46.8.819.
- ↑ Rediscovering Hope Through Self-Forgiveness | Billy Johnson | TEDxDonovanCorrectional, retrieved 2019-10-29
- ↑ How Self Forgiveness Leads to Light, Love and a Joyful Life! | Eileen Timmins | TEDxOakParkWomen, retrieved 2019-10-29
- ↑ The Real Risk of Forgiveness–And Why It’s Worth It | Sarah Montana | TEDxLincolnSquare, retrieved 2019-10-29
- ↑ How Self-Forgiveness Saved My Life | Josh Galarza | TEDxNewburgh, retrieved 2019-10-29