Motivation and emotion/Book/2022/Self-esteem and culture
What are the cultural influences on self-esteem?
Overview
Have you wondered why people from different backgrounds tend to have the same characteristic as their ethnic group members? Self-esteem is a psychological value about how people value themselves. Individuals always want to keep higher self-esteem through their feeling about themselves (Madsen, 2014). Cultural influences vary on self-esteem due to different social norms, backgrounds and thinking patterns. Individuals living in different cultures might experience cultural conflicts, which could contribute to unfavourable outcomes, whether physically or psychologically(Porter & Washington, 1993). Therefore, the problem of the relationship between cultural influences and self-esteem is worth exploring. This chapter explores and clarifies the definition of both self-esteem and culture and discusses the cultural influences on self-esteem.
|
Focus questions:
|
Self-esteem

Initially proposed by William James, self-esteem is a self-perception that individuals consistently meet or achieve their goals. It reflected how people like themselves and their competence (Zeigler-Hill, 2013). Self-esteem, widely known by audiences confined to psychological research, psychologist and relevant specialist, is the sole origin behind the development of this concept (Madsen, 2014). Self-esteem is a profound psychological metaphor instead of influenced by external factors, and in popular psychology, it involves humane development. On this basis, internal feelings and perceptions are much more significant than other achievements or rewards (Zeigler-Hill, 2013; Madsen, 2014).
Defining self-esteem
Self-esteem refers to an appraisal of an individual's self-worth. It has not been associated with objective appraisal since self-esteem reflects an individual's perception instead of reality (Zeigler-Hill, 2013). Self-esteem involves both motivational and cognitive factors. Individuals tend to increase their desires for high self-esteem and use multiple methods to maintain their self-worth (Zeigler-Hill, 2013). Self-esteem is a stable feeling of self-worth. It is always associated with self-guard and self-respect, which include individuals' beliefs about themselves (Madsen, 2014). In addition, evidence indicates that self-esteem is associated with physical health, such as body weight and cardiovascular issues, and higher self-esteem contributes to health maintenance behaviour (Zeigler-Hill, 2013). See figure 1 for more information.
Table 1.
Characteristic of low self-esteem individual and high self-esteem individual
| Low self-esteem | High self-esteem |
|---|---|
| Extremely critical on self | Believe in themselves |
| Downplay positive qualities | Effective communication skills |
| Low mood | Comfortable with change |
| Difficulty in accepting complements | Enjoy maintaining relationships with others |
| Neglect own emotional words | Goal-oriented |
| Difficulty in maintaining relationship with others | Feeling of competence |
| Using negative words on themselves | Sense of accomplishment |
Components of self-esteem
Research has demonstrated how an individual feels about themselves correlates with their group identity and the other member's perception of a specific ethnic group. Ethnic self-evaluation is also a factor of self-concept, and global or ethnic self-esteem may contribute to individuals evaluating themselves (Verkuyten & Thijs, 2004). Additionally, the research into the cognitive factors of self-esteem demonstrates that there are three significant cognitive components of self-esteem: our perception of social stigma, our feeling of mastery and the assessments of overall functioning (Bailey, 2003) (see Table 1).
Rosenberg's self-esteem measure scale is a 10-item scale that assesses individuals' positive and negative feelings about themselves. It is with to look at the scale to see the factors contributing to your self-esteem. However, it is your interest to decide whether use it or not and please keep in mind that the evaluation result of this scale is in a short version scale that might not contribute to a genuine self-esteem outcome. If you do have concerns, please go to professionals.
|
Case study
Jack is a Chinese who just moved to Australia with his parents, he was shy and introverted kid when he in China. When he were asked to introduce himself in front of the class, he was too shy to present in front of the whole class because he thinks people would laugh his accent. Lucy come up to Jack and asked to be his friend. Jack tells Lucy that he is not confident to speak in front of the whole class. In this case, Jack has lived in China for 6 years where people are expected keep a low profile and downplay their achievements and interactions with others. They are also required to focus on interdependence and caring about the group honour. |
Relationship between culture and self-esteem

Self-esteem involves different components in ethnic identity, the acceptance versus rejection of one's group membership, knowledge about one's group, and commitment to the group. (Phinney, 1991). In addition, the cultural context around them significantly shapes individuals' beliefs in themselves. From this perspective, self-esteem involves both group and personal self-esteem (Porter & Washington, 1993). For example, research findings demonstrated that compared to black and white people, Korean and Japanese have lower self-esteem, which is hard to explain due to the lack of control in class, region or ethnical contact (Porter & Washington, 1993). See figure 2 for more information.
Individualist culture vs collectivist culture
Individualism culture requires higher self-autonomous and self-actualisation, plays a vital role in individualism and quickly affects self-esteem (Kahle & Kennedy, 1989). There are many sources which discuss how to improve an individual's self-esteem. In cultures where people tend to be more individualistic, such as the USA, the discourse around self-esteem is that everyone owns themself; therefore, in these countries, self-esteem is seen as a right and responsibility for an individual to become more independent and autonomous (Flynn, 2003).
Researchers demonstrated that individuals from different backgrounds might have different concepts in self-constructing scubas the different interpretations of the word self-esteem (Flynn, 2003). People in an individualistic culture pay attention to becoming more independent with others and achieving self-actualisation. Their self-concept and self-centred mind would promote their behaviour to put forward their own needs and purpose (Brand, 2004). See figure 3 for more information.

However, in a collectivist culture such as Japan, self-confidence and self-respect in Japan are given some negative identification, which reflects on the negative side of self-esteem like arrogant in English (Porter & Washington, 1993). This type of culture focus on group fame and collective honour. Individuals tend to be attached to the group and see themselves as in a more prominent family depending on other group members the fundamental concept (Brand, 2004). The Chinese participants' review demonstrated a lower self-esteem level than Americans. Bond and Cheung suggested that this phenomenon is related to the pressure of self belittled by a collectivist culture (Brand, 2004). Bond and Cheung (1983) used the 20-statement test (Kuhn & McPartland, 1954), allowing individuals to define their self-esteem autonomously. When self-esteem identifies as a positive or negative construct, students from Japan and Hong Kong have lower marks than students from America. The author defines this discrepancy as the various substantive self-evaluation (Bond & Cheung, 1983). The researcher attributed the significant lower marks on collectivist culture to cultural tightness, attribution style, unwillingness to ignore failure and passivism (Bond & Cheung, 1983). Bond suggested that it is strange that collectivist culture requires social cohesion and supports where these elements suppose to promote self-esteem. On this basis, Tafarodi and Swann research suggested that self-esteem exists in individualist and collectivist cultures yet with opposite costs and benefits that they named "cultural trade-off" (Tafarodi et al., 1999). Trading depends on the cultures' emphasis on self-worthiness and competence. From this perspective, the two factors always exist, but different culture load self-esteem in different directions (Leary, 2005).
Current research has indicated differences in self-evaluation and self-esteem between individualism and collectivist culture, however, there is no specific definition of the distinctions between different collectivist (i.e. China, Japan) or individualist countries (e.g., America, Australia). Therefore, the results might be various due to the unsimilarity of different collectivist countries.
Theories on explaining culture influence on self-esteem

From previous theories and reflecting literature, the researcher hypothesises that high self-esteem is happy, yet low self-esteem is unsatisfying and unguarded. However, this statement has not considered the cultural and background influence on self-esteem. Theoretically, in dissonant social contexts, characterised by a higher level of social dissimilarity, the individual exposed to negative stereotypes about their group would have lower self-esteem (Flynn, 2003). For example, in an individualist culture, the research found that the subordinate group (African American kids) would always compare themselves with the members from the same background instead of comparing themselves with the dominant group (white students). Flynn has assumed that there are cultural biases of self-esteem on social comparison and reflected appraisal highly influenced by the western context. Ultimately, individuals' concepts about themselves involve their family, region and cultural influences. See figure 4 for more information.
Sociometer theory
Baumeister proposed that self-esteem is an internal measurement of an individual's potential to join an ideal group or relationship due to monitoring the minimum acceptable behaviour and maintaining interpersonal attachments (Leary & Baumeister, 2000). This sociometer theory suggests that the system is monitoring the overall environment on information about the relational evaluation such as disagree and refuse signals (Leary, 2005). The research presented by Anthony has examined the sociometer's effectiveness in guiding individual behaviour. The research results show that individuals with low self-esteem only desire to join the community when guaranteed. Their desire depends on the expectation of society's acceptability (Anthony et al., 2007). This research has promoted the examination of sociometer theory due to the relationship between self-esteem and social expectations. The results of low self-esteem individuals might contribute to future research. The other statement of the sociometer is that there might be a cross-culture difference in socio-meter theory (Leary & Baumeister, 2000). In some cultures, individuals endow specific unchangeable traits such as caste and family. The more stable the interpersonal relationship, the lowest possibility of individual paying attention to self-esteem. The traits reflect the instability of social relations when individuals constantly shift their jobs, neighbours or lovers, contributing to ending up alone in western society. Therefore, individuals will keep in mind to maintain their social relations to maintain self-esteem (Leary & Baumeister, 2000)
This theory suggests that individuals are not motivated to pursue self-esteem, whereas people want to increase social acceptability and maintain interpersonal relationships. It extends the role of socio-meter theory's contribution to decisions on making and gives directions to future research on exploring social psychology. Future research should focus on applying socio-meter theory to maintain individual relationships and help answer the cross-culture differences.

Terror management theory
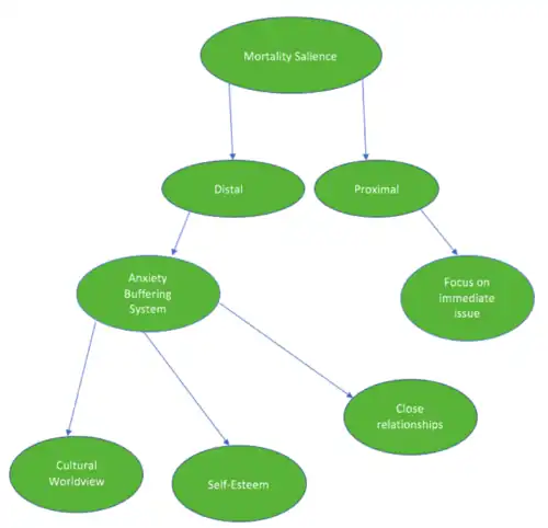
Terror management theory proposes that humanity is an innate capability of self-protection, a significant distinction between humans and other creatures (Greenberg et al., 1997). This theory believes that self-esteem and culture is an excellent buffer to prevent anxiety (Du et al., 2013) of decreasing the relevant cognition of death and asserting that any complex social behaviour needed to indicate consideration of death-denying factor under a cultural worldview (Greenberg et al., 1997). Pyszczynski believes that behaviour that increases an individual's self-esteem in a particular culture might lead to self-abasement in another culture. For example, cheek-kissing in some countries is reasonable and shows respect to other people, yet it is unacceptable to cheek-kiss unknown people in some cultures. This concept ensures an individual's self-esteem through actions under a specific social role's adaption or to achieve social standards. A study shows that self-esteem can decrease death anxiety (Greenberg et al., 1992). The researcher believes that, to an extent, cultural aspects would contribute to preventing anxiety of death through achieving a confident societal expectation to improve self-esteem. See figure 5 for more information.
This theory proposed a reasonable statement that self-esteem contributes to preventing death-denying behaviour if the individual meets cultural expectations. It has supported the cultural influencing and impacts on self-esteem evaluation. However, there is a limitation in examining the real motives of death-denying and behaviours. Future research should take a further step on emerging the implication of cross-culture study and terror management theory.
Mruk's developmental model
Mruk emphasised that other people's values have determined the value perception and development of the individual's ability, especially (Mruk, 2013){{rewrite]]. Additionally, Maruk demonstrated the positive effect of cultural influences on the individual in shaping the overall development process. Mark believes that the premise that a child develops self-esteem depends on the attitude and extent of the carer's attention to the child. The carer's worthiness dimension might start working (Mruk, 2013) before the child is even born, such as the gender that contributed to the carer's attitude, values and expectations. Additionally, the worthiness dimension involves the aspect of social value, critiques and evaluation that connect to the cultural world, which might be different within cultures. In middle childhood, children have shaped a stable definition of self-concept and self-reflecting; this is when children can start acting and evaluating their achievement through social standards.
There are two primary schools of thought on this topic from current western literature. On the one hand, some ideas suggesting the self-esteem concept based on competence and worthiness is a western phenomenon and confirmed the significance of self-esteem. On the other hand, researchers suggest that self-esteem may not be a pressing need for humans, or it seems essential when self-esteem involves two-component (competence and worth). Even though there are various theories, they have built up a construct where children do not have self-awareness at first. Their carer has shaped the kids' values, and after this period, individuals start to gain capabilities to enforce self-evaluations and be sensitive to others' reflections and evaluations. However, the limitation of the current study is that everyone assuming a lack of self-esteem is associated with multiple societal problems, and most of the study has raised concerns about inconsistent discussions on the relationship between culture and self-esteem. There are still not enough sources to conclude about culture influencing self-esteem from existing empirical studies.
|
Case study
After a few weeks, Lucy asked Jack to hang out with her friends together and told him he did not need to worry about other people's perception on him since they focus on themselves as well. One semester later, Jack feels it is totally different lifestyle and become more extroverted. He realised that the only thing he need think about is the self perception on himself. Therefore he started to performing infront of the whole school. When Jack came to Australia, the different lifestyle has brought him into a more different zone where the western culture focus on seen themselves as an entity. In western culture, individuals have their self concept focus on independence rather than interdependence. This allows him to not care about the other people more than his own feelings about himself. |
Quiz
|
Conclusion
The relationship between culture and self-esteem is difficult to conceptualise. In western literature, self-esteem involves self-competence and worthiness, and culture plays a significant role in shaping an individual's values and beliefs. The sociometer and terror management theories explain the influence and significance of cultural impacts on self-esteem. There are practical uses of these theories in positive psychology, social psychology.
Future research could pay attention to the emerging implication of the theories and studies to help maintain weld esteem and conceptualise the relationship between culture and self-esteem. In addition, the existing practical applications could also be refined and adjusted through the application, such as focusing on the various definition of self-evaluation in individualist and collectivist cultures.
|
Take home message
|
See also
- Loss aversion (Book chapter, 2018
- Avoidance motivation: (Book chapter, 2013)
- Personality and motivation (Book chapter, 2010)
- Goal-framing theory and pro-environmental behaviour (Book chapter, 2021)
- self-esteem and emotion(Book chapter, 2014)
References
Bailey 2nd, J. A. (2003). The foundation of self-esteem. Journal of the National Medical Association, 95(5), 388.
Bond, M. H., & Cheung, T. (1983). College students’ spontaneous self-concept: The effect of culture among respondents in Hong Kong, Japan, and the United States. Journal of Cross-Cultural Psychology, 14, 153-171.
Brand*, M. (2004). Collectivistic versus individualistic cultures: a comparison of American, Australian and Chinese music education students' self‐esteem. Music Education Research, 6(1), 57-66.
Du, H., Jonas, E., Klackl, J., Agroskin, D., Hui, E. K. P., & Ma, L. (2013). Cultural influences on terror management: Independent and interdependent self-esteem as anxiety buffers. Journal of Experimental Social Psychology, 49(6), 1002–1011. https://doi.org/10.1016/j.jesp.2013.06.007
Flynn, H. K. (2003). Self-esteem theory and measurement: A critical review. Diperolehi pada April, 16, 2007.
Greenberg, J . , Solomon, S., Pyszczynski, T., Rosenblatt, A., Burling, J., Lyon, D., & Simon, L. (1992b). Assessing the terror management analysis of self-esteem: Converging evidence of an anxiety-buffering function.Journal of Personality and Social Psychology, 63,913-922
Greenberg, J., Solomon, S., & Pyszczynski, T. (1997). Terror Management Theory of Self-Esteem and Cultural Worldviews: Empirical Assessments and Conceptual Refinements. Advances in Experimental Social Psychology, 29, 61–139. https://doi.org/10.1016/s0065-2601(08)60016-7
Kuhn, M. H., & McPartland, T. S. (1954). Twenty Statements Test [Database record]. APA PsycTests.https://doi.org/10.1037/t05100-000
Leary, M. R. (2005). Sociometer theory and the pursuit of relational value: Getting to the root of self-esteem. European Review of Social Psychology, 16(1), 75–111. https://doi.org/10.1080/10463280540000007
Leary, M. R., & Baumeister, R. F. (2000). The nature and function of self-esteem: Sociometer theory. Advances in Experimental Social Psychology Volume 32, 32, 1–62. https://doi.org/10.1016/s0065-2601(00)80003-9
Madsen, O. J. (2014). Self-esteem. Research Gate Journal, 1075-1707.
Mruk, C. J. (2013). Self-esteem and positive psychology: Research, theory, and practice. Springer Publishing Company.
Phinney, J. S. (1991). Ethnic Identity and Self-Esteem: A Review and Integration. Hispanic Journal of Behavioral Sciences, 13(2), 193–208. https://doi.org/10.1177/07399863910132005
Porter, J. R., & Washington, R. E. (1993). Minority Identity and Self-Esteem. Annual Review of Sociology, 19, 139–161. https://www.jstor.org/stable/2083384
Tafarodi, R. W., Lang, J. M., & Smith, A. J. (1999). Self-Esteem and the Cultural Trade-Off. Journal of Cross-Cultural Psychology, 30(5), 620–640. https://doi.org/10.1177/0022022199030005004
Tafarodi, R. W., & Swann, W. B. (1996). Individualism-Collectivism and Global Self-Esteem. Journal of Cross-Cultural Psychology, 27(6), 651–672. https://doi.org/10.1177/0022022196276001
Verkuyten, M., & Thijs, J. (2004). Global and ethnic self-esteem in school context: Minority and majority groups in the Netherlands. Social Indicators Research, 67(3), 253–281. https://doi.org/10.1023/B:SOCI.0000032339.86520.5f
Wang, Y., & Ollendick, T. H. (2001). A Cross-Cultural and Developmental Analysis of Self-Esteem in Chinese and Western Children. Clinical Child and Family Psychology Review, 4(3), 253–271. https://doi.org/10.1023/a:1017551215413
Zeigler-Hill, V. (2013). Self-esteem. Psychology Press.
External links
- Culture influences on young people's self-esteem--Science daily
- Video about impact of culture on self-concept--Youtube
- Young adult's self-esteem --The rider news