Programming Fundamentals/Strings/Flowchart
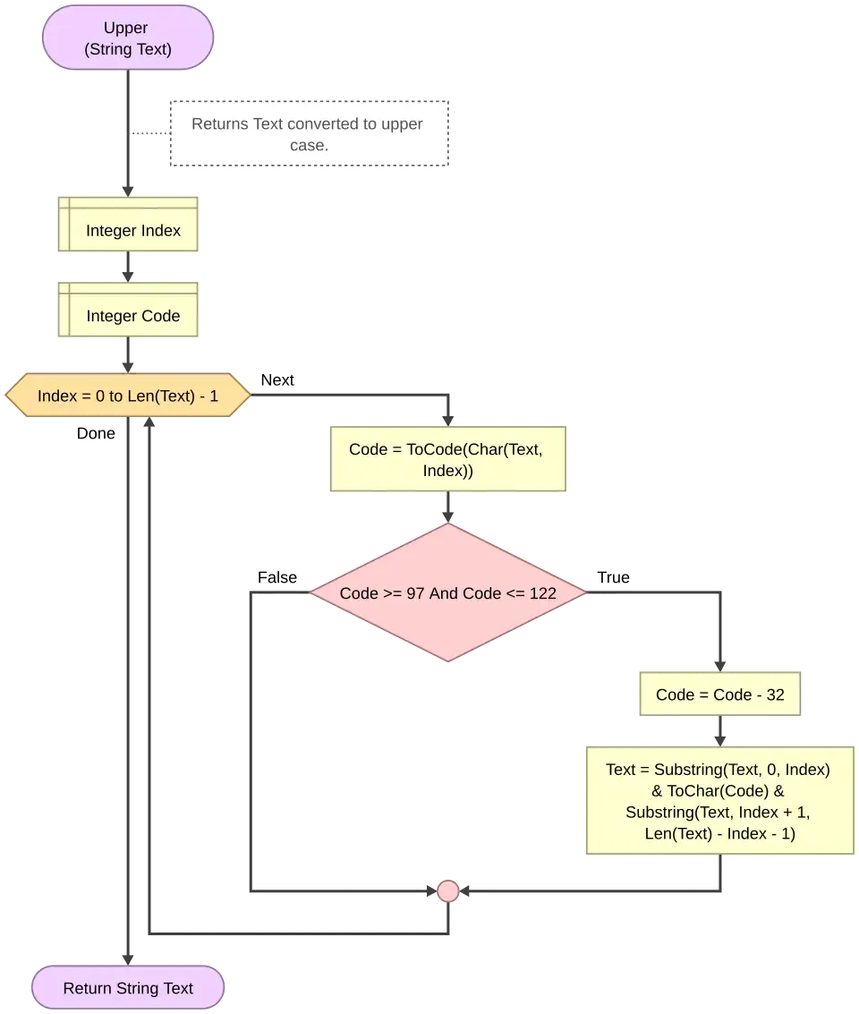
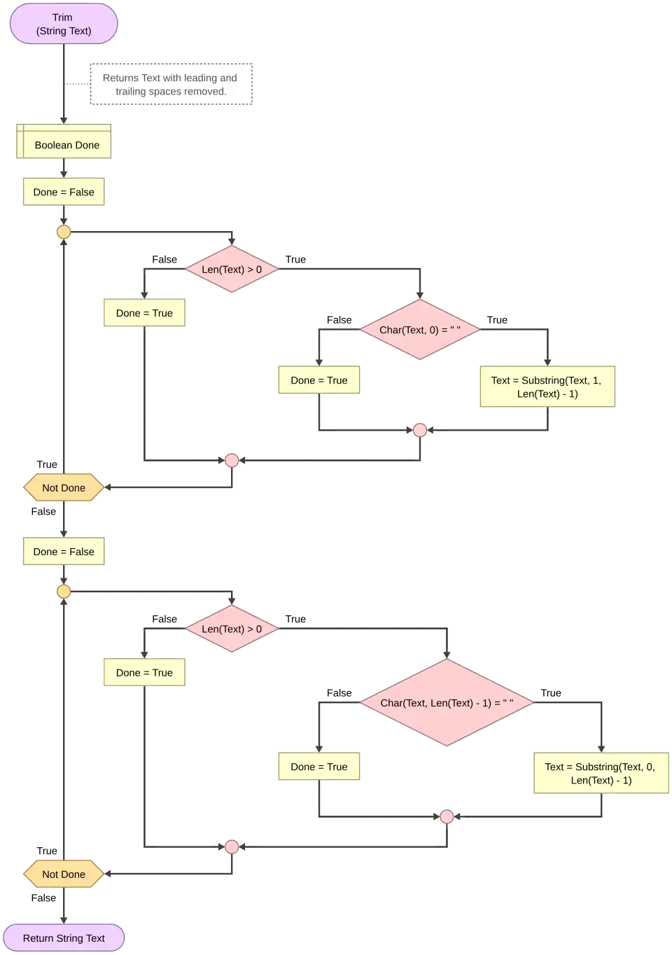
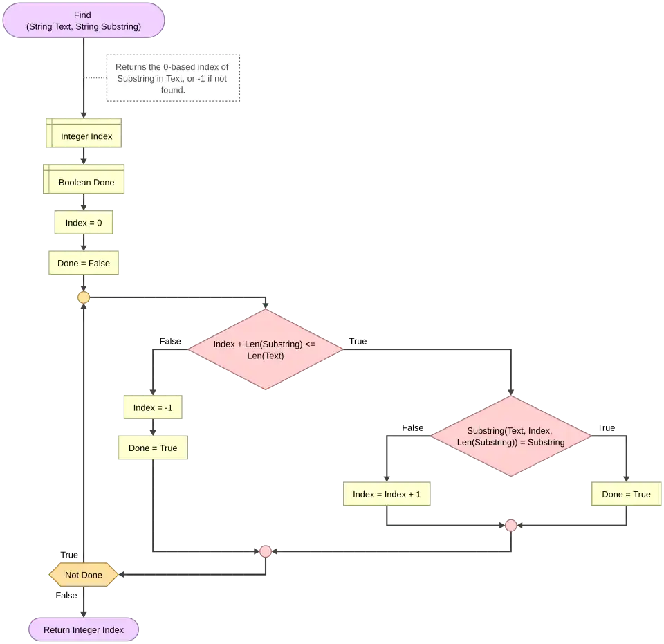
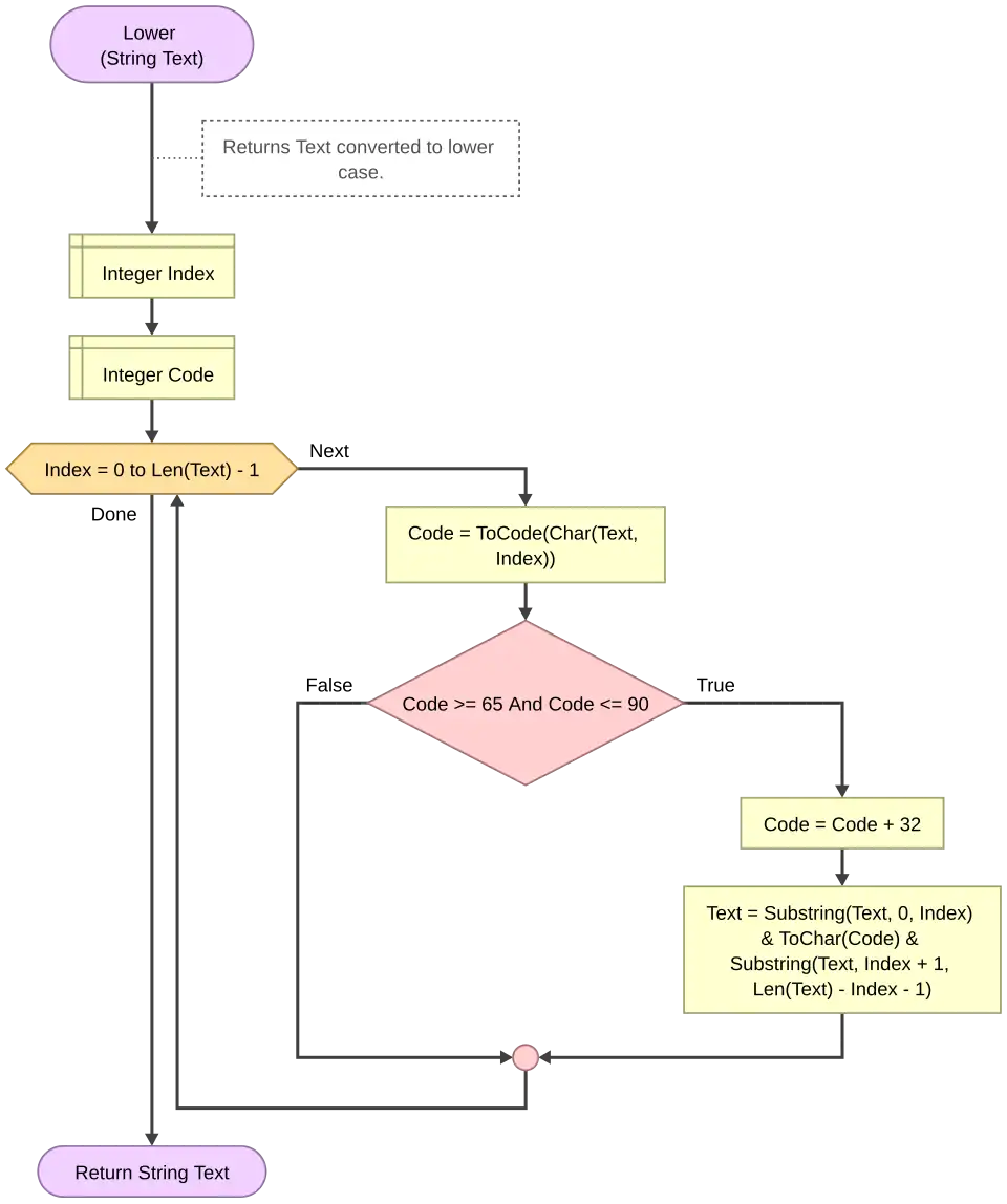
Strings
Try It
Free Online Flowchart Tools
Diagramo
Draw.io
Free Downloadable Flowchart IDEs
Flowgorithm
LARP
RAPTOR
Visual Logic
See Also
Flowgorithm
Raptor (programming)
Programming Fundamentals/Strings
Pseudocode →