Балто-славянские языки
| Балто-славянские языки | |
|---|---|
| |
| Таксон | ветвь |
| Прародина | Полесье |
| Ареал | Центральная и Восточная Европа |
| Классификация | |
| Категория | Языки Евразии |
| Индоевропейская семья | |
| Состав | |
| балтийские языки, славянские языки | |
| Время разделения | 1400 год до н. э.[1] |
| Процент совпадений | 47 % |
| Коды языковой группы | |
| ISO 639-2 | — |
| ISO 639-5 | — |

Балто-славя́нские языки́ — ветвь языков, из которой, предположительно, выделились балтийская и славянская группы индоевропейских языков.
Точки зрения
Основные позиции

Существуют различные подходы к вопросу о балто-славянских отношениях[2][3][4][5][6]. Из них можно выделить четыре конкурирующих[7]:
1. Первый, самый старый, приверженцы которого известны в научной литературе, как сторонники «балто-славянского единства», восходит ещё к А. Шлейхеру, который полагал, что до разделения балтийского и славянского языков существовал общий балто-славянский праязык[8]. Сторонниками этого подхода являются такие учёные, как В. Георгиев, Я. Отрембский, Вяч. Вс. Иванов, археолог П. Н. Третьяков[9].
2. Вторую точку зрения предложил А. Мейе, рассматривая прабалтийский и праславянский как два схожих между собой индоевропейских языка, которые, выделившись из праиндоевропейского, далее, независимо друг от друга, произвели параллельные, но близкие процессы в своём развитии[10]. Данную точку зрения поддерживали А. Зенн и В. Мажюлис[11].
3. В свою очередь, Я. Эндзелин сформулировал третью позицию, которая состоит в том, что прабалтийский и праславянский прошли сначала этап независимого развития, а затем сблизились, что привело их к длительному совместному проживанию в течение определённого времени, представление о чём в соответствующей литературе известно под несколькими названиями — «балто-славянская эпоха, сообщность, изоглоссный ареал»[12][13][14]. Сторонниками этой позиции были Т. Лер-Сплавинский, С. Б. Бернштейн, Б. В. Горнунг, К. Мошинский[11].
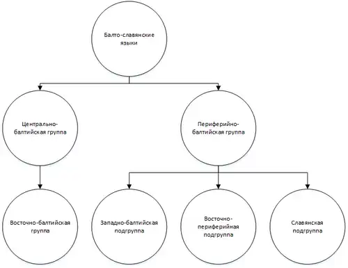
4. Наконец, сторонники четвёртого подхода, как, например, В. Н. Топоров утверждают, что прабалтийская модель является прототипом для праславянского языка, который образовался из периферийных балтийских диалектов[15][16]. С этой точки зрения, балто-славянские делятся скорее не на балтийскую и славянскую группы, а на центрально-балтийскую (позже восточно-балтийскую) и периферийно-балтийскую, включающую, как минимум, западно-балтийскую, восточно-периферийную и славянскую подгруппы[17].
Хронология

Один из сторонников теории балто-славянского единства, Т. Лер-Сплавинский определяет период существования общности в 500—600 лет, привязывая начало существования общности (и выделение её из праиндоевропейского континуума) к эпохе экспансии культуры шнуровой керамики, в которую входили прабалто-славяне, а конец к эпохе экспансии лужицкой культуры[18].
Сторонник теории контакта, С. Б. Бернштейн датирует время балто-славянского контакта серединой 2-го тысячелетия до н. э. — серединой 1-го тысячелетия до н. э.[19]
Пользуясь методом глоттохронологии, С. А. Старостин датировал распад балто-славянского единства около 1210 г. до н. э.[20] В свою очередь, П. Новотна и В. Блажек, используя метод Старостина с определёнными поправками, получили датировку распада в 1400 лет до н. э.[21] По данным А. В. Дыбо балто-славянское древо, построенное для совместной работы с генетиками, датирует время распада пра-балто-славянского единства — 1400—1300 гг. до н. э.[22]
Исторический фон
В XVIII и даже в начале XIX века господствовала точка зрения, также представленная М. Ломоносовым в России, что балтийские языки произошли от славянских[23]. С утверждением сравнительно-исторического метода в XIX веке, Ф. Бопп выдвинул представление о генеалогической (генетической) близости между балто-славянскими и индоиранскими языками, а Расмус Раск и А. Шлейхер о балто-славяно-германской близости, в рамках которой А. Шлейхер постулировал выделение впоследствии двух отдельных групп — собственно балто-славянской и германской[10]. В дальнейшем, позиция Шлейхера о существовании балто-славянского праязыка была с одной стороны поддержана такими исследователями, как К. Бругман и Ф. Фортунатов, так и подвергнута критике А. Л. Погодиным и Бодуэном де Куртенэ[10][24][25][26]. В частности, А. Л. Погодин в своём исследовании «Следы корней-основ в славянских языках» (Варшава, 1903) пришёл к выводу, что балто-славянский праязык представляет собой учёную фикцию, а К. Бругман в своём «Kurze vergleichende Grammatik der indogermanischen Sprachen» (Straßburg, 1902—1904) обосновывал существование балто-славянского праязыка на основании восьми признаков[24][25][Прим. 1]. Из числа российских учёных теория о балто-славянском праязыке была полностью принята В. Поржезинским и А. Шахматовым, последний из которых также дополнил аргументацию Бругмана данными акцентологии[27]. В 1908 году А. Мейе, собрав все известные на тот период факты в своей книге «Les dialectes indo-europeens» (Paris, 1908), предложил концепцию о независимом и параллельном развитии прабалтийского и праславянского языков, а также выдвинул собственные контр-аргументы относительно восьми признаков Бругмана[28][29][30][Прим. 2].
Возникла научная дискуссия[28]. Крупным событием в изучении балто-славянской проблемы явилась монография Я. Эндзелина «Славяно-балтийские этюды» (Харьков, 1911)[14]. Её автор, будучи первоначально сторонником существования балто-славянского праязыка, тем не менее, вопреки собственным взглядам в своём исследовании пришёл к промежуточной позиции между точкой зрения Мейе и Бругмана, высказав мнение, значительно отличавшееся как от теории параллельного и независимого развития прабалтийского и праславянского языков, так и от теории балто-славянского праязыка[12][14][31]. По мнению Эндзелина, уже в праиндоевропейскую эпоху праславянский и прабалтийский диалекты обладали значительными отличиями[32]. После распада индоевропейской общности и выделения индо-ариев, славяне, соседствовавшие с ними и балтами, через некоторое время сблизились с последними, пережив вместе с балтами эпоху совместного развития. Таким образом, имеет смысл говорить о периоде длительной совместной жизни, но никак не о существовании балто-славянского праязыка[12][33].
Общая оценка

В отношении гипотез, связанных с балто-славянской проблемой, отмечается их определённая удалённость от компаративистского метода и ориентированность на, скорее, собственные теоретические построения. Среди основных проблем такого рода концепций и методологических замечаний в отношении самого вопроса о балто-славянском родстве отмечается следующее[34]:
- Необходимо оперировать при доказательстве генетического родства наиболее надёжным критерием, а именно — фонологическими инновациями, точнее исчезновением «фонологических контрастов в ряде этимологически связанных единиц», поскольку только такого рода процессы необратимы и лишены морфологических примесей.
- Среди гипотез, настаивающих на генетическом родстве соответствующих языков, отсутствуют такие, в которых были бы установлены совместные инновации при одновременной абсолютной и относительной хронологизации такого рода изоглосс.
- Необходимо учитывать, что структурным параллелям, в частности словообразовательной морфологии, где балтийский и славянский имеют больше всего общих черт, в рамках компаративистского метода «следует приписывать меньшую доказательную силу».
- Среди гипотез, настаивающих на генетическом родстве соответствующих языков, отсутствуют такие, в которых уточняется, «какая доля среди конвергентных черт приходилась на следствия совместного наследия, а какая — на результаты языковых контактов».
Аргументы сторон и частные наблюдения
Фонетика и фонология
Аргументы сторонников
О. Семереньи отметил четырнадцать пунктов, которые, по его мнению, не могут быть следствием случая или результатом параллельного развития, и которые являются, как он считает, доказательством существования единого балто-славянского языка. Там, где не указано обратное, аргументы сторонников генетического родства балтийских и славянских языков, в данном случае — на основании фонетических, фонологических и морфонологических (морфофонологических) признаков, даются по Антанасу Климасу[35]:
- Фонологическая палатализация (описанная Е. Куриловичем в 1956 году);
- Единообразное изменение праи.-е. слоговых сонорных;
- Закон «руки»;
- Возможность реконструировать в древнепрусском фонологическую (вокализма и консонантизма) систему, не только аналогичную праславянской, но и идентичную праславянской до завершения делабиализации, что соответствует тому представлению о праславянском как ответвлении западно-балтийского[36];
- Палатализация задненёбных в славянском теоретически может иметь параллели в балтийском и соответственно быть балто-славянским явлением[37];
- Удлинение слогов перед праи.-е. смычными звонкими непридыхательными (закон Винтера)[38].
Ю. Тамбовцев в своей статье, посвящённой статистическому исследованию фоно-типологического расстояния между балтийскими и некоторыми славянскими языками, в которой анализируется типология строения звуковых цепочек на основании частоты встречаемости восьми групп согласных (губных, переднеязычных, среднеязычных, заднеязычных, сонорных, шумных смычных, шумных щелевых, шумных звонких), а также гласных, что позволяет установить близость между языками на фонетическом уровне, приводит следующие количественные характеристики по величине критерия хи-квадрат между сравниваемыми языками[39]:
| Литовский | Латышский | Древнерусский | Русский | Украинский | Словенский | Белорусский | Македонский | Чешский | Болгарский | Словацкий | Сербско-хорватский | Сербо-лужицкий | Польский | |
| Литовский | ― | 6,45 | 2,84 | 6,07 | 3,64 | 7,46 | 1,92 | 17,11 | 6,14 | 19,64 | 12,99 | 25,66 | 18,22 | 24,62 |
| Латышский | 6,45 | ― | 2,47 | 3,65 | 7,50 | 8,83 | 10,68 | 12,34 | 14,38 | 15,89 | 16,31 | 19,97 | 24,46 | 39,66 |
| Древнерусский | 2,84 | 2,47 | ― | 4,71 | 5,20 | 8,60 | 6,42 | 13,92 | 10,29 | 11,08 | 14,20 | 15,31 | 20,16 | 30,54 |
Из этого, как указывает автор работы, получается, что к древнерусскому по звучанию ближе всего литовский и латышский, но не современный русский, украинский или белорусский. Причём, как отмечает Ю. Тамбовцев, фоно-типологическое расстояние между литовским и латышским намного больше, чем между литовским и древнерусским, а более всего близок к древнерусскому латышский, что, как полагает автор работы, может говорить о существовании балто-славянской группы в индоевропейской семье языков. Из числа других славянских языков, как указывает Ю. Тамбовцев, литовский язык менее всего похож по звучанию на сербско-хорватский и латышский менее всего близок к польскому. В свою очередь, близость литовского к белорусскому, по мнению автора, можно объяснить не только балто-славянским единством в прошлом, но и интенсивными контактами между обоими языками в составе Великого княжества Литовского[40].
Критика
В свою очередь, литовский лингвист Антанас Климас в своей статье по взаимоотношениям славянского и балтийского выступил с критикой доказательств Семереньи. Там, где не указано обратное, критика аргументов сторонников генетического родства балтийских и славянских языков, в данном случае — на основании фонетических, фонологических и морфонологических (морфофонологических) признаков, даётся по Антанасу Климасу[35]:
- Фонологическая палатализация (описанная Е. Куриловичем в 1956 году) произошла только в латышском. В литовском палатализация имела иной характер. Соответственно, в прабалтийском не было общей палатализации;
- Единообразное изменение праи.-е. слоговых сонорных произошло также в германском и не является исключительно балто-славянской инновацией;
- Закон «руки» не может быть принят в качестве исключительной балто-славянской инновации, поскольку действовал также в индо-иранском;
- В то же время вокалическая система прагерманского почти идентична с системой гласных древнепрусского[35]. Рассмотрению же праславянского в качестве диалекта западно-балтийского (древнепрусского) препятствует тот факт, что рефлексы закона «руки» слились с сатемными палатальными в литовском, латышском и древнепрусском, что привело к «укреплению» -k- и -g- — процессы чего не только отсутствуют, но и имеют обратные результаты в славянском, албанском и армянском[41];
- Палатальные задненёбные в прабалтийском и праславянском проделали разное развитие пра-и.е. k̑, а попытка найти здесь «общую инновацию системы согласных» представляет собой анахронизм[42];
- Существует интерпретация закона Винтера не как фонетического закона, а лишь тенденции к удлинению гласных, реализовывавшейся отдельно в славянском и балтийском[43][44]
Частные наблюдения
Вяч. Вс. Иванов полагает, что для балто-славяно-германского был общий тип отражения слоговых сонантов[45]. Как считает В. Георгиев, близкое балто-славянским изменение индоевропейских сонантных плавных и носовых встречается в тохарском, а также в индо-иранском, где, в частности, древнеиндийский показывает наличие ir и ur[46]. В свою очередь, В. Порциг отмечает, что рефлексы слоговых сонантов не могут быть использованы для классификации индоевропейских языков, скорее их распределение позволяет установить контактные связи между ними[47].
По мнению Л. Мошинского, изменение праи.-е. слоговых сонорных, хотя и является общим балто-славянским процессом и может рассматриваться для обоснования тезиса о существовании балто-славянской праязыковой общности, вместе с тем, уже в балто-славянскую эпоху в праславянском, на что указывает ряд данных, происходила отличная от прабалтийского реализации этого процесса, связанная с деятельностью закона открытого слога в протославянских диалектах балто-славянского языка[48]. Т. Милевский со своей стороны, отрицая существование балто-славянской праязыковой общности, на основании данной специфики праславянского выводит его сонанты непосредственно из праи.-е. слоговых сонорных[49][50].
Р. Сукач, ссылаясь на Мартина Хульда, указывает, что закон Винтера действовал не только в балтийском и славянском, но также в албанском[51].
Аргументы противников
Там, где не указано обратное, аргументы противников существования генетического родства балтийских и славянских языков, в данном случае — на основании фонетических, фонологических и морфонологических (морфофонологических) признаков даются по Антанасу Климасу[52]:
- пра-и.е. /*ă/, /*ŏ/ в славянских языках совпали в /*ŏ/, но в балтийских — в /*ă/; различие пра-и.е. /*ā/ и /*ō/ сохраняется в балтийских, но исчезает в славянских;
- Передвижение балтийских рядов чередования гласных в противоположность консервативному сохранению праи.-е. рядов аблаута в праславянском[42];
- В праславянском действует закон открытого слога, который отсутствует в балтийских (включая и прабалтийский) языках.
В свою очередь, А. В. Дубасова в своей работе о становления консонантных систем в балтийском и славянских языках указывает, что в обоих языках имели место такие процессы, как переход праи.-е. звонких придыхательных в звонкие, йотация, палатализация, затем − ассимиляция, диссимиляция, метатеза и выпадение согласных и ряд других (см. ниже). По её мнению, такой сходный перечень изменений может свидетельствовать об особых отношениях между славянским и балтийским, однако прежде чем делать выводы о качественной стороне таких отношений, необходимо рассмотреть данные процессы с точки зрения их причин, последствий и протекания[53].
Так, в области йотации, А. В. Дубасова указывает на то, что имеются существенные отличия между славянской и балтийской йотацией, что давно отмечали исследователи. При этом, даже среди самих балтийских языков йотация привела к различным результатам, из чего, как ею утверждается, обычно делали вывод, что данный процесс произошёл после распада прабалтийского на отдельные балтийские языки и это при том, как подчёркивает А. В. Дубасова, что йотация обнаруживается на праславянском уровне[53]. Что касается палатализации, то она, как отмечает А. В. Дубасова, представляет собой в типологическом плане тривиальное фонетическое изменение, наличие которого в славянском и балтийском не может говорить о каких-либо генетических связях, тем более что имеются существенные отличия балтийской палатализации от славянской[54]. В своей отдельной статье, посвящённой данному фонетическому процессу, А. В. Дубасова начинает свою работу с констатации имеющихся трудностей среди специалистов в реконструкции фонологической системы прабалтийского языка, обусловленных спецификой материала древнепрусского языка, в отношении которого среди разных исследователей имеются часто не согласующиеся между собой позиции[55]. Далее, указывая на близость между латышской и славянской палатализацией, А. В. Дубасова в то же время показывает, что реализация этого процесса, условия и особенности, в частности изменения или наоборот неизменение согласных перед теми или иными гласными, были различными в обоих языках[56]. В своей работе о становлении консонантных систем в балтийских и славянских языках, в отношении ассимиляция по звонкости-глухости, А. В. Дубасова утверждает, что эта ассимиляция была уже в праславянском, а её причиной было выпадение сверхкратких гласных, но при этом в прабалтийском сверхкраткие гласные не реконструируются, что, как она считает, говорит о том, что балтийская ассимиляция имеет другое происхождение[57]. В случае утраты конечных согласных, она указывает, что в праславянском этот процесс был следствием всеобщей тенденции, в то время как, в прабалтийском утрата конечных согласных вообще не наблюдается[58]. Относительно метатезы, А. В. Дубасова замечает, что в прабалтийском это было самостоятельное явление, не связанное, в отличие от праславянского с открытием слога[59]. Что касается протезы, эпентезы (*s-mobile) и внедрения согласных, то в первом случае это явление проявляется намного интенсивнее в славянском, чем в балтийских языках; во-втором случае, *s-mobile в славянском во многих случаях утратился, а в балтийских языках его примеров достаточно много до сих пор; в свою очередь, появление этимологически неоправданных k, g перед свистящими или шипящими (внедрение согласных) не получило распространение в славянском, в отличие от балтийских языков[59]. В отношении геминации, А. В. Дубасова отмечает, что среди специалистов указываются две позиции — с одной стороны, рассмотрение этого явления в качестве независимого процесса, с другой, как генетически общего[60]. В отношении системы согласных, А. В. Дубасова, ссылаясь на специалистов, хотя и указывая, что единого мнения на этот счёт нет, утверждает о различии прабалтийского и праславянского консонантных систем в области ряда альвеолярных согласных и ряда зубных согласных[60]. Все это, по её мнению, позволяет заключить, что:
«На примере представленных явлений можно видеть, что славянские и балтийские языки „отдавали предпочтение“ разным способам преобразования, с разной степенью интенсивности использовали то или иное средство; все изменения, несмотря на их схожесть в балтийских и славянских языках, оказываются самостоятельными процессами, с разными причинами и с разными последствиями. Поэтому логичнее говорить не о „расхождении“, но об изначально различном развитии − без постулирования общего балто-славянского праязыка.»
— [61]
В своей работе об общем и различном в развитии праславянской и прабалтийской фонологических систем от праиндоевропейской, А. В. Дубасова рассматривает некоторые фонетические процессов, общие для прабалтийского и праславянского языков[62]. Так, в отношении ассибиляция индоевропейских нёбнопалатальных, ею указывается, что не имеется общепринятого мнения, согласно которому развитие праи.-е. нёбнопалатальных в славянском и балтийском было бы идентично, но если придерживаться, как она утверждает, традиционных реконструкций (пра-и.е. *k̂, *ĝ, *ĝh > прабалт. *š’, *ž’, праслав. *s’, *z’), то судьба праи.-е. палатальных свидетельствует скорее об их независимом развитии в соответствующих языках[63]. В свою очередь, в статье, посвящённой смешению нёбнопалатальных и дентальных в балтийских и славянских языках, А. В. Дубасова утверждает, что в отличие от прабалтийского в праславянском данное смешение не оказало значимого воздействия на развитие консонантизма и поэтому, как она полагает, можно предполагать, что в праславянском это было в действительности не самостоятельное явление, но возникшее под влиянием балтийских диалектов[64].
Просодия и акцентология
Аргументы сторонников
По мнению Е. Куриловича, представителя классической славянской акцентологии[Прим. 3], балтийская и славянская интонационные системы представляют собой новообразования, не только общие по своему возникновению и развитию, но и способствовавшие появлению многочисленных общих черт этих языков в морфологическом использование интонаций[65]. Как особенно подчёркивается Е. Куриловичем, данная просодическая эволюция в балтийских и славянских языках затронула центральные черты языковой системы и привела как к изменениям фонетического облика этих языков, так и образованию параллельных, а также, в некоторых случаях, идентичных сдвигов в их морфологическом строе[66]. Так, в частности, по его мнению, балто-славянским наследством в области морфологической роли интонации можно считать[67]:
- Исчезновение в группе первичных слов разницы между праи.-е. баритонами и окситонами;
- Возникновение интонаций в группе производных слов, что обусловило формирование нескольких интонационно-акцентуационных парадигм;
- Интонационно-акцентуационную тройственность парадигм в склонении и в спряжении.
Все это, по мнению Е. Куриловича, представляет собой сильнейшие доводы в пользу существования балто-славянского единства в прошлом[68].
В свою очередь, ведущий член московской акцентологической школы — В. А. Дыбо, представитель «пост-Иллич-Свитычевской» славянской акцентологии[Прим. 4], в одной из своих работ заключает, что славянские и балтийские языки являются потомками балто-славянского праязыка, поскольку праславянский и прабалтийский имели фактически одну акцентную систему, которую, по его мнению, невозможно заимствовать. Им подчёркивается, что закономерности морфонологических (морфофонологических) феноменов, как правило, не ясны для говорящего и даже при контактах близкородственных диалектов их морфонологические особенности лишь устраняются, но не заимствуются[69]. В своей статье по исследованиям акцентных типов производных в балто-славянском праязыке В. А. Дыбо утверждает, что реконструкция систем порождения акцентных типов в праславянском и пралитовском языках привела к восстановлению двух праязыковых систем, которые, в одних случаях, совпадают в словообразовательном и в акцентологическом отношении, а в других представляют собой разные части или «обломки» постулируемой им «фактически одной системы», и которые, по его мнению, могут быть объединены в ходе дальнейшей реконструкции[70].
Наиболее полно проблема взаимоотношения балтийского и славянского языков рассмотрена В. А. Дыбо в его работе, посвящённой балтийской сравнительно-исторической и литовской исторической акцентологии[38]. Свою работу он начинает с критики позиции С. Б. Бернштейна и заключает, что трудно согласиться с его утверждением о вторичном сближении славянского и балтийского языков, когда они вместе сохранили:
- различие между простыми звонкими смычными и звонкими придыхательными;
- различие между краткими и долгими дифтонгами и дифтонгическими сочетаниями, которое было потеряно остальными индоевропейскими языками;
- так называемые «бецценбергеровские сочетания», непосредственные отражения которых обнаруживаются в основном лишь в древнеиндийском и древнегреческом;
- регистровые тона, отразившиеся в морфонологических явлениях, и которые были утрачены остальными индоевропейскими языками.
При этом наблюдается общий комплекс акцентологических инноваций, таких как:
- создание тождественной системы акцентных парадигм с тождественной системой порождения акцентных типов производных;
- оттяжка конечного ударения на первично долгие монофтонги и дифтонги (закон Хирта);
- возникновение оппозиции «акут-циркумфлекс»;
- метатония «акут → циркумфлекс перед доминантными суффиксами»;
- закон Фортунатова — де Соссюра.
В. А. Дыбо отмечает, что перечисленное заставляет отказаться от предлагаемого С. Б. Бернштейном термина «сообщность» и принять в качестве рабочей гипотезы существование балто-славянского праязыка, поскольку трудно предполагать, как он считает, что вся масса данных общих резерваций и инноваций могла возникнуть между двумя контактирующими языками, среди носителей которых отсутствовало взаимопонимание и контакт между которыми якобы наступил значительно позже индоевропейской эпохи[38].
Критика
Методология В. А. Дыбо в его работе «Славянская акцентология: Опыт реконструкции системы акцентных парадигм в праславянском» (М.: Наука, 1981) и всей московской акцентологической школы, основываемая на принимаемой ими и многими другими исследователями «парадигматической акцентологии», подверглась фундаментальной критике со стороны Ю. С. Степанова, который упрекает В. А. Дыбо в гипостазировании роли корневой морфемы вслед за Соссюром, в то время как в действительности «связь между акцентным типом производного слова и интонацией корневой морфемы определяется словообразовательным типом, словообразовательной моделью слова как целого и т. п.»[71][72].
Частные наблюдения
В отношении распределения и использования интонаций, Е. Куриловичем отмечалось, что морфологическая структура балтийского и славянского языков была тождественной до возникновения общих интонаций[73]. Ю. В. Шевелёв указывает на то, что балтославянская оппозиция или противопоставление акута циркумфлексу и аналогичное явление в греческом возникли независимо друг от друга, уже после распада праиндоевропейского языка[74]. Х. Станг полагал, что славянский акут, в отличие от литовского, сохранил балто-славянскую природу[75][76].
По мнению Л. Мошинского, представителя классической славянской акцентологии, балто-славянский унаследовал от праиндоевропейского такие два независимых просодических признака, как силу и долготу, а третий признак — тон, в свою очередь, представляет собой общую балто-славянскую инновацию. При этом, в «раннепраславянском» (термин Л. Мошинского), той совокупности определённых диалектов балто-славянского из которых развился праславянский, к воспринятой от праиндоевропейского различительной долготы присоединился дополнительный признак — изменение качества гласного[77].
В. А. Дыбо в ряде своих работ отстаивает тезис, что балто-славянская акцентологическая система является крайне архаичной и в целом недалеко отошедшей от праиндоевропейского состояния, в то время как остальные индоевропейские языки или потеряли, или коренным образом изменили свои акцентные системы[78][79]. Также, им указывается, что возможно в ряде индоевропейских языков произошли некоторые акцентологические инновации, характерные и для балто-славянского, как например закон Хирта в кельто-италийском и метатония в греческом[80][81]. С. Л. Николаев, представитель московской акцентологической школы, рассматривает метатонию «акут → циркумфлекс перед доминантными суффиксами», как специфический позднепраиндоевропейский феномен, а в отношении закона Хирта указывает, что он имеет типологическую параллель в кельто-италийском[82].
В свою очередь, Т. Пронк в своей статье, посвящённой праиндоевропейской акцентуации, разбирая работы Дыбо и ряда других исследователей по балто-славянской акцентуации, отмечает, что, помимо древнеиндийских, возможно только праславянские интонации, но не балтские, прямо отражают праиндоевропейскую тональную систему[83]. По мнению Т. Пронка, праславянские интонации не являются инновацией и рассмотрение их в таком качестве, часто как балто-славянской инновации, представляется затруднительным[84]. Им также отмечается, что наблюдения Дыбо по размещению акцента в праславянском могут быть лучше объяснены, если рассматривать данное просодическое явление, как происходящие из размещения акцента в праиндоевропейском[85].
Х. Станг и вслед за ним Ф. Кортландт, Р. Дерксен, В. Г. Скляренко и многие другие современные акцентологи отрицают действие закона Фортунатова — де Соссюра в праславянском[86][87][88][89]. В то же время представители московской акцентологической школы (В. А. Дыбо, С. Л. Николаев) в рамках одной из собственных альтернативных реконструкций праславянской акцентологии принимают действие закона Фортунатова — де Соссюра в праславянском[90].
В свою очередь, голландский лингвист Пепейн Хендрикс критикует представителей московской акцентологической школы и конкретно В. А. Дыбо за придание закону Хирта неопределённого статуса в связи с сомнением В. А. Дыбо относительно его применимости к ряду акцентологических процессов в славянском[91]. Кроме того, Т. Г. Хазагеров характеризует закон Хирта как сомнительный[92].
Смежная позиция
Г. Майер, отмечая наличие чистых фонологических инноваций среди диалектов прабалтийского, утверждает, что в отличие от этого, сходства между балтийским и славянским языками имеют контактную природу и основываются на морфолого-синтаксически обусловленных инновациях акцентологического характера[93]. К. Эбелинг, представитель «пост-Иллич-Свитычевской» славянской акцентологии, в своём обзоре хронологии славянских акцентологических процессов, утверждает, что значительная близость между славянской и балтийской акцентуационных систем может быть объяснена «аналогичным, но не идентичным развитием, начиная с того же праи.-е. шаблона»[94].
По мнению В. М. Иллич-Свитыча, хотя сопоставление славянской и балтийской систем акцентуационных парадигм имени приводят к выводу об их идентичности, тем не менее трудно сказать, указывает ли такая общность на существование балто-славянской системы акцентуационных парадигм имени, поскольку подвижность ударения в балтийском и славянском может быть праиндоевропейским архаизмом, а что касается оттяжки конечного ударения (закон Хирта), то это действительно представляет собой инновацию, но встречающуюся также в кельто-италийском[95].
В свою очередь, Томас Оландер, подтверждая значительную близость балтских и славянских языков в своих исследованиях в области акцентологии, тем не менее указывает на то, что такие совместные инновации могут быть интерпретированы по-разному, как в рамках единого балто-славянского праязыка, так и в рамках тесного общения диалектов-предшественников славянского и балтийского языков. При этом он полагает, что методологически допустимо относиться к балто-славянскому праязыку как к простой модели описания общего наследия славянского и балтийского языков, хотя отношения между их диалектами-предшественниками могли быть значительно более сложными[96].
Хеннинг Андерсен считает, что общие черты являются не балто-славянским наследием, а следствием влияния на прабалтский и праславянский языки несохранившихся северо-западных раннеиндоевропейских диалектов[97].
Аргументы противников
Известный советский акцентолог Л. А. Булаховский, представитель классической славянской акцентологии, обсуждая в ряде своих работ вопрос о балто-славянских отношениях, вслед за Н. В. Ван-Вейком полагает, что закон Фортунатова — де Соссюра может быть явлением параллельного развития в обоих языках. Что касается закона Хирта, то, по его мнению, в действительности не имеется надёжных оснований для принятия работы этого закона в славянском, хотя поправка Лер-Сплавинского к закону Хирта, сформулированная для праславянского языка, делает его действие в славянском более вероятным[98][99]. Ряд других сближений акцентологического характера вроде метатонии, как им отмечается, не представляются убедительными. В отношении характера интонаций Л. А. Булаховский утверждает, что «внутри каждой из сопоставляемых языковых групп изменения (вплоть до прямой противоположности) не меньше, чем между ними в целом»[98][100].
Морфология и синтаксис
Аргументы сторонников
Со стороны сторонников генетического родства балтийских и славянских языков, были предложены следующие аргументы на основе морфологических и синтаксических признаков[35]:
- Местоименные прилагательные;
- Переход причастий в тип склонения на -i̯o-;
- Родительный падеж единственного числа тематических основ на -ā(t);
- Способ образования сравнительной степени;
- Косвенный падеж 1 л. ед. ч. men-, 1 л. мн. ч. nōsom;
- Местоимения tos/tā вместо пра-и.е. so/sā;
- Спряжение неправильных атематических глаголов (лит. dúoti, славянское *dati);
- ē/ā в претерите;
- Глаголы с формантом балт. -áuj- / слав. -uj-;
- Творительный предикативный[9].
Критика
В отношении ряда данных аргументов, оппонентами сторонников генетического родства балтийских и славянских языков, были даны следующие критические замечания[35]:
- Относительно аргумента — № 1: формы местоименных прилагательных в славянских и балтийских языках образовались независимо, поскольку *јь в праславянском присоединялся к форме в котором отсутствовало конечное согласное, в отличие от прабалтийского[101];
- Относительно аргументов — № 3, № 4 и № 6: родительный падеж единственного числа тематических основ на -ā(t)-, способ образования сравнительной степени и местоимения tos/tā вместо пра-и.е. so/sā не обнаруживаются во всех балтийских языках. Так, способа образования сравнительной степени нет в латышском, а родительный падеж единственного числа тематических основ на -ā(t)- и местоимения tos/tā вместо пра-и.е. so/sā отсутствуют в прусском. Следовательно, совпадения в этих инновации могут отражать параллельное развитие или языковые заимствования;
- Также относительно аргумента — № 6: данное изменение обнаруживает параллели в германских языках и поэтому не может считаться эксклюзивной балто-славянской инновацией[102].
Аргументы противников
В свою очередь, противниками существования генетического родства балтийских и славянских языков, были указаны те морфологические признаки, которые, с их точки зрения, доказывают отсутствие соответствующей связи между славянским и балтийским языками[52]:
- В балтийских используется суффикс -mo в порядковых числительных, тогда как в славянских используется суффикс -wo (как в индо-иранских и тохарских).
- Суффикс -es, используемый при образовании названий частей тела в хеттском и праславянском, не используется в балтийских языках.
- Славянский перфект *vĕdĕ, восходящий к перфекту пра-и.е. *u̯oi̯da(i̯), представляет собой архаизм без балтийского соответствия[103].
- Славянский императив *јьdi продолжает пра-и.е. *i-dhí, что не известно в балтийском[103].
- Славянский суффикс отглагольных существительных -telь- (близкий к хетт. -talla) не используется в балтийских языках.
- Славянские причастия на -lъ, имеющие соответствующие параллели в армянском и тохарском, не известны балтийским языкам[103].
- Суффикс балтийских глаголов 1 л. ед. ч. наст. в. -mai, в то время как в славянских это не так.
- В балтийских часто используется инфикс -sto-, в то время как в славянских он отсутствует.
- Балтийский суффикс прилагательных -inga не используется в славянских языках.
- Балтийский уменьшительный суффикс -l- не используется в славянских языках.
- В прабалтийском не различались формы ед. ч. и мн. ч. в глаголах 3 л., в то время как в праславянском это различие сохранялось.
- Флексии 3-го л. ед. — мн. ч. в славянском хорошо отражает форманты пра-и.е. -t: -nt, отсутствующие в балтийском[103].
- Праславянский суффикс причастий -no- не используется в балтийских языках.
- Славянские языки сохранили праи.-е. аорист на -s- (сигматический аорист), тогда как в балтийских языках его следов не обнаружено.
- Праславянские количественные числительные большого квантитатива (пять, шесть,… и т. д.) имеют суффикс -tь, в то время как в балтийских языках его следов не обнаружено.
Лексика и семантика
Аргументы сторонников
Семереньи в одном из своих четырнадцати пунктов указывал на значительную общность лексики, не наблюдаемую между другими ветвями индоевропейских языков[35]. Причём, более 200 слов в балтийских и славянских языках являются эксклюзивными схождениями[104].
В свою очередь М. Н. Саенко, предлагая новый метод использования лексикостатистики, утверждает, что в базисной лексике прабалтийского и праславянского наблюдается большое количество общих инноваций, что как полагает автор, может служить веским доводом для подтверждения существования балто-славянского единства[105][106].
Критика
По мнению противников генетического родства, значительную часть этих лексем можно объяснить в качестве сепаратных индоевропейских архаизмов, двухсторонних заимствований или ареальных схождений[107]. Также ими указывается на игнорирование, со стороны их оппонентов, явлений субстрата, которые связаны с этническими смешениями между активно контактировавшими друг с другом в прошлом балтами и славянами[108].
Частные наблюдения
По мнению С. Б. Бернштейна, при исследовании лексики между двумя данными языками необходимо отделять общий индоевропейский лексический фонд от общих лексических новообразований периода контакта между балтами и славянами, чего, в частности, не сделал в своё время Траутман[109].
Аргументы противников
Противники генетического родства, со своей стороны, утверждают о глубоких различиях балтийского и славянского на лексическом и семантическом уровне, обнаруживающим древний характер[110]. В частности, такие важнейшие, по мнению противников, понятия, как «ягнёнок», «яйцо», «бить», «мука́», «живот», «дева», «долина», «дуб», «долбить», «голубь», «господин», «гость», «горн (кузнечный)», выражаются разными словами в балтийских и славянских языках[110].
Примечания
Комментарии
- ↑
Цитата по Щеглова О. Г. Сравнительно-историческая грамматика славянских языков. Курс лекций // Новосибирск: Новосибирский государственный университет, 2011, стр. 26:
- И-е слоговой [r] в праславянском и прабалтийском утратил слоговость и изменился в [ir], [ur];
- Упростились двойные согласные;
- Причастия на -nt из основ на согласный перешли в склонение основ на -jo (м. и ср. р.);
- Путем слияния именных прилагательных и указательных местоимений возникли новые местоименные прилагательные, которые в праславянском и прабалтийском выполняли одинаковую функцию;
- Многие имена с основой на согласный перешли в склонение на -i;
- Старые и-е местоименные основы на so заменены основами на to;
- В прабалтийском и праславянском языках формах дат ед. личного местоимения 1 л. образована от основы род. п. ед. ч. (я, мне, меня);
- Старая падежная форма род. ед. в о-основах заменена и-е формой аблатива.
- ↑
Цитата по Щеглова О. Г. Сравнительно-историческая грамматика славянских языков. Курс лекций // Новосибирск: Новосибирский государственный университет, 2011, стр. 27:
- одни черты являются лишь обычным продолжением праиндоевропейских черт, например, рефлексы праиндоевропейских r, l, m, n (слоговых), упрощение геминат;
- другие черты кажутся общими и одинаковыми только на первый взгляд: род. п. у о-основ (ср, др.-прус deiwas: праслав. *vьlka), дат. п. личного местоимения (ср. лит. máпеi, др.-прус. mennei, которые не идентичны со ст.-cл. тьпě);
- третьи черты встречаются и в других индоевропейских языках: склонение местоименных прилагательных, *tos, *ta в соответствии с праиндоевропейскими *so, *sā, а также все остальные черты, указанные Бругманом.
- ↑ Термин «классическая» акцентология обычно используется по отношению к тем акцентологам, которые не приняли по тем или иным причинам основные идеи работы Х. Станга по балто-славянской акцентологии. См. по этому поводу — Olander T. Balto-Slavic accentual mobility. // Berlin; New York: Mouton de Guyter, 2009. (Trends in linguistics. Studies and monographs). стр. 39, 43—44
- ↑ В отношении западных ученых, среди сторонников именуемой «ранним ответвлением Московской акцентологической школы», а у новейших критиков и касательно всех сторонников, не только из числа западных ученых, именуемой именно — «пост-Иллич-Свитычевской», см. по этому поводу — Vermeer, Willem R. Christian Stang’s revolution in Slavic accentology. In The Olaf Broch symposium: a centenary of Slavic studies in Norway, Jan Ivar Bjørnflaten, Geir Kjetsaa and Terje Mathiassen (eds.). Oslo: Norwegian Academy of Science and Letters, стр. 247 и Babik Z. Korespondencje akcentowe między słowiańskim i starszymi językami indoeuropejskimi (pierwotne neutra tematyczne), Kraków: Lexis, 2012, стр. 7
Источники
- ↑ Blažek, Novotná, 2007, с. 205.
- ↑ Дини, 2002, с. 152—163.
- ↑ Б. Вимер. Судьбы балто-славянских гипотез и сегодняшняя контактная лингвистика. // Ареальное и генетическое в структуре славянских языков. — М.: «Пробел», Институт славяноведения РАН, 2007, стр. 32—33
- ↑ Трубачёв О. Н. Этногенез и культура древнейших славян: Лингвистические исследования. — М.: Наука, 2003, стр. 19—20
- ↑ Журавлёв В. К. Славянские языки // Сравнительно-историческое изучение языков разных семей. Современное состояние и проблемы. М.: Наука, 1981, стр. 102—104
- ↑ Щеглова О. Г. Сравнительно-историческая грамматика славянских языков. Курс лекций // Новосибирск: Новосибирский государственный университет, 2011, стр. 25-29
- ↑ Бирнбаум Х. О двух направлениях в языковом развитии // Вопросы языкознания, 1985, № 2, стр. 35—36
- ↑ Дини, 2002, с. 153—154.
- 1 2 Иллич-Свитыч В. М. Балто-славянская проблематика на IV Международном съезде славистов // Вопросы языкознания, 1959, № 1. — С. 140
- 1 2 3 Дини, 2002, с. 153.
- 1 2 Иллич-Свитыч В. М. Балто-славянская проблематика на IV Международном съезде славистов // Вопросы языкознания, 1959, № 1. — С. 139
- 1 2 3 Дини, 2002, с. 154—155.
- ↑ Юозас Юркенас, Взаимоотношения балтийских и славянских языков в свете ономастических исследований // Acta Baltico-Slavica, 2006, № 30, стр. 261
- 1 2 3 Бернштейн С. Б. Сравнительная грамматика славянских языков : учебник / 2-е изд. M.: Изд-во Моск. ун-та: Наука, 2005, стр. 30
- ↑ Дини, 2002, с. 158—159.
- ↑ Бирнбаум Х. О двух направлениях в языковом развитии // Вопросы языкознания, 1985, № 2, стр. 36
- ↑ В.Н. Топоров. Языки мира. Балтийские языки. — М.: Academia, 2006. — С. 21. — 224 с.
- ↑ Лер-Сплавинский Т. Ответ на вопрос «Существовали ли балто-славянское языковое и этническое единство и как его понимать?» // Сборник ответов на вопросы по языкознанию (к IV Международному съезду славистов). — М., 1958.
- ↑ Бернштейн С. Б. Ответ на вопрос «Существовали ли балто-славянское языковое и этническое единство и как его понимать?» // Сборник ответов на вопросы по языкознанию (к IV Международному съезду славистов). — М., 1958.
- ↑ Blažek, Novotná, 2007, с. 204.
- ↑ Blažek, Novotná, 2007, с. 205, 208.
- ↑ Происхождение и родственные связи языков народов России. Дата обращения: 8 июня 2022. Архивировано 2 декабря 2020 года.
- ↑ Дини, 2002, с. 152—153.
- 1 2 Журавлёв В. К. Славянские языки // Сравнительно-историческое изучение языков разных семей. Современное состояние и проблемы. М.: Наука, 1981, стр. 102—103
- 1 2 Щеглова О. Г. Сравнительно-историческая грамматика славянских языков. Курс лекций // Новосибирск: Новосибирский государственный университет, 2011, стр. 25
- ↑ Олег Поляков, Московская лингвистическая школа и традиции современной балтистики // Acta Baltico-Slavica. 2006, № 30, стр. 114
- ↑ Бернштейн С. Б. Сравнительная грамматика славянских языков : учебник / 2-е изд. M.: Изд-во Моск. ун-та: Наука, 2005, стр. 28—29
- 1 2 Журавлёв В. К. Славянские языки // Сравнительно-историческое изучение языков разных семей. Современное состояние и проблемы. М.: Наука, 1981, стр. 103
- ↑ Щеглова О. Г. Сравнительно-историческая грамматика славянских языков. Курс лекций // Новосибирск: Новосибирский государственный университет, 2011, стр. 26
- ↑ Бернштейн С. Б. Сравнительная грамматика славянских языков : учебник / 2-е изд. M.: Изд-во Моск. ун-та: Наука, 2005, стр. 29
- ↑ Щеглова О. Г. Сравнительно-историческая грамматика славянских языков. Курс лекций // Новосибирск: Новосибирский государственный университет, 2011, стр. 27
- ↑ Daniel Petit, Les langues baltiques et la question balto-slave // Histoire, Épistémologie, Langage, 26/2, 2004, стр. 24
- ↑ Щеглова О. Г. Сравнительно-историческая грамматика славянских языков. Курс лекций // Новосибирск: Новосибирский государственный университет, 2011, стр. 27—28
- ↑ Б. Вимер. Судьбы балто-славянских гипотез и сегодняшняя контактная лингвистика. // Ареальное и генетическое в структуре славянских языков. — М.: «Пробел», Институт славяноведения РАН, 2007, стр. 31, 33, 34—35
- 1 2 3 4 5 6 Klimas A. Balto-Slavic or Baltic and Slavic Архивная копия от 23 октября 2021 на Wayback Machine // Lituanus. — 1967. — Vol. 13. — № 2.
- ↑ Мартынов В. В. Глоттогенез славян: опыт верификации в компаративистике. // Вопросы языкознания. 1985. № 6.
- ↑ William R. Schmalstieg, Review «Rainer Eckert, Elvira-Julia Bukevičiūtė, Friedhelm Hinze. Die baltischen Sprachen: Eine Einfuhrung. Lepzig, Berlin, Munich, Vienna, New York: Langenscheidt, Verlag Enzyklopädie 1994, pp. 416.» // Lituanus. — 1995. — Vol. 41. — № 2.
- 1 2 3 Дыбо В. А. Балтийская сравнительно-историческая и литовская историческая акцентологии Архивная копия от 21 января 2022 на Wayback Machine // Аспекты компаративистики / Ред. А. В. Дыбо, В. А. Дыбо и др. М., 2005. РГГУ (Orientalia et Classica: Труды Института восточных культур и античности. Выпуск VI). стр. 178—179
- ↑ Юрий Тамбовцев, Фоно-типологические расстояния между балтийскими и славянскими языками // Acta Baltico Slavica, № 35, 2011
- ↑ Юрий Тамбовцев, Фоно-типологические расстояния между балтийскими и славянскими языками // Acta Baltico Slavica, № 35, 2011, стр. 154―155
- ↑ Harvey E. Mayer Was Slavic a Prussian Dialect? // Lituanus. — 1987. — Vol. 33. — № 2.
- 1 2 Трубачёв О. Н. Этногенез и культура древнейших славян: Лингвистические исследования. — М.: Наука, 2003. — С. 20.
- ↑ Birnbaum Η. The issue of Balto-Slavic revisited // ΠΟΛΥΤΡΟΠΟΝ. К 70-летию Владимира Николаевича Топорова. М.: Индрик, 1998. — С. 130.
- ↑ Бирнбаум Х. Славянский, тохарский, алтайский: генетическая связь и ареально-типологическое влияние // Вопросы языкознания. — 2003. — № 5. — С. 6—7.
- ↑ Иванов, Вяч. Вс. Лингвистическая проблематика этногенеза славян в свете отношений славянского к балтийским и другим индоевропейским языкам. // Комплексные проблемы истории и культуры народов Центральной и Юго-Восточной Европы: Итоги и перспективы исследований. Москва, 1979, стр. 28
- ↑ Георгиев В. Балто-славянский и тохарский язык // Вопросы языкознания, 1958, № 3, стр. 8, 13
- ↑ Порциг В. Членение индоевропейской языковой области. М.: Изд-во иностр. лит., 1964, стр. 103
- ↑ Мошинский Л. К развитию праславянских сонантов // Вопросы языкознания, 1969, № 5, стр. 5-6
- ↑ Т. Мilewski. [рец. на кн.:] A. Vaillant, Grammaire comparee des langues slaves, «Rocznikslawistyczny». XVIII, 1,1956, стр. 42—43, 56—57.
- ↑ Мошинский Л. К развитию праславянских сонантов // Вопросы языкознания, 1969, № 5, стр. 6
- ↑ Roman Sukač, Introduction to Proto-Indo-European and Balto-Slavic Accentology // Cambridge Scholars Publishing, 2013, стр. 169
- 1 2 Klimas A. Baltic and Slavic revisited Архивная копия от 6 мая 2008 на Wayback Machine // Lituanus. — 1973. — Vol. 19. — № 1.
- 1 2 Дубасова, 2009, с. 154.
- ↑ Дубасова, 2009, с. 154—155.
- ↑ Дубасова А. В. Реконструкция балтийской и славянской палатализаций: ограничители и модификаторы // Вестник СПбГУ. Серия 9. — 2008. — Вып. 1. Ч. 2. — С. 112
- ↑ Дубасова А. В. Реконструкция балтийской и славянской палатализаций: ограничители и модификаторы // Вестник СПбГУ. Серия 9. — 2008. — Вып. 1. Ч. 2. — С. 118
- ↑ Дубасова, 2009, с. 155.
- ↑ Дубасова, 2009, с. 155—156.
- 1 2 Дубасова, 2009, с. 156.
- 1 2 Дубасова, 2009, с. 157.
- ↑ Дубасова, 2009, с. 157—158.
- ↑ Дубасова, 2008, с. 152.
- ↑ Дубасова, 2008, с. 152—154.
- ↑ Дубасова, А. В. О смешении нёбнопалатальных и дентальных в балтийских и славянских языках // Известия Российского государственного педагогического университета имени А. И. Герцена, 2008, № 30 (67), стр. 93-94
- ↑ В. Н. Топоров. Новейшие работы в области изучения балто-славянских языковых отношений // Вопросы славянского языкознания, № 3, 1958, стр. 146—147
- ↑ Курилович Е. О балто-славянском языковом единстве // Вопросы славянского языкознания, № 3, 1958, стр. 17
- ↑ Курилович Е. О балто-славянском языковом единстве // Вопросы славянского языкознания, № 3, 1958, стр. 45
- ↑ Курилович Е. О балто-славянском языковом единстве // Вопросы славянского языкознания, № 3, 1958, стр. 17, 49
- ↑ Дыбо В. А. Язык — этнос — археологическая культура (Несколько мыслей по поводу индоевропейской проблемы.) Архивная копия от 21 января 2022 на Wayback Machine // Глобализация — этнизация. Этнокультурные и этноязыковые процессы (Книга I.) — М., 2006. стр. 92—93
- ↑ Дыбо В. А. Система порождения акцентных типов производных в балто-славянском праязыке и балто-славянская метатония Архивная копия от 26 октября 2021 на Wayback Machine // Вопросы языкового родства — М., Международный научный журнал. М., 2009. № 2.
- ↑ Степанов Ю. С. Непарадигматические передвижения ударения в индоевропейском (I. Вокруг законов Ваккернагеля и Лескина) // Вопросы языкознания 1997/4: 6-7
- ↑ Andronov A., Derksen R. Lithuanian linguistics 1998—2002: Studies published outside Lithuania // Acta Linguistica Lithuanica, XLVI (2002). — pp. 217: «Whereas Vermeer’s theoretical framework is compatible with of the MAS and his criticism may be regarded as criticism „from within“, Ju. S. Stepanov has fundamental objections to the paradigmatic approach of the MAS (Stepanov 1997a; 1997b), which he traces back to de Saussure. Stepanov disapproves of conceptions that assign inherent prosodic properties to morphemes (such as tone or valency). Instead, he stresses the importance of syllable and phrase structure and often resorts to moraic analysis.»
- ↑ В. Н. Топоров. Новейшие работы в области изучения балто-славянских языковых отношений // Вопросы славянского языкознания, № 3, 1958, стр. 147
- ↑ Shevelov G. Y. A Prehistory of Slavic. — Carl Winter Universitätsverlag. — Heidelberg, 1964. — P. 46—47.
- ↑ Скляренко В. Г. К истории славянской подвижной акцентной парадигмы // Вопросы языкознания, 1991, № 6, стр. 72
- ↑ Stang Ch. S. Vergleichende Grammatik der Baltischen Sprachen. Oslo, Bergen, Tromso, 1966, стр. 125
- ↑ Мошинский Л. К фонологии просодических элементов в славянских языках. // Вопросы языкознания, 1965/2: 4
- ↑ Дыбо В. А. Балто-славянская акцентная система как рефлекс «западноевропейского» варианта праиндоевропейской акцентной системы // Baltistica, VII Priedas, 2011, стр. 64—65
- ↑ В. А. Дыбо. Балто-славянская акцентологическая реконструкция и индо-европейская акцентология // Славянское языкознание. XIII междунар. съезд славистов (Любляна, 2003 г.). Докл. российской делегации. М., 2003, стр. 132—133
- ↑ Дыбо В. А. Балто-славянская акцентная система как рефлекс «западноевропейского» варианта праиндоевропейской акцентной системы // Baltistica, VII Priedas, 2011, стр. 65
- ↑ В. А. Дыбо. Балто-славянская акцентологическая реконструкция и индо-европейская акцентология // Славянское языкознание. XIII междунар. съезд славистов (Любляна, 2003 г.). Докл. российской делегации. М., 2003, стр. 133
- ↑ Николаев С. Л. Восточнославянские рефлексы акцентной парадигмы d и индоевропейские соответствия славянским акцентным типам существительных мужского рода с o- и u-основами // Карпато-балканский диалектный ландшафт: Язык и культура. 2009—2011. Вып. 2. Москва, 2012, стр. 40
- ↑ Pronk Tijmen, On Indo-European tones, accentuation and ablaut // Gotz Keydana, Paul Widmer, Thomas Olander (eds.), Indo-European Accent and Ablaut, University of Copenhagen, Museum Tusculanum Press, 2013, стр. 151—153
- ↑ Pronk Tijmen, On Indo-European tones, accentuation and ablaut // Gotz Keydana, Paul Widmer, Thomas Olander (eds.), Indo-European Accent and Ablaut, University of Copenhagen, Museum Tusculanum Press, 2013, стр. 154—155
- ↑ Pronk Tijmen, On Indo-European tones, accentuation and ablaut // Gotz Keydana, Paul Widmer, Thomas Olander (eds.), Indo-European Accent and Ablaut, University of Copenhagen, Museum Tusculanum Press, 2013, стр. 155, 159
- ↑ Дыбо В. А. Сравнительно-историческая акцентология, новый взгляд: по поводу книги В. Лефельдта «Введение в морфологическую концепцию славянской акцентологии» // Вопросы языкознания. М., 2006. № 2, стр. 6
- ↑ Kortlandt, F. Balto-Slavic accentuation revisited. // Studies in Germanic, Indo-European and Indo-Uralic (Leiden Studies in Indo-European 17), Amsterdam & New York: Rodopi, 2009, стр. 345
- ↑ Derksen R. Introduction to the History of Lithuanian accentuation // Studies in Slavic and General Linguistics. — 1991. — Т. 16. — P. 56.
- ↑ Скляренко В. Г. К истории славянской подвижной акцентной парадигмы // Вопросы языкознания, 1991, № 6, стр. 75
- ↑ Дыбо В. А. Сравнительно-историческая акцентология, новый взгляд: по поводу книги В. Лефельдта «Введение в морфологическую концепцию славянской акцентологии» // Вопросы языкознания. М., 2006. № 2, стр. 15
- ↑ Pepijn Hendriks, A note on Stang’s law in Moscow accentology. // Studies in Slavic and General Linguistics, Vol. 30, Dutch Contributions to the Thirteenth International Congress of Slavists. Linguistics, 2003, стр. 117—118
- ↑ Хазагеров Т. Г. Второй закон Ф. де Соссюра и проблемы балто-славянской языковой общности // Baltistica. — 1980. — Т. 16, № 2. — P. 136. Архивировано 20 сентября 2016 года.
- ↑ Mayer, Harvey E. «The Origin of Pre-Baltic.» Lituanica. Volume 37, No.4, 1991
- ↑ Ebeling, Carl L. Historical laws of Slavic accentuation. In To honor Roman Jakobson: essays on the occasion of his 70th birthday. Vol. 1. (Janua linguarum. Studia memoriae Nicolai van Wijk dedicata. Series maior 31.) The Hague: Mouton, 1967, стр. 579
- ↑ Иллич-Свитыч В. М. Именная акцентуация в балтийском и славянском. Cудьба акцентуационных парадигм. М.: Издательство АН СССР, 1963, стр. 162—163.
- ↑ Olander T. Balto-Slavic accentual mobility. Berlin; New York: Mouton de Guyter, 2009. (Trends in linguistics. Studies and monographs). стр. 9—10
- ↑ Andersen, Henning. The Satem Languages of the Indo-European Northwest. First Contacts? // The Indo-European Language Family: Questions about its Status / Ed. by Angela Marcantonio, 1-31. (Journal of Indo-European Studies Monograph Series, 55.) Washington D.C.: Institute for the Study of Man, 2009.
- 1 2 Булаховский Л. А. Дискуссии и обсуждения. Материалы к IV Международному съезду славистов // ВЯ, 1958, № 1, с. 42-43.
- ↑ Скляренко В. Г. К истории славянской подвижной акцентной парадигмы // Вопросы языкознания, 1991, № 6, стр. 74—75
- ↑ И. К. Можаева. Библиография советских работ по славянской акцентологии за 1958—1962 гг. // Краткие сообщения Института славяноведения, вып. 41. Славянская и балтийская акцентология. М., 1964. с. — 70
- ↑ Senn A. The Relationships of Baltic and Slavic // Ancient Indo-European Dialects: Proceedings of the Conference on the Indo-European Linguistics. — Berkeley — Los Angeles: University of California Press, 1966. P. 148.
- ↑ Senn A. The Relationships of Baltic and Slavic // Ancient Indo-European Dialects: Proceedings of the Conference on the Indo-European Linguistics. — Berkeley — Los Angeles: University of California Press, 1966. P. 149.
- 1 2 3 4 Трубачёв О. Н. Этногенез и культура древнейших славян: Лингвистические исследования. — М.: Наука, 2003. — с. 21
- ↑ Дини, 2002, с. 164.
- ↑ Саенко М. Н. Инновации в прабалтийском и праславянском списках Сводеша как аргумент в споре о балто-славянском единстве // Вопросы языкового родства, 2014, № 12, стр. 29
- ↑ Саенко М. Н. Метод общих инноваций в списке Сводеша как способ определения степени языкового родства Архивная копия от 20 марта 2022 на Wayback Machine // Вестник СПбГУ, № 1, 2015.
- ↑ Лаучюте Ю. С. О методике балто-славянских исследований // Славяне. Этногенез и этническая история. — Л.: Издательство Ленинградского университета, 1989.
- ↑ Лаучюте Ю. С. Этноязыковые контакты во времени и в пространстве (на материале балтийских и славянских языков) // Балто-славянские исследования. XVIII: Сб. науч. трудов. — М.: Языки славянских культур, 2009, стр. 300—303
- ↑ Бернштейн С. Б. Сравнительная грамматика славянских языков : учебник / 2-е изд. M.: Изд-во Моск. ун-та: Наука, 2005, стр. 61
- 1 2 Трубачёв О. Н. Этногенез и культура древнейших славян: Лингвистические исследования. — М.: Наука, 2003. — стр. 20
Литература
- Pronk T. Balto-Slavic // The Indo-European Language Family: A Phylogenetic Perspective / Ed. Thomas Olander. Cambridge: Cambridge University Press, 2022. P. 269-292.
- Wandl F., Olander T. Balto-Slavic // International Encyclopedia of Language and Linguistics, 3rd edition. Elsevier Science, 2024.
- Blažek V., Novotná P. Glottochronology and its application to the Balto-Slavic languages // Baltistica. — 2007. — Т. 42, № 2. — С. 185—210.
- Дини П. У. Балтийские языки / Под ред. В. Н. Топорова. — М.: ОГИ, 2002. — 544 с. — ISBN 5-94282-046-5.
- Дубасова А. В. От праиндоевропейского к праславянскому и прабалтийскому: общее и различное (фонологии) // Индоевропейское языкознание и классическая филология XII (чтения памяти И. М. Тронского) : Материалы международной конференции, проходившей 23-25 июня 2008 г. / Отв. редактор Н. Н. Казанский. — СПб. : Нестор-История, 2008.
- Дубасова А. В. Особенности становления консонантных систем в балтийском и славянском // Индоевропейское языкознание и классическая филология XIII (чтения памяти И. М. Тронского) : Материалы международной конференции, проходившей 22-24 июня 2009 г. / Отв. редакторы Н. А. Бондарко, Н. Н. Казанский. — СПб. : Наука, 2009.
Ссылки
- Вопросы славянского языкознания. — М., 1958. — Вып. 3.
- Курилович Е. О балто-славянском языковом единстве
- Лер-Сплавинский Т. Балто-славянская языковая общность и проблема этногенеза славян
- Топоров В. Н. Новейшие работы в области изучения балто-славянских языковых отношений (Библиографический обзор)
- Балто-славянские исследования (1972—2014)
