Параллельный усилитель

Параллельный усилитель[1] (ПУ) тока, реже «бриллиантовый»[2] повторитель или буфер (калька с англ. diamond buffer) — четырёхтранзисторный комплементарный эмиттерный повторитель, в котором каждый из двух входных транзисторов управляет выходным транзистором противоположного типа проводимости[3]. Эмиттерные переходы входного и управляемого им выходного транзистора включены навстречу друг другу[3], поэтому сдвиг напряжения между входом и выходом не превышает нескольких десятков мВ[1]. ПУ не требует схемотехнических мер по тепловой стабилизации тока покоя: достаточно лишь обеспечить тепловую связь между транзисторами[1]. Недостаток базовой схемы ПУ — жёсткое ограничение выходного тока — может быть исправлен либо её усложнением, либо повышением токов покоя входных транзисторов[1].
Основная функция ПУ — согласование маломощных источников напряжения с низкоомными нагрузками, основная область применения — входные и выходные каскады операционных усилителей с токовой обратной связью. Параллельные повторители также применялись в широкополосных измерительных приборах и в выходных каскадах усилителей мощности звуковой частоты.
История, терминология, применение
Параллельный усилитель тока — естественное эволюционное развитие комплементарного эмиттерного повторителя с диодным смещением[4][5]. В 1971 году Harris Corporation применила четырёхтранзисторное ядро ПУ в выходном каскаде интегрального операционного усилителя HA-2600[6][7]. Схемы на комплементарных транзисторах оставались экзотикой до конца 1970-х, пока промышленность не научилась создавать высококачественные интегральные pnp-транзисторы, а стоимость комплементарных микросхем не снизилась до уровня обычных ОУ[2]. В 1979 году National Semiconductor выпустила первый серийный интегральный ПУ — буферный усилитель LH3002 c полосой пропускания 50 МГц[5]; к 1982 году подобные схемы широко применялись в устройствах малой мощности[8].
В конце 1980-х годов произошёл качественный скачок: промышленность освоила технологию кремний на изоляторе, и начала выпуск интегральных операционных усилителей с токовой обратной связью (ОУ ТОС)[9]. Первые дискретные ОУ ТОС, использовавшие ПУ, были выпущены компанией Comlinear в начале 1980-х годов, первые интегральные ОУ ТОС появились в 1987 году[9][2]. Типичный ОУ ТОС содержит два ПУ[10]. Входной повторитель преобразует дифференциальное входное напряжение в ток и управляет каскадом преобразования тока в напряжение[10]. Выходной повторитель согласует высокоомный выход преобразователя тока в напряжение с низкоомной внешней нагрузкой[10]. В то же время продолжалось и развитие специализированных микросхем буферных усилителей. В 1986 году появился HA-5033 (Harris)[11], в 1993 году BUF634 (Burr-Brown)[12] и так далее.
Около 1990 года компания Burr-Brown впервые назвала ПУ словосочетанием diamond buffer[13][14] («бриллиантовый»[2] или «ромбовидный» буфер, что отражает топологию четырёхтранзисторного ядра). Словосочетание diamond transistor («бриллиантовый транзистор»[2]), в свою очередь, обозначало на языке Burr-Brown ПУ, управляющий преобразователем напряжения в ток[15][2]. Рекламное клише закрепилось в языке конструкторов звуковой аппаратуры. В академической литературе ПУ также именуется «смешанной транслинейной ячейкой второго рода» (англ. mixed translinear cell II, MTC-II; «ячейкой первого рода» эти авторы именовали комплементарный повторитель с диодным смещением)[16].
В советской радиолюбительской литературе с 1982 года применялось понятие «линейный параллельный усилитель» или просто «параллельный усилитель»[17]. Немецкий учебник Титце и Шенка (12-e издание) рассматривал ПУ лишь как альтернативный способ установки и стабилизации режима («формирователь напряжения смещения с транзисторами») обычного комплементарного повторителя[4].
В звукотехнике XX века ПУ ограниченно применялись в серийных предусилителях (например, Lehmann Cube), и практически не применялись в серийных УМЗЧ. Усилители мощности Accuphase, построенные по топологии ОУ ТОС, использовали ПУ во входных каскадах, но не в выходных[18]. В любительской практике СССР и его преемников, напротив, регулярно публиковались авторские конструкции УМЗЧ с выходными каскадами на параллельных усилителях[1][19][20][21]. В 1990-е годы идею «заново открыли» конструкторы экзотических УМЗЧ без общей обратной связи. Наиболее радикальные конструкции нового поколения использовали два ПУ (входной и выходной) и повышающий трансформатор в роли «усилителя напряжения». Появились составные выходные каскады, в которых ядро ПУ умощнялось обычным или составным комплементарным повторителем[3]. В УМЗЧ XXI века (например, Dartzeel) по-прежнему применяются и простейшие, четырёхтранзисторные выходные каскады[22].
Характеристики

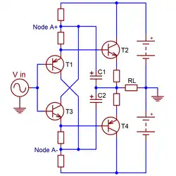
Параллельный усилитель тока — полностью симметричная, комплементарная схема; для анализа её работы в линейном режиме достаточно рассмотреть её верхнюю (Т1, Т2) или нижнюю (Т3, Т4) половину[23]. Например, верхняя половина образуется последовательным включением двух простейших эмиттерных повторителей на pnp-транзисторе T1 и npn-транзисторе T2[23]. Коэффициент передачи напряжения такой «двойки» несколько меньше единицы[23], а коэффициент передачи тока равен произведению коэффициентов усиления тока () T1 и Т2[5]. Верхняя и нижняя половины схемы подключены к нагрузке в параллель, что и определило её русское название — линейный параллельный усилитель[1][7].
Ток покоя. Тепловая стабилизация режима
Ток покоя повторителя на Т1 задан источником стабильного тока; в простейшем варианте (схема LH0002) его роль выполняет резистор R1. Часть тока, протекающего через R1, ответвляется в базу Т2, поэтому R1 одновременно ограничивает и предельный выходной ток (ток эмиттера T2).
Четыре транзистора образуют замкнутый транслинейный контур, охваченный сильной локальной обратной связью. Если T1 и Т2 имеют равные площади эмиттерных переходов, и температуры этих переходов равны, то в состоянии покоя (при отключённой нагрузке) эмиттерный ток Т2 точно повторяет эмиттерный ток Т1, а совокупный ток покоя всех четырёх транзисторов в три раза превышает эмиттерный ток Т1.
При необходимости, ток выходных транзисторов может быть пропорционально уменьшен или увеличен масштабированием (в интегральных схемах) или запараллеливанием (в устройствах на дискретных приборах) самих транзисторов. Кроме того, ток выходного каскада может быть пропорционально уменьшен включением балластных резисторов в эмиттерные цепи выходного каскада (R2, R4 в схеме LH0002), а для увеличения тока выходного каскада балластные резисторы включаются в эмиттерные цепи входного каскада.
Тепловая связь между транзисторами обеспечивается в интегральных схемах — размещением их в непосредственной близости друг от друга, а в устройствах на дискретных транзисторах — установкой их на общий теплоотвод[1]. Наиболее важны тепловые связи внутри пар Т1+Т2 и Т3+Т4, однако в устройствах на мощных транзисторах более оправдана «диагональная связь» в парах Т1+Т4 и Т2+Т3[1]. В каждой «диагональной» паре коллекторы обоих транзисторов подключены к одной и той же шине питания, и потому не нуждаются в электрической изоляции друг от друга[1]).
Сдвиг напряжения

В реальных устройствах напряжения база-эмиттер () npn- и pnp-транзисторов не совпадают, что порождает сдвиг выходного напряжения относительно входного. В наихудшем сценарии, при использовании дискретных транзисторов, сдвиг в состоянии покоя составляет несколько десятков мВ[1]. Разброс величин сдвига устройств, построенных на одной и той же элементной базе, существенно меньше — что позволяет запараллеливать несколько ПУ, работающих на общую нагрузку[1].
В восьмитранзисторном ядре ПУ каждый из четырёх транзисторов базовой схемы дополнен транзистором противоположного типа проводимости в диодном включении — что полностью компенсирует сдвиг из-за систематической разницы , но ухудшает шумовые и частотные характеристики[14]. На практике такое усложнение схемы не оправдано и применялось редко[14]. Конструкторам проще смириться со сдвигом базовой схемы и либо скомпенсировать его с помощью обратной связи, либо изолировать его от нагрузки разделительным конденсатором.
Коэффициент передачи
Точное значение коэффициента передачи напряжения зависит от сопротивления нагрузки, сопротивлений в цепи между эмиттерами выходных транзисторов и нагрузкой, температуры и мгновенного значения выходного тока (два последних параметра определяют выходное сопротивление T2 и Т4)[23].
- При малых выходных токах, не превышающих ток покоя выходных транзисторов, коэффициент передачи практически постоянен[23]. Нелинейные искажения минимальны, их основная причина — эффект Эрли в выходных транзисторах[24].
- С ростом выходного тока плавно возрастает[23]. В выходном сигнале возникают заметные чётные гармоники, но уровень искажений относительно мал (например, для микросхемы LH0002 — не выше 0,1 % во всех штатных режимах[24]).
- Если выходной ток возрастает до значений, при которых начинается спад выходных транзисторов, то может плавно уменьшаться[23].
Амплитудное ограничение
Токи баз выходных транзисторов ограничены источниками тока в эмиттерных цепях выходных транзисторов (), поэтому выходной ток асимметрично ограничен предельными значениями
- (вытекающий ток),
- (втекающий ток).
При достижении верхнего порога база T2 перехватывает весь ток, генерируемый , а ток эмиттера Т1 прерывается; при достижении нижнего порога прерывается ток эмиттера Т3[25]. В обоих случаях на выходе схемы наблюдается жёсткое ограничение выходного тока[25]. Максимальные выходные напряжения, при чисто омической нагрузке, определяются произведениями предельных токов на сопротивление нагрузки; при реактивных или нелинейных нагрузках максимальные выходные напряжения, в общем случае, не определены[25].
При равных прочих условиях, для достижения наибольших значений выходного тока следует применять выходные транзисторы с высокими значениям и большими площадями эмиттерных переходов — настолько большими, чтобы работа на максимальных выходных токах не сопровождалась существенным снижением [25]. В усилителях мощности предпочтительны транзисторы «линейных» серий с относительно небольшим снижением в пределах всего допустимого диапазона токов[26][27]. Например, у комплементарных транзисторов серий 2SA1302/2SC3281 на максимальном токе падает не более чем на 10 %, тогда как у «обычных» MJ15024/MJ15025 — на 70 %[27].

Порог ограничения тока сильно зависит от конфигурации источников токов . Простейшие «источники» на резисторах наименее выгодны, так как с повышением входных и выходных напряжений доступные величины снижаются[25]. В усилителях переменного напряжения этот недостаток можно устранить введением вольтодобавки (следящей обратной связи)[25]. Подключение вольтодобавки в эмиттерные цепи T1 и T3 устраняет зависимость от входного переменного (но не постоянного) напряжения; в пределах области линейной работы коэффициент нелинейных искажений уменьшается на порядок[25]. Подключение вольтодобавки к коллекторам Т1 и Т3 устраняет эффект Эрли, дополнительно снижает нелинейные искажения и позволяет использовать низковольтные транзисторы в схемах с относительно большими напряжения питания и сигналов[28].
Нелинейные искажения
Вне областей ограничения тока параллельный усилитель «линеен» в том смысле, что в нормальных условиях все транзисторы работают в активном режиме, не заходя в область отсечки коллекторного тока[29]. Коэффициент нелинейных искажений относительно низок и определяется сочетанием входного напряжения, выходного тока и качества источников тока в эмиттерных цепях входных транзисторов[29]. Однако это действительно только в отсутствие активных сопротивлений между эмиттерами выходных транзисторов и нагрузкой (R2, R4 в схеме LH0002)[29]. При больших токах нагрузки падения напряжения на этих сопротивлениях попеременно разрывают транслинейный контур и запирают один из двух выходных транзисторов[29]. Схема переходит из режима А в режим АB, возникают характерные коммутационные искажения[29].
В практических устройствах, работающих в классе AB, коэффициент нелинейных искажений составляет по заявлениям разработчиков:
- Для ИС LH0002 — не более 0,1 % при выходном напряжении 5 В эфф., нагрузке 50 Ом и напряжении питаниях ±12 В[24];
- Для УМЗЧ без общей обратной связи — не более 0,25 % на 10 кГц[21]
- Для УМЗЧ, охваченных общей обратной связью — не более 0,003 % на всех частотах звукового диапазона[25].
По утверждению Burr-Brown, наименьшие нелинейные искажения на низких частотах достигаются в умощнённых операционных усилителях, образованных последовательным включением высококачественного ОУ и серийного буферного ПУ, охваченных общей петлёй обратной связи[12]. На частотах свыше 100 кГц выходное сопротивление ПУ неизбежно возрастает, что приводит к росту искажений[12]. Это явление может быть частично подавлено параллельным включением нескольких ПУ при условии достаточного запаса усиления ОУ[12].
Скорость нарастания выходного напряжения
Предельные скорости нарастания и убывания напряжения на выходе ПУ определяются процессами перезарядки паразитных ёмкостей, подключённых к эмиттерам Т1 и Т3
- ,
- [30].
Например, если ток ограничен величиной 1 мА, а подключенная к эмиттеру Т1 ёмкость составляет 10 пФ, то скорость нарастания выходного напряжения не может превышать 100 В/мкс[30].
Процессы нарастания и убывания выходного напряжения асимметричны. На практике динамические характеристики схемы оцениваются по наименьшей из двух скоростей[30]. Так, полоса пропускания синусоидального сигнала заданной амплитуды ограничена величиной
- [30].
Если скорость изменения входного напряжения превышает предельную скорость ядра, то его выходные транзисторы начинают проводить сквозной ток, что может привести к катастрофическому тепловому разгону[11]. Граничная частота, выше которой возможен разгон, определяется той же формулой, что и полоса пропускания сигнала заданной амплитуды[11].
Способы увеличения выходного тока
Оптимальный, с точки зрения амплитудных ограничений, параллельный усилитель использует вольтодобавку либо активные источники эмиттерного тока входных транзисторов, и выходные транзисторы с большими значениями коэффициентов усиления тока и относительно большими площадями эмиттерных переходов[29]. Дальнейшее повышение выходного ток требует пропорционального повышения токов покоя входных транзисторов, с пропорциональным увеличением рассеиваемой мощности и повышенными требованиями к отведению тепла. Например, каждый канал серийного УМЗЧ Dartzeel 108 с заявленной выходной мощностью 160 Вт на нагрузку 4 Ом потребляет в покое 40 Вт, и весит 15 кг[22]. Существуют и схемотехнические усовершенствования базовой схемы, позволяющие увеличивать выходные токи и мощности при относительно низких токах покоя.
Обратный диод и ёмкостная подпорка

В простейшей усовершенствованной схеме базы выходных транзисторов соединяются обратным диодом (в микросхеме HA-2600 применялось аналогичное решение с двумя обратными диодами, соединявшими базы выходных транзисторов со входом ПУ[7]. При высоких значениях втекающего или вытекающего тока обратный диод открывается, а схема в целом работает как составной эмиттерный повторитель. Переключение режима (возникновение и прерывание прямого тока через обратный диод) сопровождается сильными коммутационными искажениями[19].
Искажений этого рода можно избежать, заменив обратный диод конденсатором большой ёмкости[31]. Так как конденсатор объединяет (закорачивает) эмиттеры входных транзисторов, то порог ограничения выходного тока схемы с «подпоркой» лишь вдвое больше, чем у базовой схемы[31].
Гибридный повторитель

Гибридная шеститранзисторная схема — объединение параллельного усилителя и составного эмиттерного повторителя[30]. При малых выходных токах схема работает как ПУ; входные транзисторы составного повторителя (Т5, Т6) закрыты[30]. При больших токах, с ростом разницы между входным и выходным напряжениями, открывается либо Т5 (вытекающий выходной ток) либо Т6 (втекающий ток)[30]. Схема использовалась, например, в быстродействующем буферном усилителе OPA633.

Так же как и в схеме с обратным диодом, переключение режимов сопровождается ростом коммутационных искажений. Кроме того, при открывании Т5 или Т6 резко, нелинейно возрастают скорости изменения выходного напряжения[30]. Поэтому гибридный повторитель с током покоя всего 1 мА способен развивать скорость свыше 1000 В/мкс — но только на большом сигнале[30]. На малых входных напряжениях скорость изменения выходного напряжения возвращается к естественным для ядра ПУ значениям[30].
В микросхеме HA-5033 ускоряющие транзисторы T5, Т6 включены по схеме с общим эмиттером и управляются парой дополнительных транзисторов, отслеживающих разницу напряжений вход-выход[11]. В альтернативной схеме ускоряющие транзисторы включаются в цепь между базами входных и выходных транзисторов. Пары Т5+Т2 и Т6+Т4 образуют подобие пар Дарлингтона, но в отличие от настоящих «дарлингтонов» Т5 и Т6 работают только при больших токах нагрузки. В литературе описаны и ПУ на полноценных парах Дарлингтона, работающие в классе В[26].
Умощнённые выходные каскады

Альтернативный подход — подключение дополнительных силовых транзисторов в выходные цепи повторителя. В шеститранзисторном ПУ с двуступенчатым выходным каскадом (англ. diamond buffer triple) дополнительные транзисторы Т5, Т6 работают как традиционный комплементарный эмиттерных повторитель[3]. Ток покоя задаётся диодным или транзисторным источником напряжения смещения ()[3]. Балластные резисторы в эмиттерных цепях выходных транзисторов практически не влияют на тепловую стабильность, но сильно влияют на уровень и спектр нелинейных искажений. Наилучшим, с точки зрения искажений, является режим, при котором в покое на каждом резисторе падает напряжение, равное тепловому потенциалу (26 мВ при 300 K)[32].

Шеститранзисторный повторитель на парах Шиклаи схемотехнически проще: он не нуждается в источнике напряжения смещения. Для тепловой стабилизации достаточно обеспечить тепловую связь между четырьмя транзисторами базового ядра (Т1-Т4)[33]. Силовые транзисторы Т5, Т6 должны находиться вне контура теплового регулирования Т1-Т4; температура Т5, Т6 практически не влияет на режим работы[33]. В отличие от предыдущей схемы, оптимальное с точки зрения нелинейных искажений падение напряжения на эмиттерных резисторах RE1, RE2 измеряется единицами мВ[34].
Примечания
- 1 2 3 4 5 6 7 8 9 10 11 Агеев, 1982, с. 32.
- 1 2 3 4 5 6 Титце У., Шенк К. Полупроводниковая схемотехника. Том I. — 12-е издание. — М. : ДМК-Пресс, 2008. — С. 613, 621. — 832 с. — ISBN 5940741487.
- 1 2 3 4 5 6 Cordell, 2011, p. 191.
- 1 2 Титце У., Шенк К. Полупроводниковая схемотехника. Том II. — 12-е издание. — М. : ДМК-Пресс, 2008. — С. 199—200. — 942 с. — ISBN 5940741487.
- 1 2 3 National Semiconductor, 1979, p. 1.
- ↑ Meyer R. G. Integrated-circuit operational amplifiers. — IEEE Press/Wiley, 1978. — P. 41. — ISBN 9780471050681.
- 1 2 3 Connelly J. A. 3.8. Output stages // Analog Integrated Circuits: Devices, Circuits, Systems, and Applications. — Harris Corporation/Wiley, 1975. — ISBN 9780471168546.
- ↑ Агеев, 1982, с. 33.
- 1 2 Taranovich S. Analog: Back to the future, Part 3. Electronic Design News (2 декабря 2012). Дата обращения: 10 августа 2022. Архивировано 2 июня 2021 года.
- 1 2 3 Franco S. Designing with Operational Amplifiers and Analog Integrated Circuits. — McGraw-Hill, 2002. — P. 293–294. — ISBN 9780070530447.
- 1 2 3 4 AN548: Designers Guide for the HA-5033 Video Buffer. — Renesas Corporation / Intersil, 1996. — P. 1—3. — (Application note).
- 1 2 3 4 Vöhringer U. AB101: Combining the Amplifier with the BUF634 : [арх. 20 июля 2022]. — Burr-Brown, 1995. — P. 1—2. — (Application bulletin).
- ↑ Thompson M. Intuitive Analog Circuit Design. — Newnes, 2013. — P. 93. — ISBN 9780124059085.
- 1 2 3 Lillis W.J., Wang A.D. Background of the Invention // US Patent 4893091. Complementary current mirror for correcting input offset voltage of diamond follower, especially as input stage for wide-band amplifier. — U.S. Patent Office / Burr-Brown, 1988.
- ↑ Lehmann K. Diamond transistor OPA660 : [арх. 19 июля 2022]. — Burr-Brown, 1993. — P. 1. — (Application bulletin).
- ↑ Senani, R. et al. Current Conveyors: Variants, Applications and Hardware Implementations. — Springer, 2015. — 560 p. — ISBN 9783319086842.
- ↑ Агеев, 1982, с. 32, 35.
- ↑ Integrated Stereo Amplifier E-306. Accuphase (2007). Дата обращения: 10 августа 2022. Архивировано 16 января 2013 года.
- 1 2 Агеев, 1985, с. 26.
- ↑ Агеев, 1987, с. 26.
- 1 2 Лачинян, С. Комбинированный УМЗЧ без общей ООС // Радио. — 2001. — № 4. — С. 13–15.
- 1 2 11. Technical Data; T5.3.2 Dartzeel Schematics // Dartzeel NHB-108 One User Manual. — Dartzeel, 2017. Архивировано 9 августа 2022 года.
- 1 2 3 4 5 6 7 National Semiconductor, 1979, p. 3.
- 1 2 3 National Semiconductor, 1979, p. 14.
- 1 2 3 4 5 6 7 8 Агеев, 1985, с. 27.
- 1 2 Агеев, 1985, с. 28.
- 1 2 Self, 2002, pp. 129—130.
- 1 2 Cordell, 2011, pp. 191–192.
- 1 2 3 4 5 6 Агеев, 1985, с. 27–28.
- 1 2 3 4 5 6 7 8 9 10 11 Stochino O. Ultra-Fast Amplifier. — Electronics World + Wireless World. — 1995. — № October. — P. 835—836.
- 1 2 Broskie J. Mighty Diamonds. Tubecad.com (22 сентября 2022). Дата обращения: 10 августа 2022. Архивировано 27 июня 2022 года.
- ↑ Cordell, 2011, p. 101.
- 1 2 Self, 2002, pp. 114, 327.
- ↑ Self, 2002, p. 148.
Литература
- Агеев, А. Усилительный блок любительского радиокомплекса // Радио. — 1982. — № 8. — С. 31–35.
- Агеев, А. «Параллельный» усилитель в УМЗЧ // Радио. — 1985. — № 8. — С. 26–29.
- Агеев, А. УМЗЧ с малыми нелинейными искажениями // Радио. — 1987. — № 2. — С. 26–29.
- Cordell B. Designing Audio Power Amplifiers. — McGraw-Hill, 2011. — ISBN 9780071640244.
- Duncan B. High Performance Audio Power Amplifiers. — Newnes, 1996. — ISBN 9780750626293.
- AN227: Applications of Wide-Band Buffer Amplifiers. — National Semiconductor, 1979. — (Application notes).
- Self, D. Audio Power Amplifier Design Handbook. — 3rd ed.. — Newnes, 2002. — ISBN 0750656360.