Поправки к Конституции России

Портал:Политика
Россия

Статья из серии
Политическая система
России







Прокуратура




Внешняя политика
Внутренняя политика
Военное положение в России
Гражданство России
Оппозиция
Права человека
Сепаратизм
Участие в международных организациях

Поправки к Конституции России — изменение положений Конституции Российской Федерации 1993 года путём процедур, предусмотренных главой 9 Конституции. Собственно поправками именуются конституционные поправки, принятые в форме законов Российской Федерации о поправке к Конституции Российской Федерации, одобренные органами законодательной власти не менее чем двух третей субъектов Российской Федерации[1][2]. По простоте внесения изменений российская Конституция считается жёсткой, поскольку любые проекты содержательных поправок требуют принятия в рамках усложнённого законодательного порядка, не характерного для других законопроектов.

  • Обновление положений глав 1, 2, 9 считается пересмотром её основополагающих положений, который возможен только через принятие новой Конституции Российской Федерации Конституционным Собранием либо всенародным голосованием (ст. 135 Конституции).
  • Обновление положений глав 3—8 осуществляется в форме особого акта — закона РФ о поправке к Конституции, который принимается парламентом аналогично федеральному конституционному закону, но для вступления в силу требует также ратификации от двух третей законодательных органов субъектов Федерации[1]. При этом одним законом РФ о поправке к Конституции охватываются взаимосвязанные изменения конституционного текста; сам же закон получает наименование, отражающее суть данной поправки[2].
  • Статья 65 Конституции, содержащая перечень субъектов Российской Федерации, обновляется двояко: изменение наименования субъекта Российской Федерации осуществляется указом Президента России о приведении наименования субъекта Российской Федерации в тексте Конституции в соответствие с решением субъекта Российской Федерации[3], в то время как изменение, собственно, состава Российской Федерации осуществляется согласно федеральному конституционному закону о принятии в Российскую Федерацию и образовании в её составе нового субъекта Российской Федерации, который должен содержать указание о включении соответствующих изменений или дополнений в статью 65 Конституции России (ст. 137 Конституции России).

С момента введения в силу по итогам всенародного голосования 1993 года в Конституцию было внесено всего несколько блоков содержательных поправок. В 2008 году изменения расширили сроки полномочий Президента и Государственной Думы, а также создали институт ежегодных отчётов Правительства страны перед нижней палатой парламента. В феврале 2014 года конституционным изменением были объединены Верховный суд РФ и Высший арбитражный суд РФ, а в июле 2014 поправка к Конституции наделила Президента возможностью назначать численностью не более 10 % от состава в Совет Федерации представителей Российской Федерации.

Наиболее масштабные изменения Конституция претерпела в 2020 году по результатам прямо предусмотренного законом о поправках общероссийского голосования. Тогда коррективам подверглось содержание сорока одной статьи, затрагивающих основные приоритеты государственной политики, определение брака, исполнение решений международных судов, порядок формирование Совета Федерации, создание федеральных территорий, организацию местного самоуправления и прочее. Поправки также вносили коррективы в политическую систему страны, расширив полномочия президента при сокращении полномочий правительства, изменении процедуры его назначения и «обнулении» предельного количества сроков для лиц, прежде занимавших эту должность — в частности для действующего президента В. В. Путина.

Предыстория

После разгона Верховного Совета Российской Федерации при Б. Н. Ельцине всенародным голосованием была принята действующая Конституция Российской Федерации 1993 года. В течение его президентства серьёзных поправок в конституцию не вносилось (изменялась только статья 65 в связи с изменениями наименований нескольких субъектов Российской Федерации).

С избранием В. В. Путина президентом России губернаторы, депутаты Государственной думы и члены Совета Федерации неоднократно поднимали вопрос об увеличении срока президентства или возможности переизбрания президента на третий срок. Путин отвергал данные предложения, говоря о нежелании вносить какие-либо серьёзные поправки в конституцию, унаследованную от Ельцина.

За это время, в связи с изменениями наименований субъектов федерации и процессами объединения российских регионов, 9 раз изменялась статья 65 Конституции (о составе субъектов Российской Федерации).

В конце 2008 года президент Д. А. Медведев предложил внести изменения в конституцию, касающиеся увеличения сроков полномочий Президента Российской Федерации и Государственной думы, а также усиления контрольных полномочий Государственной думы в отношении Правительства Российской Федерации. В течение ноября-декабря 2008 года данные изменения были приняты. Это первые существенные поправки к действующей российской конституции за её пятнадцатилетнюю с небольшим историю.

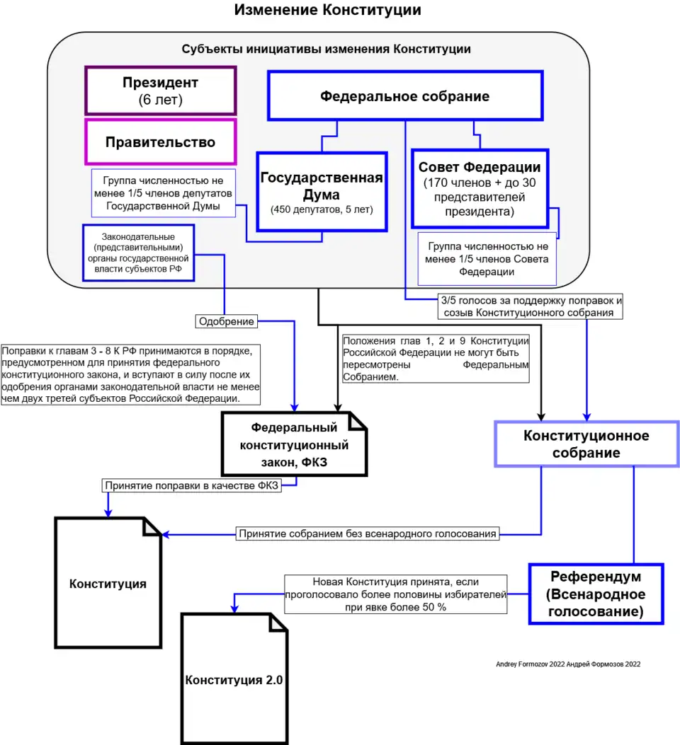
Порядок принятия и внесения поправок и пересмотра положений конституции

Схема, иллюстрирующая процедуры изменения Конституции в Российской Федерации

Инициаторы поправок

Согласно ст. 134 Конституции России, предложения о поправках и пересмотре положений Конституции Российской Федерации могут вносить Президент Российской Федерации, Совет Федерации, Государственная дума, Правительство Российской Федерации, законодательные (представительные) органы субъектов Российской Федерации, а также группа численностью не менее одной пятой членов Совета Федерации или депутатов Государственной думы.

Поправки по основным вопросам

В соответствии со ст. 136 поправки к главам 3-8 Конституции (это главы о федеративном устройстве государства (ст. 65-79), президенте (ст. 80-93), парламенте (ст. 94-109), правительстве (ст. 110—117), судебной власти (ст. 118—129) и местном самоуправлении (ст. 130—133)) принимаются в порядке, предусмотренном для принятия федерального конституционного закона, и вступают в силу после их одобрения органами законодательной власти не менее чем двух третей субъектов Российской Федерации.

Таким образом, они должны быть одобрены двумя третями голосов депутатов Государственной думы и тремя четвертями голосов членов Совета Федерации. (п.2 ст. 108). После этого предложение о внесении конституционных поправок направляется законодательным (представительным) органам субъектов Российской Федерации. В течение года данное предложение должно быть одобрено законодательными (представительными) органами не менее чем в двух третях субъектов Российской Федерации. После установления результатов рассмотрения Совет Федерации в течение семи дней направляет закон Российской Федерации о поправке к Конституции Российской Федерации Президенту, который в течение четырнадцати дней подписывает и опубликовывает его.

Поправки по составу Российской Федерации

Согласно ст. 137 Конституции, изменения в ст. 65 Конституции Российской Федерации, определяющую состав Российской Федерации, вносятся на основании федерального конституционного закона о принятии в Российскую Федерацию и образовании в её составе нового субъекта Российской Федерации, об изменении конституционно-правового статуса субъекта Российской Федерации.

То есть, по случаю появления нового субъекта федерации (в результате принятия в Россию какой-либо территории, упразднения, объединения или разъединения существующих субъектов Российской Федерации) либо изменения его статуса (например, с области на республику) должен быть принят федеральный конституционный закон, предусматривающий соответствующее изменение в ст. 65 Конституции. Например, в случае вступления в силу такого закона о слиянии регионов в ст. 65 надлежало включить наименования новообразованного субъекта и исключить наименования упразднённых субъектов.

Часть вторая ст. 137 предусматривает, что в случае простого изменения наименования республики, края, области, города федерального значения, автономной области, автономного округа новое наименование субъекта Российской Федерации подлежит включению в ст. 65 Конституции Российской Федерации. Данное действие (включение нового наименования и исключение прежнего) осуществляется указом Президента России без участия Федерального собрания.

Пересмотр фундаментальных положений. Процедура принятия новой Конституции

Статья 135 Конституции гласит, что положения глав 1, 2 и 9 Конституции (это главы об основах конституционного строя (ст. 1-16), правах и свободах человека и гражданина (ст. 17-64), а также о самих конституционных поправках и пересмотру Конституции (ст. 134—137)) не могут быть пересмотрены Федеральным собранием.

Однако, если предложение о пересмотре положений этих глав Конституции будет поддержано тремя пятыми голосов от общего числа членов Совета Федерации и депутатов Государственной думы, то в соответствии с федеральным конституционным законом созывается Конституционное Собрание.

Согласно части третьей ст. 135, Конституционное Собрание либо подтверждает неизменность Конституции Российской Федерации, либо разрабатывает проект новой Конституции России.

Проект новой конституции России может быть принят либо двумя третями голосов от общего числа членов Конституционного Собрания, либо всенародным голосованием.

При проведении всенародного голосования новая Конституция России считается принятой, если за неё проголосовало более половины избирателей, принявших участие в голосовании, при условии, что в нём приняло участие более половины избирателей.

Таким образом, изменение фундаментальных положений (о конституционном строе России, а также о правах и свободах человека и гражданина) не может произойти до принятия новой конституции.

Внесение изменений в статьи конституции Российской Федерации

Внесение исправлений в связи с изменением наименования субъекта Российской Федерации

Часть 2 статьи 137 Конституции гласит:

В случае изменения наименования республики, края, области, города федерального значения, автономной области, автономного округа новое наименование субъекта Российской Федерации подлежит включению в статью 65 Конституции Российской Федерации.

Согласно постановлению Конституционного Суда Российской Федерации от 28 ноября 1995 года № 15-П «По делу о толковании части 2 статьи 137 Конституции Российской Федерации», такое включение осуществляется после издания указа Президента Российской Федерации о приведении наименования субъекта Российской Федерации в тексте Конституции Российской Федерации в соответствие с решением субъекта Российской Федерации[3].

На данный момент в связи с переименованиями субъектов в статью 65 Конституции Российской Федерации указами Президента России были внесены следующие изменения:

Акт, выражающий решение субъекта федерации о переименовании Указ Президента Российской Федерации Дата вступления
в силу[К 1]
Исключено из статьи 65 Включено в статью 65
Конституция Республики Ингушетия[9] от 9 января 1996 года № 20 13 января 1996[10] Ингушская Республика Республика Ингушетия
Конституция Республики Северная Осетия — Алания[11] Республика Северная Осетия Республика Северная Осетия — Алания
Степное Уложение (Конституция) Республики Калмыкия[12] от 10 февраля 1996 года № 173 20 февраля 1996[13] Республика Калмыкия — Хальмг Тангч Республика Калмыкия
Конституция Чувашской Республики[14] от 9 июня 2001 года № 679 19 июня 2001[15] Чувашская Республика — Чаваш Республики Чувашская Республика — Чувашия
Закон ХМАО от 14 февраля 2003 года № 10-оз[16] от 25 июля 2003 года № 841 5 августа 2003[17] Ханты-Мансийский автономный округ Ханты-Мансийский автономный округ — Югра
Закон Кемеровской области от 21 декабря 2018 г. № 113-ОЗ[18] от 27 марта 2019 года № 130 4 апреля 2019[19] Кемеровская область Кемеровская область — Кузбасс

Внесение исправлений в связи с изменением состава Российской Федерации

В соответствии с частью 1 статьи 137 Конституции:

Изменения в статью 65 Конституции Российской Федерации, определяющую состав Российской Федерации, вносятся на основании федерального конституционного закона о принятии в Российскую Федерацию и образовании в её составе нового субъекта Российской Федерации, об изменении конституционно-правового статуса субъекта Российской Федерации.

На данный момент принято пять федеральных конституционных законов об образовании в составе Российской Федерации новых субъектов Российской Федерации в результате объединения субъектов федерации и один федеральный конституционный закон об образовании в составе Российской Федерации новых субъектов Российской Федерации в результате их принятия в Российскую Федерацию, которыми были внесены следующие изменения:

Федеральный
конституционный закон
Дата вступления
в силу
Исключено из статьи 65 Включено в статью 65 Оставлено для
возникшего образования
от 25 марта 2004 года № 1-ФКЗ 1 декабря 2005 Пермская область;
Коми-Пермяцкий автономный округ
Пермский край
от 14 октября 2005 года № 6-ФКЗ 1 января 2007 Таймырский (Долгано-Ненецкий) автономный округ;
Эвенкийский автономный округ
Красноярский край
от 12 июля 2006 года № 2-ФКЗ 1 июля 2007 Камчатская область;
Корякский автономный округ
Камчатский край
от 30 декабря 2006 года № 6-ФКЗ 1 января 2008 Усть-Ордынский Бурятский автономный округ Иркутская область
от 21 июля 2007 года № 5-ФКЗ 1 марта 2008 Читинская область;
Агинский Бурятский автономный округ
Забайкальский край
от 21 марта 2014 года № 6-ФКЗ 21 марта 2014 Республика Крым;
Севастополь[К 2]
от 4 октября 2022 года № 5-ФКЗ 4 октября 2022 Донецкая Народная Республика
от 4 октября 2022 года № 6-ФКЗ Луганская Народная Республика
от 4 октября 2022 года № 7-ФКЗ Запорожская область
от 4 октября 2022 года № 8-ФКЗ Херсонская область

Принятие поправок к Конституции Российской Федерации

В соответствии со статьёй 136 Конституции:

Поправки к главам 3-8 Конституции Российской Федерации принимаются в порядке, предусмотренном для принятия федерального конституционного закона, и вступают в силу после их одобрения органами законодательной власти не менее чем двух третей субъектов Российской Федерации.

Согласно постановлению Конституционного Суда Российской Федерации от 31 октября 1995 года № 12-П «По делу о толковании статьи 136 Конституции РФ», поправки принимаются в форме особого акта — закона РФ о поправке к Конституции, для вступления в силу которого требуется также ратификации законодательными органами субъектов Федерации[1]. При этом одним законом РФ о поправке к Конституции охватываются взаимосвязанные изменения конституционного текста; сам же закон получает наименование, отражающее суть данной поправки[2].

Пять законов, которыми были внесены следующие изменения:

Закон РФ о поправке к Конституции Российской Федерации Дата вступления
в силу
Содержание поправки Изменённые
статьи
Исключённые
статьи
от 30 декабря 2008 года № 6-ФКЗ 31 декабря 2008 года увеличение сроков полномочий Президента до 6 лет и Государственной Думы до 5 лет 81, 96
от 30 декабря 2008 года № 7-ФКЗ 31 декабря 2008 года обязание Правительства предоставлять ежегодный отчёт Государственной Думе 103, 114
от 5 февраля 2014 года № 2-ФКЗ 6 февраля 2014 года исключение упоминаний о Высшем Арбитражном Суде Российской Федерации; расширение полномочий Президента, связанных с назначением прокуроров 71, 83, 102, 104, 125, 126, 128, 129, наименование главы 7 127
от 21 июля 2014 года № 11-ФКЗ 22 июля 2014 года введение в состав Совета Федерации дополнительно представителей РФ, назначаемых президентом РФ и составляющих не более 10% остальных членов Совета Федерации 83, 95
от 14 марта 2020 года № 1-ФКЗ 4 июля 2020 года[20] см. Поправки к Конституции России (2020) 67—72, 75, 77—83, 93, 95, 97, 98, 100, 102—104, 107—115, 117—119, 126, 128, 129, 131—133. Добавлены 67.1, 75.1, 79.1, 92.1, 103.1

Поправки от 30 декабря 2008 года

Д. А. Медведев озвучивает Послание к Федеральному собранию

Предложение и содержание поправок

5 ноября 2008 года, выступая в Кремле с ежегодным Посланием к Федеральному собранию, Президент Российской Федерации Дмитрий Анатольевич Медведев предложил внести изменения в Конституцию России 1993 года по увеличению сроков полномочий Президента Российской Федерации с 4 до 6 лет (ср. Продление президентских полномочий в странах СНГ, Сокращение президентского срока во Франции), а Госдумы — с 4 до 5 лет.

Кроме того, он также предложил конституционно обязать Правительство Российской Федерации выступать с ежегодным отчётом перед Государственной Думой о результатах своей деятельности, а также по другим вопросам, поставленным Государственной Думой.

Тексты поправок


Хронология принятия поправок

  • 11 ноября 2008 года президент Д. Медведев внёс проекты поправок в Конституцию в Государственную думу[21][22].
  • 14 ноября 2008 года Госдума в первом чтении одобрила проекты поправок в Конституцию, за увеличение сроков деятельности президента и Госдумы проголосовало 388 из 450 депутатов (против выступили депутаты от фракции КПРФ), за отчётность правительства перед Госдумой проголосовали 449 депутатов[23][24].
  • Ко второму чтению депутатами были внесены следующие поправки к закону:

— переименовать Президента РФ в Верховного Правителя (три поправки В. Жириновского);

— в преамбуле Конституции слова «многонациональный народ» заменить на «русский и другие народы» (поправка В. Жириновского)

— многообразие видов субъектов Федерации свести к одному — краям (поправка В. Жириновского);

— Совет Федерации упразднить, переписав 5-ю главу Конституции под однопалатный парламент — 300-местную Государственную Думу (поправка В. Жириновского);

— увеличить срок президентства не до 6, а до 7 лет (поправка И. Лебедева и С. Иванова, фракция ЛДПР);

— ограничить непрерывные полномочия президента одним (хотя и шестилетним) сроком (поправка В. Илюхина).

Комитет по конституционному законодательству и государственному строительству (председатель — Владимир Плигин) принял решение не рассматривать эти поправки и не выносить их на заседание Думы, так как счёл, что по своей сути они являются поправками к Конституции, а следовательно к числу субъектов их выдвижения отдельные депутаты не относятся, а лишь группы численностью не менее 90 депутатов[25].

  • 19 ноября 2008 года Госдума во втором чтении утвердила поправки к Конституции. За поправки проголосовал 351 депутат, против — 57 депутатов. Фракция ЛДПР в голосовании не приняла участия, после того как Дума 317 голосами согласилась с мнением Комитета, что поправки отдельных депутатов к закону не должны рассматриваться[26].
  • 21 ноября 2008 года Госдума в третьем чтении утвердила поправки. Решение поддержали 392 депутата (из фракций «Единая Россия», «Справедливая Россия» и ЛДПР), против проголосовали 57 депутатов-коммунистов, воздержавшихся не оказалось[27].
  • 26 ноября 2008 года Совет Федерации одобрил поправки (144 — за, 1 — против, воздержавшихся нет), после чего они были направлены на утверждение законодательным собраниям в регионах[28].
  • 16 декабря 2008 года был преодолён необходимый для вступления в силу поправок порог в две трети региональных парламентов, то есть одобрение произошло в более, чем 56 субъектах[29].
  • К 18 декабря 2008 года парламенты всех 83 регионов страны одобрили поправки в Конституцию[30].
  • 22 декабря 2008 года Совет Федерации принял постановление № 473-СФ «Об установлении результатов рассмотрения законодательными (представительными) органами государственной власти субъектов Российской Федерации Закона Российской Федерации о поправке к Конституции Российской Федерации „Об изменении срока полномочий Президента Российской Федерации и Государственной Думы“» (опубликовано 31 декабря 2008 года)[31]. Тем самым Совет Федерации установил, что данные поправки были рассмотрены надлежащим образом, а также утвердил решение субъектов федерации об одобрении поправок в Конституцию РФ[32].
  • 30 декабря 2008 года Президент Российской Федерации Д. А. Медведев подписал законы о внесении поправок в Конституцию Российской Федерации[33].
  • 31 декабря 2008 года в Российской газете, Парламентской газете опубликованы Федеральный закон о поправке к Конституции Российской Федерации от 30 декабря 2008 года № 6-ФКЗ «Об изменении срока полномочий Президента Российской Федерации и Государственной Думы»[34] и Федеральный закон о поправке к Конституции Российской Федерации от 30 декабря 2008 года № 7-ФКЗ «О контрольных полномочиях Государственной Думы в отношении Правительства Российской Федерации»[35]. В них предусмотрено, что они вступают в силу со дня официального опубликования после их одобрения органами законодательной власти не менее чем двух третей субъектов Российской Федерации. Согласно первому был увеличен срок полномочий Президента РФ до шести лет, а Государственной думы до пяти (со следующих выборов). Согласно второму Правительство обязано представлять Государственной думе отчёты о результатах его деятельности, в том числе по вопросам, поставленным Государственной думой.
  • 21 января 2009 года в Российской газете был опубликован полный текст конституции Российской Федерации с учётом поправок[36]. Поправки вступили в силу уже с момента официального опубликования 31 декабря 2008 года.

Критика

Против поправок резко выступили партии «Яблоко» и КПРФ. В качестве аргументов против поправок выдвигаются следующие[37]:

  • Увеличение срока полномочий Президента РФ и Государственной думы может привести к монополизации власти;
  • Четырёхлетний срок полномочий является достаточным для реализации задач данных государственных институтов;
  • Поправки приведут к снижению уровня активного избирательного права граждан России за счёт более редкого голосования за кандидатов на пост Президента РФ и за кандидатов в депутаты Государственной думы.

Также указывается на то, что поправки были приняты без широкого всенародного обсуждения и в ускоренном порядке.

Поправка от 5 февраля 2014 года

Предложение и содержание поправки

Впервые идея объединения судов была озвучена Владимиром Путиным 21 июня 2013 года на Петербургском международном экономическом форуме[38].

Текст поправки

Внести в Конституцию Российской Федерации, принятую всенародным голосованием 12 декабря 1993 года (Российская газета, 1993, 25 декабря), следующие изменения:

1) пункт «о» статьи 71 изложить в следующей редакции:

«о) судоустройство; прокуратура; уголовное и уголовно-исполнительное законодательство; амнистия и помилование; гражданское законодательство; процессуальное законодательство; правовое регулирование интеллектуальной собственности;»;

2) в статье 83:

а) пункт «е» изложить в следующей редакции:

«е) представляет Совету Федерации кандидатуры для назначения на должность судей Конституционного Суда Российской Федерации, Верховного Суда Российской Федерации; назначает судей других федеральных судов;»;

б) дополнить пунктом «е¹» следующего содержания:

«е¹) представляет Совету Федерации кандидатуры для назначения на должность Генерального прокурора Российской Федерации и заместителей Генерального прокурора Российской Федерации; вносит в Совет Федерации предложения об освобождении от должности Генерального прокурора Российской Федерации и заместителей Генерального прокурора Российской Федерации; назначает на должность и освобождает от должности прокуроров субъектов Российской Федерации, а также иных прокуроров, кроме прокуроров городов, районов и приравненных к ним прокуроров;»;

3) в части 1 статьи 102:

а) пункт «ж» изложить в следующей редакции:

«ж) назначение на должность судей Конституционного Суда Российской Федерации, Верховного Суда Российской Федерации;»;

б) пункт «з» изложить в следующей редакции:

«з) назначение на должность и освобождение от должности Генерального прокурора Российской Федерации и заместителей Генерального прокурора Российской Федерации;»;

4) часть 1 статьи 104 изложить в следующей редакции:

«1. Право законодательной инициативы принадлежит Президенту Российской Федерации, Совету Федерации, членам Совета Федерации, депутатам Государственной Думы, Правительству Российской Федерации, законодательным (представительным) органам субъектов Российской Федерации. Право законодательной инициативы принадлежит также Конституционному Суду Российской Федерации и Верховному Суду Российской Федерации по вопросам их ведения.»;

5) наименование главы 7 изложить в следующей редакции:

«Глава 7 Судебная власть и прокуратура»;

6) часть 2 статьи 125 изложить в следующей редакции:

«2. Конституционный Суд Российской Федерации по запросам Президента Российской Федерации, Совета Федерации, Государственной Думы, одной пятой членов Совета Федерации или депутатов Государственной Думы, Правительства Российской Федерации, Верховного Суда Российской Федерации, органов законодательной и исполнительной власти субъектов Российской Федерации разрешает дела о соответствии Конституции Российской Федерации:

а) федеральных законов, нормативных актов Президента Российской Федерации, Совета Федерации, Государственной Думы, Правительства Российской Федерации;

б) конституций республик, уставов, а также законов и иных нормативных актов субъектов Российской Федерации, изданных по вопросам, относящимся к ведению органов государственной власти Российской Федерации и совместному ведению органов государственной власти Российской Федерации и органов государственной власти субъектов Российской Федерации;

в) договоров между органами государственной власти Российской Федерации и органами государственной власти субъектов Российской Федерации, договоров между органами государственной власти субъектов Российской Федерации;

г) не вступивших в силу международных договоров Российской Федерации.»;

7) статью 126 изложить в следующей редакции:

«Статья 126

Верховный Суд Российской Федерации является высшим судебным органом по гражданским делам, разрешению экономических споров, уголовным, административным и иным делам, подсудным судам, образованным в соответствии с федеральным конституционным законом, осуществляет в предусмотренных федеральным законом процессуальных формах судебный надзор за деятельностью этих судов и дает разъяснения по вопросам судебной практики.»;

8) в статье 127 текст заменить словами

«Исключена поправкой к Конституции Российской Федерации (Закон Российской Федерации о поправке к Конституции Российской Федерации „О Верховном Суде Российской Федерации и прокуратуре Российской Федерации“).»;

9) статью 128 изложить в следующей редакции:

«Статья 128

1. Судьи Конституционного Суда Российской Федерации, Верховного Суда Российской Федерации назначаются Советом Федерации по представлению Президента Российской Федерации.

2. Судьи других федеральных судов назначаются Президентом Российской Федерации в порядке, установленном федеральным законом.

3. Полномочия, порядок образования и деятельности Конституционного Суда Российской Федерации, Верховного Суда Российской Федерации и иных федеральных судов устанавливаются федеральным конституционным законом.»;

10) статью 129 изложить в следующей редакции:

«Статья 129

1. Полномочия, организация и порядок деятельности прокуратуры Российской Федерации определяются федеральным законом.

2. Генеральный прокурор Российской Федерации и заместители Генерального прокурора Российской Федерации назначаются на должность и освобождаются от должности Советом Федерации по представлению Президента Российской Федерации.

3. Прокуроры субъектов Российской Федерации назначаются на должность Президентом Российской Федерации по представлению Генерального прокурора Российской Федерации, согласованному с субъектами Российской Федерации. Прокуроры субъектов Российской Федерации освобождаются от должности Президентом Российской Федерации.

4. Иные прокуроры, кроме прокуроров городов, районов и приравненных к ним прокуроров, назначаются на должность и освобождаются от должности Президентом Российской Федерации.

5. Прокуроры городов, районов и приравненные к ним прокуроры назначаются на должность и освобождаются от должности Генеральным прокурором Российской Федерации.».

Хронология принятия поправки

7 октября 2013 года президент РФ В. В. Путин внёс в Государственную думу законопроект о поправке к Конституции РФ, которая предусматривает объединение Верховного суда и Высшего арбитражного суда[39], а также расширяет полномочия Президента РФ по кадровым назначениям в прокуратуре.

22 ноября 2013 года законопроект был принят Государственной Думой[40], а 27 ноября 2013 года одобрен Советом Федерации[41].

К 5 февраля необходимое число субъектов Российской Федерации ратифицировали конституционную поправку. 6 февраля 2014 года закон о поправке был официально опубликован на Официальном интернет-портале правовой информации[42] и вступил в силу.

При этом был установлен шестимесячный переходный период, в течение которого Высший Арбитражный Суд Российской Федерации должен быть упразднён, а вопросы осуществления правосудия, отнесённые к его ведению, должны быть переданы в юрисдикцию Верховного Суда Российской Федерации (часть 2 статьи 2 закона)[43].

Критика

Экспертами были высказаны различные мнения[какие?] по данной инициативе[44].

Поправка от 21 июля 2014 года

Предложение и содержание поправки

В феврале 2014 года стало известно, что лидер ЛДПР В. В. Жириновский подготовил законопроект, наделяющий президента РФ правом направлять пожизненно в Совет Федерации своих представителей, число которых составит не более 10 % от общего числа членов Совета Федерации. Предлагаемые изменения затрагивают ч. 2 ст. 95 Конституции РФ[45]. 7 марта 2014 года группа депутатов в составе 91 человека внесла в Государственную Думу данный законопроект, который 12 марта был размещён в электронной базе данных нижней палаты российского парламента[46].

Текст поправки

Хронология принятия поправки

Госдума 23 мая 2014 года и Совет Федерации 28 мая 2014 года одобрили проект Закона РФ о поправке к Конституции РФ «О Совете Федерации Федерального Собрания Российской Федерации». Закон считается принятым с 28 мая 2014 года и вступает в силу, если его одобрят органы законодательной власти не менее чем двух третей субъектов РФ. 9 июля 2014 года Совет Федерации утвердил итоги рассмотрения регионами предлагаемой поправки: о ней поступили положительные отзывы от всех 85 субъектов России[47]. 21 июля Президент В. В. Путин подписал Закон РФ о поправке к Конституции РФ «О Совете Федерации Федерального Собрания Российской Федерации» (от 21.07.2014 № 11-ФКЗ), а на следующий день он был опубликован на Официальном портале правовой информации и вступил в силу[48].

Согласно поправке в Совет Федерации войдут представители Российской Федерации, которых назначит Президент. Их число не должно превышать 10 процентов от числа членов Совета Федерации, представляющих региональные органы государственной власти.

Поправка запрещает вновь избранному Президенту в свой первый срок освобождать от должности таких представителей, если они были назначены до его вступления в должность. Исключения могут быть предусмотрены федеральным законом.

Критика

Существуют различные взгляды[какие?] экспертов на данную поправку[49].

Поправки 2020 года

15 января 2020 года президентом Владимиром Путиным в послании Федеральному собранию были предложены поправки к Конституции России[50], которые впоследствии были сформулированы и приняты в качестве Закона о поправке от 14.03.2020 № 885214-7 «О совершенствовании регулирования отдельных вопросов организации и функционирования публичной власти» (206 изменений в главы 3—8)[51]. Поправки были вынесены на предусмотренное этим законом общероссийское голосование[52], и по его итогам 3 июля 2020 года президент Владимир Путин подписал указ «Об официальном опубликовании Конституции Российской Федерации с внесёнными в неё поправками»[53][54][55], который предусматривал их вступление в силу 4 июля 2020 года[56].

Поправки от 2022 года

4 октября 2022 года вступили в силу 4 Федеральных конституционных закона: «О принятии в Российскую Федерацию Донецкой Народной Республики и образовании в составе Российской Федерации нового субъекта — Донецкой Народной Республики», «О принятии в Российскую Федерацию Луганской Народной Республики и образовании в составе Российской Федерации нового субъекта — Луганской Народной Республики», «О принятии в Российскую Федерацию Запорожской области и образовании в составе Российской Федерации нового субъекта — Запорожской области», «О принятии в Российскую Федерацию Херсонской области и образовании в составе Российской Федерации нового субъекта — Херсонской области». Были внесены изменения в статью 65 Конституции РФ.

Комментарии

  1. Из-за расхождения дат первой публикации в официальных источниках некоторых указов Президента России, существует проблема определения даты их вступления в силу. Согласно законодательству, акты Президента Российской Федерации, имеющие нормативный характер, вступают в силу одновременно на всей территории Российской Федерации по истечении семи дней после дня их первого официального опубликования[4][5]. В то же время, согласно правовой позиции Конституционного Суда РФ, закреплённой в п. 6 мотивировочной части Постановления от 24 октября 1996 года № 17-П "По делу о проверке конституционности части первой статьи 2 Федерального закона от 7 марта 1996 года «О внесении изменений в Закон Российской Федерации „Об акцизах“»", приоритет при определении первого дня официального опубликования закона отдаётся первой публикации его полного текста в «Российской газете», а не в «Собрании законодательства Российской Федерации»[6] (следуя этой позиции, указываются даты вступления в силу указов Президента РФ в справочно-правовой системе «КонсультантПлюс»). Однако данная позиция высказана в отношении лишь федеральных законов и она не была утверждена Конституционным Судом РФ в качестве общего правила[7][8].
  2. Наименование Севастополя включено в часть 1 статьи 65 Конституции России как субъекта федерации, имеющего статус города федерального значения.

Примечания

  1. 1 2 3 См.: Постановление Конституционного суда РФ от 31 октября 1995 года № 12-П «По делу о толковании статьи 136 Конституции РФ Архивная копия от 12 ноября 2008 на Wayback Machine» // Собрание законодательства РФ. — 1995. — № 45. — Ст. 4408.
  2. 1 2 3 См.: Федеральный закон от 4 марта 1998 года № 33-ФЗ «О порядке принятия и вступления в силу поправок к Конституции Российской Федерации Архивная копия от 18 января 2012 на Wayback Machine» // Собрание законодательства РФ. — 1998. — № 10. — Ст. 1146.
  3. 1 2 См.: Постановление Конституционного Суда РФ от 28 ноября 1995 года № 15-П «По делу о толковании части 2 статьи 137 Конституции Российской Федерации» // Собрание законодательства РФ. — 1995. — № 49. — Ст. 4868.
  4. Указ Президента РФ от 26 марта 1992 года № 302 «О порядке опубликования и вступления в силу актов Президента Российской Федерации и Правительства Российской Федерации» // Собрание актов Президента и Правительства РФ. — 1992. — № 1. — Ст. 1.
  5. Указ Президента РФ от 23 мая 1996 года № 763 «О порядке опубликования и вступления в силу актов Президента Российской Федерации, Правительства Российской Федерации и нормативных правовых актов федеральных органов исполнительной власти» // Собрание законодательства РФ. — 1996. — № 22. — Ст. 2663.
  6. См.: Постановление Конституционного Суда РФ от 24 октября 1996 года № 17-П "По делу о проверке конституционности части первой статьи 2 Федерального закона от 7 марта 1996 года «О внесении изменений в Закон Российской Федерации „Об акцизах“»" // Собрание законодательства РФ. — 1996. — № 45. — Ст. 5202.
  7. Тихомиров Ю. А., Пиголкин А. С. Заключение об особенностях вступления в силу нормативных актов // Законодательство. — 2004. — Спецвыпуск. — С. 33.
  8. См.: Кузякин Д. А. Федеральные законы: проблемы вступления в силу // Журнал российского права. — 2005. — № 10. — С. 141—152; Измалков А. В. Дискуссионные вопросы промульгационной стадии федерального законодательного процесса // Общество и право. Научно-практический журнал. — 2008. — № 2 (20). — С. 56-59.
  9. Конституция Республики Ингушетия. Принята всенародным голосованием 27 февраля 1994 года // Ингушетия. — 1996. — 30 января.
  10. Указ Президента РФ от 9 января 1996 года № 20 «О включении новых наименований субъектов Российской Федерации в статью 65 Конституции Российской Федерации» // Собрание законодательства РФ. — 1996. — № 3ю — Ст. 152. (вступил в силу со дня первого официального опубликования — 13 января 1996 года).
  11. Конституция Республики Северная Осетия — Алания. Принята Верховным Советом Республики Северная Осетия 12 ноября 1994 года // Северная Осетия. — 1994. — 7 декабря.
  12. Степное Уложение (Конституция) Республики Калмыкия. Принято Конституционным Собранием Республики Калмыкия — Хальмг Тангч 5 апреля 1994 года // Известия Калмыкии. — 1994. — 7 апреля.
  13. Указ Президента РФ от 10 февраля 1996 года № 173 «О включении нового наименования субъекта Российской Федерации в статью 65 Конституции Российской Федерации» // Собрание законодательства РФ. — 1996. — № 7. — Ст. 676. (вступил в силу по истечении 7 дней после дня первого официального опубликования — 12 февраля 1996 года).
  14. Конституция Чувашской Республики. Принята Государственным Советом Чувашской Республики 30 ноября 2000 года // Республика. — 2000. — 9 декабря.
  15. Указ Президента РФ от 9 июня 2001 года № 679 «О включении нового наименования субъекта Российской Федерации в статью 65 Конституции Российской Федерации» // Собрание законодательства РФ. — 2001. — № 24. — Ст. 2421. (вступил в силу по истечении 7 дней после дня первого официального опубликования — 11 июня 1996 года).
  16. Закон Ханты-Мансийского автономного округа от 14 февраля 2003 года № 10-оз «О внесении изменений в Устав (Основной закон) Ханты-Мансийского автономного округа» (принят Думой Ханты-Мансийского автономного округа 7 февраля 2003 года) // Собрание законодательства Ханты-Мансийского автономного округа. — 2003. — № 2. — Ст. 99. (закон вступил в силу после внесения соответствующих изменений в Конституцию России).
  17. Указ Президента РФ от 25 июля 2003 года № 841 «О включении нового наименования субъекта Российской Федерации в статью 65 Конституции Российской Федерации» // Собрание законодательства РФ. — 2003. — № 30. — Ст. 3051. (вступил в силу по истечении 7 дней после дня первого официального опубликования — 28 июля 2003 года).
  18. Закон Кемеровской области от 21 декабря 2018 г. № 113-ОЗ «О внесении поправок в Устав Кемеровской области». Дата обращения: 8 апреля 2019. Архивировано 8 апреля 2019 года.
  19. Указ Президента РФ от 27 марта 2019 г. N 130 "О включении нового наименования субъекта Российской Федерации в статью 65 Конституции Российской Федерации" (вступил в силу по истечении 7 дней после дня первого официального опубликования — 27 марта 2019 года)
  20. Поправки к Конституции РФ вступили в силу. Interfax.ru (4 июля 2020). Архивировано 10 ноября 2023 года.
  21. Президент России. Дата обращения: 12 ноября 2008. Архивировано 6 марта 2009 года.
  22. Президент России
  23. Государственная дума. Дата обращения: 11 декабря 2019. Архивировано из оригинала 16 ноября 2007 года.
  24. Госдума в первом чтении увеличила срок полномочий президента. Lenta.ru (14 ноября 2008). Дата обращения: 14 августа 2010. Архивировано 15 мая 2011 года.
  25. Поправки к поправкам — это тоже поправки! Второе чтение конституционных инициатив президента — scilla.ru, 20.11.2008. Дата обращения: 14 ноября 2013. Архивировано 27 ноября 2013 года.
  26. Дума приняла во втором чтении поправки об увеличении президентского срока. Lenta.ru (19 ноября 2008). Дата обращения: 14 августа 2010. Архивировано 15 мая 2011 года.
  27. Дума окончательно одобрила продление президентского срока. Lenta.ru (21 ноября 2008). Дата обращения: 14 августа 2010. Архивировано 15 мая 2011 года.
  28. Совет Федерации одобрил увеличение срока полномочий президента. Lenta.ru (26 ноября 2008). Дата обращения: 14 августа 2010. Архивировано 8 февраля 2010 года.
  29. http://www.echo.msk.ru/news/560027-echo.html/ (недоступная+ссылка)
  30. Парламенты всех регионов России одобрили поправки в конституцию. Lenta.ru (18 декабря 2008). Дата обращения: 14 августа 2010. Архивировано 7 июня 2011 года.
  31. Постановление Совета Федерации от 22 декабря 2008 года № 473-СФ «Об установлении результатов рассмотрения законодательными (представительными) органами государственной власти субъектов Российской Федерации Закона Российской Федерации о поправке к Конституции Российской Федерации „Об изменении срока полномочий Президента Российской Федерации и Государственной Думы“» Архивная копия от 29 января 2009 на Wayback Machine // Российская газета от 31 декабря 2008 года.
  32. Архивированная копия. Дата обращения: 22 декабря 2008. Архивировано из оригинала 26 января 2009 года.
  33. Дмитрий Медведев подписал законы о поправках в конституцию РФ об увеличении сроков деятельности президента и парламента. Regnum (30 декабря 2008). Дата обращения: 14 августа 2010. Архивировано 12 августа 2011 года.
  34. Федеральный закон Российской Федерации о поправке к Конституции Российской Федерации от 30 декабря 2008 года № 6-ФКЗ «Об изменении срока полномочий Президента Российской Федерации и Государственной Думы» Архивная копия от 15 мая 2012 на Wayback Machine // Российская газета от 31 декабря 2008 года.
  35. Федеральный закон Российской Федерации о поправке к Конституции Российской Федерации от 30 декабря 2008 года № 7-ФКЗ «О контрольных полномочиях Государственной Думы в отношении Правительства Российской Федерации» Архивная копия от 29 января 2009 на Wayback Machine // Российская газета от 31 декабря 2008 года.
  36. Конституция Российской Федерации от 25 декабря 1993 года, с изменениями от 30 декабря 2008 года Архивная копия от 24 января 2009 на Wayback Machine // Российская газета от 21 января 2009 года.
  37. Сбор подписей против изменения Конституции РФ. Дата обращения: 14 сентября 2010. Архивировано из оригинала 4 сентября 2010 года.
  38. Кира Латухина. Путин предложил объединить Верховный и Высший арбитражный суды. Российская газета (21 июня 2013). Дата обращения: 7 октября 2013. Архивировано 11 сентября 2013 года.
  39. Верховный и Высший арбитражный суды объединят. Российская газета (7 октября 2013). Дата обращения: 7 октября 2013. Архивировано 23 октября 2013 года.
  40. Госдума приняла конституционные поправки об объединении высших судов. Дата обращения: 4 мая 2020. Архивировано 13 июня 2021 года.
  41. Совет Федерации одобрил поправки в Конституцию об объединении судов. Дата обращения: 4 мая 2020. Архивировано 24 апреля 2019 года.
  42. О Законе Российской Федерации о поправке к Конституции Российской Федерации Архивная копия от 9 февраля 2014 на Wayback Machine. Официальный интернет-портал правовой информации
  43. Закон Российской Федерации о поправке к Конституции Российской Федерации от 5 февраля 2014 г. № 2-ФКЗ «О Верховном Суде Российской Федерации и прокуратуре Российской Федерации» Архивная копия от 7 февраля 2014 на Wayback Machine. Опубликовано 7 февраля 2014 г. в «РГ» — Федеральный выпуск № 6299
  44. Верховный и Высший арбитражный суд объединят. Интерфакс (7 октября 2013). Дата обращения: 7 октября 2013. Архивировано из оригинала 8 октября 2013 года.
  45. Партии пока не поддерживают идею Жириновского о пожизненных сенаторах. РБК daily (25 февраля 2014). Дата обращения: 30 июля 2014. Архивировано 8 августа 2014 года.
  46. Президент сможет назначать сенаторов в Совфед. Российская газета (12 марта 2014). Дата обращения: 30 июля 2014. Архивировано 9 августа 2014 года.
  47. Ближе к Европе. Российская газета (10 июля 2014). Дата обращения: 30 июля 2014. Архивировано 9 августа 2014 года.
  48. О Законе Российской Федерации о поправке к Конституции Российской Федерации. Официальный интернет-портал правовой информации (22 июля 2014). Дата обращения: 30 июля 2014. Архивировано из оригинала 8 августа 2014 года.
  49. Сенаторы с пожизненным сроком. Независимая газета (25 февраля 2014). Дата обращения: 30 июля 2014. Архивировано 22 июля 2017 года.
  50. Послание Президента Федеральному Собранию. Президент России. Дата обращения: 14 сентября 2021. Архивировано 4 января 2021 года.
  51. № 885214-7 О совершенствовании регулирования отдельных вопросов организации и функционирования публичной власти Архивная копия от 24 января 2020 на Wayback Machine — 16 марта 2020 г. Закон Российской Федерации о поправке к Конституции Российской Федерации от 14 марта 2020 г. N 1-ФКЗ Архивная копия от 3 июня 2020 на Wayback Machine «О совершенствовании регулирования отдельных вопросов организации и функционирования публичной власти» / Российская газета — Федеральный выпуск № 55(8109)
  52. Статья 3 Закона РФ о поправке к Конституции РФ от 14.03.2020 N 1-ФКЗ "О совершенствовании регулирования отдельных вопросов организации и функционирования публичной власти". КонсультантПлюс. Дата обращения: 20 июня 2020. Архивировано 14 августа 2020 года.
  53. Указ об официальном опубликовании Конституции с внесёнными в неё поправками Архивная копия от 3 июля 2020 на Wayback Machine // Kremlin.ru, 03.07.2020
  54. Указ Президента Российской Федерации от 03.07.2020 № 445 «Об официальном опубликовании Конституции Российской Федерации с внесенными в нее поправками». Дата обращения: 14 сентября 2021. Архивировано 14 сентября 2021 года.
  55. Мария Лисицына Путин подписал указ о поправках в Конституцию Архивная копия от 3 июля 2020 на Wayback Machine // РБК, 03.07.2020
  56. Конституция Российской Федерации с изменениями, одобренными в ходе общероссийского голосования 1 июля 2020 года — Российская газета. Дата обращения: 14 сентября 2021. Архивировано 15 августа 2021 года.

Литература

  • Андриченко Л. В., Боголюбов С. А., Бондарь Н. С. и др. Комментарий к Конституции Российской Федерации (постатейный) / Под ред. В. Д. Зорькина. — 2-е изд., пересмотренное. — М.: Норма, Инфра-М, 2011. — 1008 с.
  • Червонюк В. И. Конституционная поправка (недоступная ссылка с 14-06-2016 [3297 дней]) // Иванец Г. И., Калинский И. В., Червонюк В. И. Конституционное право России: энциклопедический словарь / Под общей ред. В. И. Червонюка. — М.: Юридическая литература, 2002. — 432 с.

Ссылки